○荒川区児童福祉法施行細則
平成15年3月31日
規則第28号
荒川区児童福祉法施行細則(昭和40年荒川区規則第25号)の全部を改正する。
目次
第1章 総則(第1条―第2条)
第2章 福祉の措置等及び保障(第2条の2―第23条の13)
第3章 事業、養育里親及び施設(第23条の14―第35条)
第4章 費用(第36条―第39条)
第5章 雑則(第40条)
附則
第1章 総則
(追加〔令和2年規則36号〕)
(委任)
第1条 児童福祉法(昭和22年法律第164号。以下「法」という。)に定める次に掲げる権限を、荒川区子ども家庭総合センター条例(令和元年荒川区条例第23号)により設置する荒川区子ども家庭総合センターの長(以下「子ども家庭総合センター所長」という。)に委任する。
(1) 法第24条の3第2項及び第6項の規定による障害児入所給付費の支給の要否の決定及び入所受給者証の交付に関すること。
(2) 法第24条の4第1項及び第2項の規定による入所給付決定の取消し及び入所受給者証の返還に関すること。
(3) 法第24条の5の規定による障害児入所給付費の額の特例の適用に関すること。
(4) 法第24条の6の規定による高額障害児入所給付費の支給に関すること。
(5) 法第24条の7の規定による特定入所障害児食費等給付費の支給に関すること。
(6) 法第24条の20の規定による障害児入所医療費の支給に関すること。
(7) 法第27条第1項の規定による児童又は保護者の措置に関すること。
(8) 法第27条第2項の規定による指定発達支援医療機関への委託の措置に関すること。
(9) 法第27条の2第1項の規定による児童自立支援施設又は児童養護施設に入所させる措置に関すること。
(10) 法第27条の3の規定による事件の家庭裁判所への送致に関すること。
(11) 法第28条第1項各号(法第31条第4項において読み替えて適用する場合を含む。)の規定による措置に関すること。
(12) 法第28条第2項ただし書(法第31条第4項において読み替えて適用する場合を含む。)の規定による措置期間の更新に関すること。
(13) 法第28条第3項の規定による審判が確定するまでの間の措置に関すること。
(14) 法第29条の規定による児童委員又は児童の福祉に関する事務に従事する職員の立入調査等に関すること。
(15) 法第30条第1項又は第2項の規定による届出の受理に関すること。
(16) 法第30条の2の規定による児童の保護に必要な指示又は報告に関すること。
(17) 法第31条第2項から第4項までの規定による措置に関すること。
(18) 法第33条第2項、第18項及び第20項に規定する児童又は保護延長者の一時保護に関すること。
(19) 法第33条の6第1項の規定による児童自立生活援助(以下「児童自立生活援助」という。)の実施に関すること。
(20) 法第56条第1項の規定による負担能力の認定に関すること。
(21) 法第27条第1項第3号に規定する措置及び児童自立生活援助の実施に係る法第56条第2項の規定による費用の徴収に関すること。
(22) 法第56条第3項の規定による報告等の求めに関すること。
(23) 法第56条第5項の規定による処分に関すること。
(24) 児童福祉法施行令(昭和23年政令第74号。以下「政令」という。)第30条の規定により里親の家庭を訪問して指導する者を指定すること。
(追加〔令和2年規則36号〕、一部改正〔令和7年規則25号・39号〕)
第1条の2 法に定める次に掲げる権限を、荒川区の福祉に関する事務所設置条例(昭和40年荒川区条例第9号)に定める福祉に関する事務所の長(以下「福祉事務所長」という。)に委任する。
(1) 法第21条の6の規定による措置に関すること及び当該措置に係る法第56条第2項の規定による費用の徴収に関すること。
(2) 法第22条の規定による助産の実施並びに法第23条及び第31条第1項の規定による母子保護の実施(以下「助産の実施等」という。)に関すること並びに助産の実施等に係る法第56条第2項の規定による費用の徴収に関すること。
(一部改正〔令和2年規則36号〕)
(備付書類)
第1条の3 子ども家庭総合センター所長は、次に掲げる書類を作成し、常にその記載事項について整理しておかなければならない。
(1) 受付簿
(2) 児童票(別記第1号様式)
(3) 指導措置簿
(4) 入所措置簿
(5) 措置解除簿
(6) 送致簿
(追加〔令和2年規則36号〕)
第2条 福祉事務所長は、次に掲げる書類を作成し、常にその記載事項について整理しておかなければならない。
(1) 面接記録票(荒川区生活保護法施行細則(昭和40年荒川区規則第17号)別記第1号様式)
(2) 世帯台帳(生活保護法施行細則別記第2号様式)
(3) ケース記録票(生活保護法施行細則別記第5号様式)
(4) 受付簿(生活保護法施行細則別記第6号様式)
(5) 世帯名簿(生活保護法施行細則別記第8号様式)
(6) 保護申請受理簿(生活保護法施行細則別記第9号様式)
(7) 母子保護実施決定調書(別記第1号の2様式)
(8) 児童票(別記第2号様式)
(一部改正〔令和2年規則36号〕)
第2章 福祉の措置等及び保障
(追加〔令和2年規則36号〕)
(小児慢性特定疾病医療費の支給認定等)
第2条の2 法第19条の3第1項の規定による医療費支給認定の申請は、小児慢性特定疾病医療費支給認定申請書兼同意書兼登録者証申請書(別記第2号の2様式)に同項に規定する診断書その他区長が必要と認める書類を添付して行うものとする。
3 児童福祉法施行規則(昭和23年厚生省令第11号。以下「省令」という。)第7条第3項の規定により医療費の支給を受ける場合は、医療費支給申請書兼口座振替依頼書(別記第2号の5様式)により、区長に対して申請を行うものとする。
5 省令第7条の9第3項又は省令第7条の27の規定による変更の手続は、変更届(別記第2号の8様式)により行うものとする。
6 省令第7条の23第1項の規定による医療受給者証の再交付の申請は、医療受給者証再交付申請書(別記第2号の9様式)により行うものとする。
7 医療受給者証の有効期間を過ぎて継続して医療費支給認定を受けようとする小児慢性特定疾病児童の保護者又は成年患者は、小児慢性特定疾病医療費支給認定申請書(更新)兼同意書兼登録者証申請書(別記第2号の10様式)に第1項に規定する書類を添えて、区長に提出しなければならない。
8 区長は、第5項の規定による変更届を受理した場合で医療受給者証の記載事項に変更があったとき、又は第6項の規定による医療受給者証再交付申請書を受理した場合は、医療受給者証の再交付を行うまでの間、法第6条の2第2項に規定する小児慢性特定疾病児童等(以下「小児慢性特定疾病児童等」という。)であることの証明として、小児慢性特定疾病児童の保護者又は成年患者に対し荒川区医療費助成対象者証明書(別記第2号の11様式)を交付するものとする。
9 小児慢性特定疾病児童の保護者又は成年患者は、医療受給者証の再交付を受けた場合には、前項の荒川区医療費支給認定対象者証明書を直ちに区長に返還しなければならない。この場合において、再交付が医療受給者証を失ったことによるものであって、その後当該医療受給者証を発見したときは、小児慢性特定疾病児童の保護者又は成年患者は、省令第7条の23第4項の規定により速やかにこれを区長に返還しなければならない。
10 区長は、法第19条の6第1項の規定による医療費支給認定の取消しを行ったときは、小児慢性特定疾病医療費支給認定取消決定通知書(別記第2号の12様式)により小児慢性特定疾病児童の保護者又は成年患者に通知するものとする。この場合において、小児慢性特定疾病医療費支給認定取消決定通知書を受けた小児慢性特定疾病児童の保護者又は成年患者は、同条第2項の規定により医療受給者証を速やかに区長に返還しなければならない。
11 医療受給者証に記載されている有効期間が過ぎた場合は、小児慢性特定疾病児童の保護者又は成年患者は、当該受給者証を速やかに区長に返還しなければならない。
(追加〔令和2年規則36号〕、一部改正〔令和4年規則35号・6年29号〕)
(小児慢性特定疾病の重症患者認定等)
第2条の3 小児慢性特定疾病児童等のうち、政令第22条第1項第2号ロの規定に該当する者(以下「重症患者」という。)としての認定を受けようとする者は、重症患者認定申告書(別記第2号の13様式)に必要書類を添えて、区長に提出しなければならない。
(追加〔令和2年規則36号〕)
(小児慢性特定疾病の人工呼吸器等装着者認定等)
第2条の4 小児慢性特定疾病児童等のうち、政令第22条第1項第6号の規定に該当する者(以下「人工呼吸器等装着者」という。)としての認定を受けようとする者は、人工呼吸器等装着者証明書(別記第2号の15様式)を区長に提出しなければならない。
(追加〔令和2年規則36号〕)
(小児慢性特定疾病指定医の指定申請等)
第2条の5 省令第7条の11の規定による申請書は、小児慢性特定疾病指定医指定申請書兼経歴書(別記第2号の17様式)によるものとする。
2 省令第7条の14の規定による届出は、小児慢性特定疾病指定医変更届(別記第2号の18様式)により行うものとする。
3 省令第7条の15の規定による申出は、小児慢性特定疾病指定医辞退届(別記第2号の19様式)により行うものとする。
4 区長は、法第19条の3第1項に規定する指定医(以下「小児慢性特定疾病指定医」という。)の指定をしたときは、小児慢性特定疾病指定医指定通知書(別記第2号の20様式)を、指定をしないこととしたときは、書面によりその旨を当該小児慢性特定疾病指定医に通知しなければならない。
6 区長は、省令第7条の16の規定により小児慢性特定疾病指定医の指定を取り消すときは、書面によりその旨を当該小児慢性特定疾病指定医に通知しなければならない。
(追加〔令和2年規則36号〕)
(指定小児慢性特定疾病医療機関の指定申請等)
第2条の6 省令第7条の29第1項から第3項までの規定による申請は、指定小児慢性特定疾病医療機関指定申請書(別記第2号の21様式)によるものとする。
2 省令第7条の35の規定による届出は、指定小児慢性特定疾病医療機関変更届(別記第2号の22様式)により行うものとする。
3 省令第7条の36の規定による届出は、指定小児慢性特定疾病医療機関休止等届(別記第2号の23様式)により行うものとする。
4 省令第7条の37の規定による申出は、指定小児慢性特定疾病医療機関辞退届(別記第2号の24様式)により行うものとする。
5 区長は、指定小児慢性特定疾病医療機関(法第6条の2第2項に規定する指定小児慢性特定疾病医療機関をいう。以下同じ。)を指定したときは、指定小児慢性特定疾病医療機関指定通知書(別記第2号の25様式)を、指定をしないこととしたときは、書面によりその旨をを当該指定小児慢性特定疾病医療機関に通知しなければならない。
7 区長は、法第19条の18第1項の規定により指定小児慢性特定疾病医療機関の指定を取り消し、又は期間を定めてその指定小児慢性特定疾病医療機関の指定の全部若しくは一部の効力を停止するときは、書面によりその旨を当該指定小児慢性特定疾病医療機関に通知しなければならない。
(追加〔令和2年規則36号〕)
(実施細目)
第2条の7 区長は、この細則に定めるもののほか、小児慢性特定疾病医療支援に関して必要な細目を定めることができる。
(追加〔令和2年規則36号〕)
(特例障害児通所給付費の支給申請等)
第3条 省令第18条の5第1項に規定する特例障害児通所給付費の支給申請書は、特例障害児通所給付費支給申請書(別記第3号様式)によるものとする。
(追加〔平成24年規則32号〕、一部改正〔令和2年規則36号〕)
(特例障害児通所給付費の額)
第4条 特例障害児通所給付費の額は、児童福祉法に基づく指定通所支援及び基準該当通所支援に要する費用の額の算定に関する基準(平成24年厚生労働省告示第122号)で定める額とする。
(追加〔平成24年規則32号〕)
(支給決定の申請等)
第5条 省令第18条の6第1項に規定する支給決定の申請書は、障害児通所給付費支給申請書兼利用者負担額減額・免除等申請書(別記第5号様式)によるものとする。
(追加〔平成24年規則32号〕、一部改正〔令和6年規則27号〕)
(受給者証の再交付の申請)
第6条 省令18条の6第7項に規定する受給者証の再交付の申請書は、受給者証再交付申請書(別記第10号様式)によるものとする。
(追加〔平成24年規則32号〕)
(支給決定の変更の申請等)
第7条 省令第18条の21に規定する支給決定の変更の申請書は、障害児通所給付費支給変更申請書兼利用者負担額減額・免除等変更申請書(別記第11号様式)によるものとする。
(追加〔平成24年規則32号〕)
(支給決定の取消し)
第8条 省令第18条の24第1項に規定する支給決定の取消しを行ったときの通知は、支給決定取消通知書(別記第14号様式)によるものとする。
(追加〔平成24年規則32号〕)
(障害児通所給付費の額の特例に係る申請等)
第9条 法第21条の5の11の規定による障害児通所給付費の額の特例の適用を受けようとする者は、障害児通所給付費利用者負担額災害等減額・免除申請書(別記第15号様式)により区長に申請しなければならない。
4 区長は、第1項の申請があったときは、個人番号カード(行政手続における特定の個人を識別するための番号の利用等に関する法律(平成25年法律第27号)第2条第7項に規定する個人番号カードをいう。以下同じ。)、運転免許証、旅券等で申請をした者が本人であることを明らかにできる書類の提出又は提示を求め、申請をした者が本人であることを確認しなければならない。ただし、震災、風水害、火災その他これらに類する災害により、当該書類が滅失した場合その他特別の事情がある場合は、この限りでない。
(1) 未成年者又は成年被後見人の法定代理人 当該法定代理人の個人番号カード、運転免許証、旅券等で申請をした者と法定代理人が同一人であることを明らかにできる書類、本人の戸籍謄本、法定代理人を選任した家庭裁判所審判書等で本人の法定代理人であることを明らかにできる書類及び本人の個人番号カード、運転免許証、旅券等で本人であることを明らかにできる書類の写し
(2) 本人の委任による代理人 当該代理人の個人番号カード、運転免許証、旅券等で請求者と当該代理人が同一人であることを明らかにできる書類、委任状等で本人の代理人であることを明らかにできる書類及び本人の個人番号カード、運転免許証、旅券等で本人であることを明らかにできる書類の写し
(追加〔平成24年規則32号〕、一部改正〔令和3年規則45号〕)
(高額障害児通所給付費の支給申請等)
第10条 省令第18条の26第1項に規定する高額障害児通所給付費の支給の申請書は、高額障害児通所給付費支給申請書(別記第18号様式)によるものとする。
(追加〔平成24年規則32号〕)
(障害福祉サービスの措置)
第11条 法第21条の6第1項の規定による障害福祉サービスの提供の措置を希望する障害児の保護者は、措置申請書(別記第20号様式)を福祉事務所長に提出しなければならない。
(一部改正〔平成24年規則32号〕)
(一部改正〔平成24年規則32号〕)
(一部改正〔平成24年規則32号・28年25号〕)
(一部改正〔平成24年規則32号〕)
(家庭支援事業の利用勧奨等)
第14条の2 区長は、法第21条の18第1項の規定による家庭支援事業の利用を勧奨するときは、家庭支援事業の利用について(別記第27号の2様式)又は口頭により児童又はその保護者等に通知するものとする。
2 区長は、法第21条の18第2項の規定による家庭支援事業の利用の措置を行うことを決定したときは、児童の保護者等に対しては家庭支援事業措置決定通知書(別記第27号の3様式)により、家庭支援事業を行う者に対しては家庭支援事業措置通知書(別記第27号の4様式)によりその旨を通知しなければならない。
3 区長は、法第21条の18第2項の規定による措置の提供期間の満了前に当該措置を解除するときは、児童の保護者等に対しては家庭支援事業措置解除決定通知書(別記第27号の5様式)により、家庭支援事業を行う者に対しては家庭支援事業措置解除通知書(別記第27号の6様式)によりその旨を通知しなければならない。
(追加〔令和7年規則39号〕)
(助産の実施)
第15条 法第22条第2項に基づく助産の実施を希望する場合の申込書は、助産施設入所申込書(別記第28号様式)により行うものとする。
(一部改正〔平成24年規則32号〕)
(母子保護の実施)
第16条 法第23条第2項による母子保護の実施を希望する場合の申込書は、母子生活支援施設入所申込書(別記第34号様式)により行うものとする。
(一部改正〔平成24年規則32号〕)
(障害児入所給付費、特定入所障害児食費等給付費の支給申請)
第17条 法第24条の3第1項及び省令第25条の19第1項の規定による申請は、(障害児入所給付費 特定入所障害児食費等給付費)支給申請書兼利用者負担額減額・免除等申請書(別記第40号様式)により行うものとする。
(全部改正〔令和2年規則36号〕)
(障害児入所給付費、特定入所障害児食費等給付費の給付決定の通知等)
第18条 子ども家庭総合センター所長は、前条の申請があった場合において、法第24条の3第2項の規定により障害児入所給付費を支給することの決定(以下「入所給付決定」という。)を行ったとき又は入所給付決定と併せて省令第25条の19第1項の申請に基づく特定入所障害児食費等給付費を支給することの決定(以下「入所給付決定等」という。)を行ったときは、当該入所給付決定等を受けた障害児の保護者(以下「入所給付決定保護者」という。)に対し、(障害児入所給付費 特定入所障害児食費等給付費)給付決定通知書兼利用者負担額減額・免除等決定通知書(別記第41号様式)により通知し、障害児入所給付費又は特定入所障害児食費等給付費を支給しないことの決定を行ったときは、却下決定通知書(別記第42号様式)により通知するものとする。
2 子ども家庭総合センター所長は、入所給付決定等を行ったときは、当該入所給付決定保護者に対し、法第24条の3第6項の規定により、障害児入所受給者証(別記第43号様式)を交付するものとする。
(全部改正〔令和2年規則36号〕)
(障害児入所給付費、特定入所障害児食費等給付費の負担上限月額等の算定に必要な事項の変更)
第19条 省令第25条の7第7項の規定による負担上限月額等の算定に必要な事項の届出及び特定入所障害児食費等給付費の負担上限月額等の算定に必要な事項の届出は、(障害児入所給付費 特定入所障害児食費等給付費)利用者負担額減額・免除関係事項等変更届出書(別記第45号様式)によるものとする。
2 子ども家庭総合センター所長は、前項の届出があった場合において、給付の変更の決定を行ったときは、省令第25条の9の規定(省令第25条の19第4項において準用する場合を含む。)により、当該入所給付決定保護者に対し、(障害児入所給付費 特定入所障害児食費等給付費)利用者負担額減額・免除等変更決定通知書(別記第45号の2様式)により通知するものとする。
(全部改正〔令和2年規則36号〕)
(入所給付決定の取消し)
第19条の2 省令第25条の14第1項の規定による通知は、給付決定取消通知書(別記第45号の3様式)により行うものとする。
(追加〔令和2年規則36号〕)
(高額障害児入所給付費の支給申請等)
第19条の3 省令第25条の17第1項の規定による申請は、高額障害児入所給付費支給申請書(別記第45号の4様式)により行うものとする。
(追加〔令和2年規則36号〕)
(高額障害児入所給付費の支給の通知等)
第19条の4 子ども家庭総合センター所長は、前条の申請があった場合において、法第24条の6第1項に規定する高額障害児入所給付費を支給すること又は支給しないことを決定したときは、当該入所給付決定保護者に対し、高額障害児入所給付費支給(不支給)決定通知書(別記第45号の5様式)により通知するものとする。
(追加〔令和2年規則36号〕)
(居住地等の変更の届出等)
第19条の5 省令第25条の7第7項の規定による届出(第19条第1項に係るものを除く。)は、申請内容変更届出書(別記第45号の6様式)により行うものとする。
(追加〔令和2年規則36号〕)
(入所受給者証の再交付申請)
第19条の6 省令第25条の7第10項の規定による申請は、受給者証再交付申請書(別記第45号の7様式)により行うものとする。
(追加〔令和2年規則36号〕)
(障害児相談支援給付費の支給申請等)
第20条 省令第25条の26の3第1項に規定する障害児相談支援給付費の支給の申請書は、計画相談支援給付費・障害児相談支援給付費支給申請書(別記第46号様式)によるものとする。
(追加〔平成24年規則32号〕、一部改正〔令和2年規則36号〕)
(障害児相談支援給付費の支給決定の取消し)
第21条 省令第25条の26の4第2項に規定する障害児相談支援給付費の支給決定の取消しを行ったときの通知は、計画相談支援給付費・障害児相談支援給付費支給取消通知書(別記第49号様式)によるものとする。
(追加〔平成24年規則32号〕)
(送致書等)
第22条 区長は、法第25条の7第1項第1号の規定による措置をとるときは、当該措置を受ける者についての調査記録を添付して、送致書(別記第50号様式)を子ども家庭総合センター所長に送付しなければならない。
2 区長は、法第25条の7第1項第2号の規定による措置をとるときは、児童又はその保護者に指導措置決定通知書(別記第51号様式)により通知しなければならない。
3 区長は、前項の措置を解除し、若しくは停止し、又は変更するときは、児童又はその保護者に措置解除(変更・停止・延長・停止解除)決定通知書(別記第51号の2様式)により通知しなければならない。
(全部改正〔令和2年規則36号〕)
(送致及び指導)
第22条の2 法第25条の8第1号の規定による送致は、前条第1項の送致書によるものとする。
2 福祉事務所長は、法第25条の8第2号の規定による措置をとったときは、前条第2項の指導措置決定通知書により本人又はその保護者に通知しなければならない。
(追加〔令和2年規則36号〕)
(子ども家庭総合センター所長の措置)
第23条 法第26条第1項第3号又は第4号の規定による送致は、第22条第1項の送致書によるものとする。
2 子ども家庭総合センター所長は、法第26条第1項第2号及び法第27条第1項第2号の規定による措置をとったときは、第22条第2項の指導措置決定通知書により本人又はその保護者に通知しなければならない。この場合において、指導させる者が、知的障害者福祉司又は社会福祉主事であるときは当該知的障害者福祉司又は社会福祉主事の所属する社会福祉法(昭和26年法律第45号)に規定する福祉に関する事務所の長に、児童委員であるときは当該児童委員に、指導依頼書(別記第51号の3様式)により、それぞれ通知しなければならない。
3 子ども家庭総合センター所長は、法第27条第1項第3号及び第2項並びに法第28条第1項第1号及び第2号ただし書の規定による措置をとった場合は、児童を里親に委託するときにあっては措置通知書(別記第51号の4様式)により、児童を小規模住居型児童養育事業を行う者若しくは指定発達支援医療機関に委託し、又は児童福祉施設に入所させるときにあっては措置通知書(別記第51号の5様式)により、当該里親、当該小規模住居型児童養育事業を行う者、当該指定発達支援医療機関の長又は当該児童福祉施設の長に通知し、本人又はその保護者には措置決定通知書(別記第51号の6様式)により通知しなければならない。
4 子ども家庭総合センター所長は、法第27条の2第1項の規定による措置をとった場合は、前項の措置通知書(別記第51号の5様式)により、当該施設の長に通知し、本人又はその保護者には措置決定通知書(別記第51号の7様式)により通知しなければならない。
5 子ども家庭総合センター所長は、法第28条第2項ただし書の規定により、同条第1項第1号及び第2号ただし書の措置の期間を更新する場合は、措置期間更新決定通知書(別記第51号の8様式)により本人又はその保護者に、当該施設の長には、措置期間更新通知書(別記第51号の9様式)によりそれぞれ通知しなければならない。
6 子ども家庭総合センター所長は、法第28条第3項の規定により、同条第1項第1号又は第2号ただし書の措置を継続したときは、本人又はその保護者には措置期間継続決定通知書(別記第51号の10様式)により、当該施設の長には措置期間継続通知書(別記第51号の11様式)により、それぞれ通知しなければならない。
8 子ども家庭総合センター所長は、第2項から第4項までの措置を解除し、変更し、停止し、延長し、又は停止解除したときは、措置解除(変更・停止・延長・停止解除)通知書(別記第51号の12様式)により小規模住居型児童養育事業を行う者、里親、児童福祉施設の長、指定発達支援医療機関の長又は第2項の規定により指導を依頼した者にそれぞれ通知しなければならない。
(全部改正〔令和2年規則36号〕)
(指導状況の報告等)
第23条の2 子ども家庭総合センター所長は、必要があると認めるときは、法第27条第1項第2号の規定により指導を行う者に、その指導状況について報告させることができる。
2 法第27条第1項第2号の規定により指導を行う者は、指導している児童又はその保護者について、常にその指導経過を記録しておかなければならない。
(追加〔令和2年規則36号〕)
(里親の指導)
第23条の3 子ども家庭総合センター所長は、荒川区の区域外に居住する里親に児童を委託する措置をとったときは、当該里親の居住地を管轄する児童相談所長に、必要な指導を依頼しなければならない。
2 子ども家庭総合センター所長は、里親に児童を委託する措置をとった場合において、必要があると認めるときは、当該里親の指導を行う者にその指導状況について報告させることができる。
(追加〔令和2年規則36号〕)
(児童受託書の提出)
第23条の4 里親は、委託を受けた児童について、児童受託書(別記第51号の13様式)を子ども家庭総合センター所長に提出しなければならない。
(追加〔令和2年規則36号〕)
(異動等の届出)
第23条の5 里親は、次に掲げる場合には、必要な意見を付して異動報告書(別記第51号の14様式)により子ども家庭総合センター所長に届け出なければならない。
(1) 委託を受けた児童が死亡したとき。
(2) 前号の場合のほか、委託を受けた児童について、措置の解除、変更又は停止を適当と認めたとき。
(3) 住所又は居所を移転するとき。
(4) その他登録事項に重大な変更を生じたとき。
(追加〔令和2年規則36号〕)
(身分を証明する証票)
第23条の6 法第29条に規定する証票は、別記第51号の15様式によるものとする。
(追加〔令和2年規則36号〕)
(同居児童の届出)
第23条の7 省令第34条の2の規定による届出は、同居児童に関する届出書(別記第51号の16様式)によるものとする。
2 省令第34条の3の規定による届出は、同居児童の解消に関する届出書(別記第51号の17様式)によるものとする。
(追加〔令和2年規則36号〕)
(保護経過の記録、報告書の提出等)
第23条の8 小規模住居型児童養育事業を行う者、児童福祉施設の長及び児童自立生活援助事業を行う者は、入所した児童その他の者について、常にその保護経過を記録しておかなければならない。
2 法第30条の2の規定により、小規模住居型児童養育事業を行う者、里親及び児童福祉施設(児童厚生施設を除く。)の長は、児童入退所状況その他児童の保護について必要な事項を子ども家庭総合センター所長に報告しなければならない。
(追加〔令和2年規則36号〕)
(一時保護の通知)
第23条の9 子ども家庭総合センター所長は、法第33条第1項、第2項、第19項又は第20項の規定により児童又は保護延長者の一時保護を行い、又は適当な者に委託して行わせたときは、一時保護決定通知書(別記第51号の18様式)により本人又はその保護者若しくは保護延長者の監護者に通知しなければならない。
2 子ども家庭総合センター所長は、法第33条第1項、第2項、第19項又は第20項の規定により児童又は保護延長者の一時保護を適当な者に委託して行わせたときは、児童一時保護委託書(別記第51号の19様式)により当該委託して行わせた者に通知しなければならない。
3 児童の一時保護の委託を受けた者は、子ども家庭総合センター所長に児童一時保護受託書(別記第51号の20様式)を提出しなければならない。
4 子ども家庭総合センター所長は、第1項の一時保護を解除したときは、一時保護解除(変更)決定通知書(別記第51号の21様式)により本人又はその保護者に通知しなければならない。
5 子ども家庭総合センター所長は、第1項の一時保護(適当な者に委託して行わせた一時保護に限る。)を解除したときは、児童一時保護委託解除(変更)通知書(別記第51号の22様式)により児童の一時保護の委託を受けた者に通知しなければならない。
(追加〔令和2年規則36号〕、一部改正〔令和7年規則39号〕)
(所持物の保管)
第23条の10 子ども家庭総合センター所長は、法第33条の2の2第2項の規定による売却を必要とする物で高価と認められるものは、公告して競売に付さなければならない。ただし、即時に売却しなければ腐敗し、若しくは滅失するおそれがある物又は公告の後、競買人がない物については、この限りでない。
2 前項の規定による公告は、競売に対する物の名称、種類、数量、形状、担当吏員の氏名、競売の場所及び日時その他必要な事項を記入して7日間荒川区役所庁舎前掲示場に掲示して行うものとする。
(追加〔令和2年規則36号〕)
(返還の公告)
第23条の11 法第33条の2の2第4項の規定による公告は、物の名称、種類、数量、形状及び児童がその物を所持するに至った経緯等の事項を記して14日間荒川区役所庁舎前掲示場に掲示して行うものとする。ただし、貴重と認められる物については、荒川区報に掲載して行うものとする。
(追加〔令和2年規則36号〕)
(遺留物の保管等)
第23条の12 前2条の規定は、法第33条の3第2項において準用する法第33条の2の2第2項の規定による売却及び同条第4項の規定による公告について、これを準用する。
(追加〔令和2年規則36号〕)
(児童自立生活援助の実施)
第23条の13 法第33条の6第2項及び省令第36条の26第1項に規定する申込書は、児童自立生活援助実施申込書(別記第51号の23様式)によるものとする。
2 子ども家庭総合センター所長は、前項の申込書の提出があった場合において、児童自立生活援助を実施するときは、申込者には児童自立生活援助実施決定通知書(別記第51号の24様式)により、児童自立生活援助事業を行う者には委託通知書(別記第51号の25様式)により、それぞれ通知しなければならない。
3 子ども家庭総合センター所長は、第1項の申込書の提出があった場合において、前項の援助の実施を行わないときは、児童自立生活援助実施不承諾通知書(別記第51号の26様式)により、申込者に通知しなければならない。
4 子ども家庭総合センター所長は、第2項の援助の実施を解除するときは、本人には児童自立生活援助実施解除決定通知書(別記第51号の27様式)により、児童自立生活援助事業を行う者には委託解除通知書(別記第51号の28様式)により、それぞれ通知しなければならない。
(追加〔令和2年規則36号〕、一部改正〔令和7年規則25号〕)
第3章 事業、養育里親及び施設
(追加〔令和2年規則36号〕)
(児童自立生活援助事業及び小規模住居型児童養育事業の実施、廃止又は休止の届出等)
第23条の14 法第34条の4第1項及び省令第36条の31第1項の規定による届出は、児童自立生活援助事業・小規模住居型児童養育事業実施届(別記第51号の29様式)によるものとする。
2 法第34条の4第2項の規定による届出は、児童自立生活援助事業・小規模住居型児童養育事業内容変更届(別記第51号の30様式)によるものとする。
3 法第34条の4第3項及び省令第36条の32の規定による届出は、児童自立生活援助事業・小規模住居型児童養育事業廃止(休止)届(別記第51号の31様式)によるものとする。
(追加〔令和2年規則36号〕)
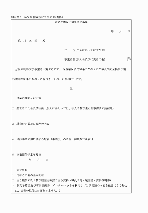
(意見表明等支援事業の実施、廃止又は休止の届出等)
第23条の15 法第34条の7の2第2項及び省令第36条の32の2の規定による届出は、意見表明等支援事業実施届(別記第51号の32様式)によるものとする。
2 法第34条の7の2第3項の規定による届出は、意見表明等支援事業内容変更届(別記第51号の33様式)によるものとする。
3 法第34条の7の2第4項及び省令第26条の32の3の規定による届出は、意見表明等支援事業廃止(休止)届(別記第51号の34様式)によるものとする。
(追加〔令和7年規則39号〕)
(放課後児童健全育成事業の開始届)
第24条 法第34条の8第2項の規定による放課後児童健全育成事業を行おうとする場合の届け出は、放課後児童健全育成事業開始届(別記第52号様式)により行うものとする。
(追加〔平成27年規則32号〕)
(放課後児童健全育成事業の変更届)
第25条 法第34条の8第3項の規定による同条第2項の届け出た事項に変更を生じた場合の届け出は、放課後児童健全育成事業変更届(別記第53号様式)により行うものとする。
(追加〔平成27年規則32号〕)
(放課後児童健全育成事業の廃止又は休止届)
第26条 法第34条の8第4項の規定による放課後児童健全育成事業を廃止し、又は休止しようとする場合の届け出は、放課後児童健全育成事業廃止(休止)届(別記第54号様式)により行うものとする。
(追加〔平成27年規則32号〕)
(一時預かり事業の実施、廃止又は休止の届出等)
第26条の2 法第34条の12第1項及び省令第36条の33第1項の規定による届出は、一時預かり事業実施届(別記第54号の2様式)によるものとする。
2 法第34条の12第2項の規定による届出は、一時預かり事業内容変更届(別記第54号の3様式)によるものとする。
3 法第34条の12第3項及び省令第36条の34の規定による届出は、一時預かり事業廃止(休止)届(別記第54号の4様式)によるものとする。
(追加〔令和2年規則36号〕)
(家庭的保育事業等の認可の申請等)
第27条 省令第36条の36第1項の規定による家庭的保育事業等の認可を受けようとする場合の申請は、家庭的保育事業等設置認可申請書(別記第55号様式)により行うものとする。
(追加〔平成27年規則32号〕)
(家庭的保育事業等の変更届)
第28条 省令第36条の36第2項及び第3項の規定による同条第1項の認可を受けた事項に変更を生じた場合の届け出は、家庭的保育事業等内容変更届出書(別記第58号様式)により行うものとする。
(追加〔平成27年規則32号〕)
(家庭的保育事業等の廃止又は休止の申請等)
第29条 法第34条の15第7項の規定による家庭的保育事業等を廃止し、又は休止しようとする場合の申請は、家庭的保育事業等(廃止・休止)申請書(別記第59号様式)により行うものとする。
(追加〔平成27年規則32号〕)
(病児保育事業の実施、廃止又は休止の届出等)
第30条 法第34条の18第1項及び省令第36条の38第1項の規定による届出は、病児保育事業実施届(別記第62号様式)によるものとする。
2 法第34条の18第2項の規定による届出は、病児保育事業内容変更届(別記第63号様式)によるものとする。
3 法第34条の18第3項及び省令第36条の39の規定による届出は、病児保育事業廃止(休止)届(別記第64号様式)によるものとする。
(追加〔令和2年規則36号〕)
(里親の登録申請等)
第31条 省令第36条の41の規定による申請(省令第36条の47において準用する場合を含む。)は、里親登録申請書(別記第65号様式)によるものとする。
2 前項の申請書は、子ども家庭総合センター所長を経由して提出しなければならない。この場合において、子ども家庭総合センター所長は、当該申請書に調査及び意見に関する書面を添えて区長に進達しなければならない。
(追加〔令和2年規則36号〕、一部改正〔令和7年規則25号〕)
(追加〔令和2年規則36号〕、一部改正〔令和7年規則25号〕)
2 省令第37条第4項から第6項までの規定による届出は児童福祉施設内容変更届(別記第72号様式)によるものとする。
(追加〔令和2年規則36号〕)
2 区長は、法第35条第8項ただし書の規定により児童福祉施設の設置を認可しないときは、児童福祉施設設置不認可決定通知書(別記第77号様式)により申請者に通知するものとする。
3 区長は、法第58条第1項の規定により認可の取消しを行ったときは、当該取消しに係る児童福祉施設の設置者に対し、児童福祉施設認可取消通知書(別記第78号様式)により通知するものとする。
(追加〔令和2年規則36号〕)
(養子縁組承諾許可の申請)
第35条 省令第39条第1項の規定による申請は、養子縁組承諾許可申請書(別記第79号様式)によるものとする。
2 区長は、養子縁組の許否を決定したときは、養子縁組承諾許可(不許可)通知書(別記第80号様式)を申請者に交付するものとする。
(追加〔令和2年規則36号〕)
第4章 費用
(追加〔令和2年規則36号〕)
(費用の基準)
第36条 区長は、毎年度次に掲げる費用の基準を定め、当該費用の支弁を受ける小規模住居型児童養育事業を行う者、里親、児童福祉施設の設置者及び児童自立生活援助事業を行う者に通知するものとする。
(1) 法第50条第6号の2、第7号及び第7号の3に掲げる費用
(2) 法第51条第2号に掲げる費用
(追加〔令和2年規則36号〕)
(費用の請求)
第37条 助産施設の長は、法第50条第6号の2に掲げる費用の支払を求めるときは、法第22条の規定による助産の実施をした福祉事務所長に対し、その計算書を添えて、請求書(別記第81号様式)を提出しなければならない。
2 母子生活支援施設の長は、法第50条第6号の2に掲げる費用の支払を求めるときは、法第23条及び法第31条第1項の規定による母子保護の実施をした福祉事務所長に対し、その計算書を添えて、請求書(別記第82号様式)を提出しなければならない。
3 小規模住居型児童養育事業を行う者、里親、児童福祉施設(助産施設及び母子生活支援施設を除く。)の設置者及び児童自立生活援助事業を行う者は、法第50条第7号及び第7号の3に掲げる費用の支払を求めるときは、月ごとに計算書を添えて請求書を区長に提出しなければならない。
(追加〔令和2年規則36号〕)
(費用の徴収)
第38条 法第56条第2項の規定に基づく、法第21条の6の措置を受けた本人又はその扶養義務者から徴収する費用の額は、障害者の日常生活及び社会生活を総合的に支援するための法律(平成17年法律第123号)第29条第3項第1号に規定する主務大臣が定める基準により算定した費用の額(その額が同条第1項に規定する指定障害福祉サービスに要した費用(同項に規定する特定費用を除く。)の額を超えるときは、当該指定障害福祉サービスに要した費用の額)の範囲内で、その負担能力に応じ、区長が別に定める額とする。
(追加〔令和2年規則36号〕、一部改正〔令和5年規則48号〕)
(追加〔令和2年規則36号〕)
第5章 雑則
(追加〔令和2年規則36号〕)
(一部改正〔平成24年規則32号・27年32号・28年25号・令和2年36号・4年35号〕)
附則
この規則は、平成15年4月1日から施行する。
附則(平成15年7月1日規則第41号)
この規則は、公布の日から施行する。
附則(平成16年4月1日規則第37号)
この規則は、公布の日から施行する。ただし、平成16年3月31日までに提供された指定居宅支援等に要する費用の額の算定については、なお従前の例による。
附則(平成16年10月1日規則第65号)
1 この規則は、公布の日から施行する。
2 改正後の別表第1の規定は、この規則の施行の日以後に提供された指定居宅支援等に要する費用の額の算定について適用し、同日前に提供された指定居宅支援等に要する費用の額の算定については、なお従前の例による。
附則(平成17年3月14日規則第7号)
この規則は、平成17年4月1日から施行する。
附則(平成17年4月1日規則第50号抄)
1 この規則は、公布の日から施行する。
2 第1条の規定による改正後の荒川区児童福祉法施行細則(以下「改正後の児童福祉法施行細則」という。)別表第1、第2条の規定による改正後の荒川区身体障害者福祉法施行細則(以下「改正後の身体障害者福祉法施行細則」という。)別表第1及び第3条の規定による改正後の荒川区知的障害者福祉法施行細則(以下「改正後の知的障害者福祉法施行細則」という。)別表第1の規定は、この規則の施行の日(以下「施行日」という。)から適用する。ただし、平成16年度に提供された指定居宅支援等に要する額の算定については、なお従前の例による。
3 改正後の児童福祉法施行細則別表第2及び改正後の知的障害者福祉法施行細則別表第2の規定は、施行日から適用する。ただし、平成16年度に提供された指定居宅支援等に係る利用者負担の額の算定及び平成17年度に提供された指定居宅支援等に係る利用者負担の額の算定(平成16年分の所得税額の計算に係る部分に限る。)については、なお従前の例による。
附則(平成18年3月28日規則第28号)
この規則は、平成18年4月1日から施行する。ただし、第22条の改正は、公布の日から施行する。
附則(平成18年9月29日規則第73号)
この規則は、平成18年10月1日から施行する。
附則(平成19年9月27日規則第53号)
1 この規則は、平成19年10月1日から施行する。
2 改正後の別表第1の規定は、平成19年10月以後の月分の助産の実施等に係る徴収金について適用し、同年9月以前の月分の助産の実施等に係る徴収金については、なお従前の例による。
附則(平成20年4月1日規則第24号)
この規則は、公布の日から施行する。
附則(平成20年7月1日規則第35号)
この規則は、公布の日から施行する。
附則(平成24年3月30日規則第32号)
1 この規則は、平成24年4月1日から施行する。
2 この規則の施行の際、現に改正前の荒川区児童福祉法施行細則の規定により提出されている申請書は、改正後の荒川区児童福祉法施行細則の規定により提出された申請書とみなす。
3 この規則の施行の際、この規則による改正前の別記第3号様式から別記第32号様式までによる用紙で、現に残存するものは、所要の修正を加え、なお使用することができる。
附則(平成24年7月1日規則第38号)
この規則は、公布の日から施行する。
附則(平成25年3月29日規則第30号)
1 この規則は、平成25年4月1日から施行する。(後略)
2 この規則の施行の際、改正前の規則の様式による用紙で現に残存するものは、所要の修正を加え、なお使用することができる。
附則(平成25年7月1日規則第38号)
この規則は、公布の日から施行する。
附則(平成26年3月31日規則第22号)
1 この規則は、平成26年4月1日から施行する。
2 この規則の施行の際、現に改正前の荒川区児童福祉法施行細則第5条第1項又は第7条第1項の規定により提出されている申請書は、それぞれ改正後の荒川区児童福祉法施行細則第5条第1項又は第7条第1項の規定により提出された申請書とみなす。
3 この規則の施行の際、この規則による改正前の別記第5号様式、別記第6号様式及び別記第11号様式による用紙で、現に残存するものは、所要の修正を加え、なお使用することができる。
附則(平成26年12月1日規則第49号)
1 この規則は、公布の日から施行する。ただし、別記第5号様式及び別記第11号様式の改正は、平成27年3月1日から施行する。
2 この規則の施行の際、改正前の別記第5号様式及び別記第11号様式による用紙で、現に残存するものは、所要の修正を加え、なお使用することができる。
附則(平成27年4月1日規則第32号)
この規則は、公布の日から施行する。
附則(平成27年12月28日規則第59号)
1 この規則は、平成28年1月1日から施行する。
2 この規則の施行の際、この規則による改正前の別記第5号様式、別記第11号様式、別記第18号様式及び別記第46号様式による用紙で、現に残存するものは、所要の修正を加え、なお使用することができる。
附則(平成28年3月30日規則第25号)
1 この規則は、平成28年4月1日から施行する。
2 この規則の施行の際現にあるこの規則による改正前の様式により調製した用紙は、この規則の施行後においても当分の間、所要の修正を加え使用することができる。
附則(平成28年7月1日規則第51号)
この規則は、公布の日から施行し、改正後の別表第1の注の規定は、平成28年4月以後の月分の助産の実施等に係る徴収金について適用する。
附則(平成30年3月30日規則第15号)
1 この規則は、平成30年4月1日から施行する。
2 この規則の施行の際、改正前の荒川区児童福祉法施行細則別記第28号様式及び別記第34号様式による用紙で、現に残存するものは、所要の修正を加え、なお使用することができる。
附則(平成30年12月28日規則第61号)
1 この規則は、公布の日から施行する。ただし、第2条の規定は、平成31年1月1日から施行する。
2 第1条の規定による改正後の荒川区児童福祉法施行細則別表第1の規定は、平成30年4月以後の月分の徴収する費用の額について適用し、同年3月以前の月分の徴収する費用の額については、なお従前の例による。
附則(平成31年3月29日規則第16号)
1 この規則は、公布の日から施行する。
2 この規則の際、改正前の荒川区児童福祉法施行細則別記第5号様式、別記第7号様式、別記第11号様式及び別記第12号様式による用紙で、現に残存するものは、所要の修正を加え、なお使用することができる。
附則(令和元年7月1日規則第4号)
1 この規則は、令和元年10月1日から施行する。
2 第1条の規定による改正後の荒川区児童福祉法施行細則別表第1の規定は、令和元年10月以後の月分の徴収する費用の額について適用し、同年9月以前の月分の徴収する費用の額については、なお従前の例による。
3 この規則の施行の際、第2条の規定による改正前の荒川区児童福祉法施行細則別記第6号様式による用紙で、現に残存するものは、所要の修正を加え、なお使用することができる。
附則(令和2年6月30日規則第36号)
1 この規則は、令和2年7月1日から施行する。
2 この規則の施行の日(以下「施行日」という。)の前日から引き続き児童福祉法(昭和22年法律第164号。以下「法」という。)第27条第1項第3号(障害児入所施設への入所に限る。)又は同条第2項の規定により措置を受けている児童に係る本人又はその扶養義務者(以下「本人等」という。)から徴収する費用の額は、第2条の規定による改正後の荒川区児童福祉法施行細則別表第1(2)(以下「改正後の別表」という。)の規定により算出した額(以下「新徴収金基準額」という。)が、児童福祉法施行細則の一部を改正する規則(令和2年東京都規則第117号)による改正前の児童福祉法施行細則別表第1(1)の規定により算出した額(以下「旧徴収金基準額」という。)を超えるときは、施行日から新徴収金基準額が旧徴収金基準額以下となり、改正後の別表を適用するまでの間は、旧徴収金基準額をもって、本人等の徴収金基準額とする。
3 この規則の施行の際、第4条の規定による改正前の荒川区児童福祉法施行細則の様式による用紙で、現に残存するものは、所要の修正を加え、なお使用することができる。
附則(令和3年3月31日規則第20号抄)
1 この規則は、公布の日から施行する。
2 この規則の施行の際現にあるこの規則による改正前の様式により調製した用紙は、この規則の施行後においても当分の間、所要の修正を加え使用することができる。
附則(令和3年6月30日規則第43号)
1 この規則は、公布の日から施行する。
2 この規則の施行の際現にあるこの規則による改正前の様式により調製した用紙は、この規則の施行後においても当分の間、所要の修正を加え使用することができる。
附則(令和3年6月30日規則第44号)
1 この規則は、令和3年7月1日から施行する。
2 改正後の荒川区児童福祉法施行細則の規定は、令和3年7月以後の月分の徴収する費用の額について適用し、同年6月以前の月分の徴収する費用の額については、なお従前の例による。
附則(令和3年6月30日規則第45号)
1 この規則は、公布の日から施行する。
2 この規則の施行の際現にあるこの規則による改正前の様式により調製した用紙は、この規則の施行後においても当分の間、所要の修正を加え使用することができる。
附則(令和3年7月1日規則第46号)
1 この規則は、公布の日から施行する。
2 この規則の施行の際現にあるこの規則による改正前の様式により調製した用紙は、この規則の施行後においても当分の間、所要の修正を加え使用することができる。
附則(令和3年12月10日規則第64号)
1 この規則は、公布の日から施行する。
2 この規則の施行の際現にあるこの規則による改正前の様式により調製した用紙は、この規則の施行後においても当分の間、所要の修正を加え使用することができる。
附則(令和4年3月31日規則第35号)
1 この規則は、令和4年4月1日から施行する。
2 この規則の施行の際現にあるこの規則による改正前の様式により調製した用紙は、この規則の施行後においても当分の間、所要の修正を加え使用することができる。
附則(令和4年10月14日規則第71号)
1 この規則は、公布の日から施行する。
2 この規則の施行の際現にあるこの規則による改正前の様式により調製した用紙は、この規則の施行後においても当分の間、所要の修正を加え使用することができる。
附則(令和5年2月1日規則第3号)
1 この規則は、令和5年4月1日から施行する。
2 改正後の別表第1の規定は、令和5年4月以後の月分の徴収する費用の額について適用し、同年3月以前の月分の徴収する費用の額については、なお従前の例による。
附則(令和5年9月11日規則第48号)
1 この規則は、公布の日から施行する。
2 この規則の施行の際現にあるこの規則による改正前の様式により調製した用紙は、この規則の施行後においても当分の間、所要の修正を加え使用することができる。
附則(令和5年9月29日規則第49号)
1 この規則は、令和5年10月1日から施行する。
2 この規則の施行の際現にあるこの規則による改正前の様式により調製した用紙は、この規則の施行後においても当分の間、所要の修正を加え使用することができる。
附則(令和6年3月29日規則第27号)
1 この規則は、令和6年4月1日から施行する。
2 この規則の施行の際現にあるこの規則による改正前の様式により調製した用紙は、この規則の施行後においても当分の間、所要の修正を加え使用することができる。
附則(令和6年3月29日規則第29号)
1 この規則は、令和6年4月1日から施行する。
2 この規則の施行の際現にあるこの規則による改正前の様式により調製した用紙は、この規則の施行後においても当分の間、所要の修正を加え使用することができる。
附則(令和6年12月2日規則第58号抄)
1 この規則は、令和6年12月2日から施行する。
2 この規則の施行の際現にあるこの規則による改正前の様式により調製した用紙は、この規則の施行後においても当分の間、所要の修正を加え使用することができる。
3 この規則の施行の際、次の表の左欄に掲げる規定による改正前の同表の右欄に定める様式による受給者証等で現に効力を有するものは、その有効期間に限り、それぞれ同表の左欄に掲げる規定による改正後の同表の右欄に定める様式による受給者証等とみなす。
規定 | 様式 |
第3条 | 荒川区児童福祉法施行細則別記第7号様式 |
荒川区児童福祉法施行細則別記第8号様式 | |
荒川区児童福祉法施行細則別記第43号様式 | |
荒川区児童福祉法施行細則別記第44号様式 | |
第5条 | 荒川区ひとり親家庭の医療費の助成に関する条例施行規則別記第3号の1様式 |
荒川区ひとり親家庭の医療費の助成に関する条例施行規則別記第3号の2様式 | |
第7条 | 荒川区子どもの医療費の助成に関する条例施行規則別記第2号様式 |
荒川区子どもの医療費の助成に関する条例施行規則別記第2号の2様式 | |
荒川区子どもの医療費の助成に関する条例施行規則別記第2号の3様式 | |
第9条 | 荒川区障害者の日常生活及び社会生活を総合的に支援するための法律施行細則別記第3号様式 |
荒川区障害者の日常生活及び社会生活を総合的に支援するための法律施行細則別記第3号様式の3 | |
荒川区障害者の日常生活及び社会生活を総合的に支援するための法律施行細則別記第20号様式 | |
荒川区障害者の日常生活及び社会生活を総合的に支援するための法律施行細則別記第20号様式の2 | |
第10条 | 荒川区国民健康保険条例施行規則第3号の8様式 |
附則(令和7年3月31日規則第25号)
1 この規則は、令和7年4月1日から施行する。ただし、第3条及び第4条の改正規定は、公布の日から施行する。
2 この規則の施行の際、改正前の荒川区児童福祉法施行細則の様式による用紙で、現に残存するものは、所要の修正を加え、なお使用することができる。
附則(令和7年5月30日規則第39号)
1 この規則は、公布の日から施行する。ただし、第1条中第1条の改正(「第9項」を「第18項」に、「第11項」を「第20項」に改める部分に限る。)及び第23条の9の改正は、令和7年6月1日から施行する。
2 この規則の施行の際現にあるこの規則による改正前の様式により調製した用紙は、この規則の施行後においても当分の間、所要の修正を加え使用することができる。
附則(令和7年5月30日規則第41号)
1 この規則は、令和7年6月1日から施行する。
2 この規則の施行の際現にあるこの規則による改正前の様式により調製した用紙は、この規則の施行後においても当分の間、所要の修正を加え使用することができる。
附則(令和7年7月1日規則第48号抄)
1 この規則は、公布の日から施行する。
2 この規則の施行の際現にあるこの規則による改正前の様式により調製した用紙は、この規則の施行後においても当分の間、所要の修正を加え使用することができる。
別表第1(第38条関係)
(全部改正〔令和2年規則36号〕、一部改正〔令和3年規則44号・5年3号〕)
(1)
本人の属する世帯の階層区分 | 徴収金基準額(月額)(円) | ||||||
母子生活支援施設 児童自立生活援助 | 児童養護施設 児童自立支援施設 児童心理治療施設 乳児院 小規模住居型児童養育事業 | 里親 | 助産施設 | ||||
入所 | 入所以外 | ||||||
A | 生活保護法(昭和25年法律第144号)による被保護世帯(単給世帯を含む。)及び中国残留邦人等の円滑な帰国の促進及び永住帰国した中国残留邦人等及び特定配偶者の自立の支援に関する法律(平成6年法律第30号)による支援給付受給世帯 | 0円 | 0円 | 0円 | 0円 | 0円 | |
B | A階層を除き当該年度分(4月から6月までの月分の費用の徴収については、前年度分とする。)の特別区民税又は市町村民税の非課税世帯 | 0円 | 0円 | 0円 | 0円 | 0円 | |
C | A階層を除き当該年度分(4月から6月までの月分の費用の徴収については、前年度分とする。)の特別区民税又は市町村民税の課税世帯であって、その特別区民税又は市町村民税の額が均等割の額のみのもの(所得割の額のない世帯) | 2,200円 | 4,500円 | 2,200円 | 4,500円 | 4,500円 | |
D1 | A階層及びC階層を除き当該年度分(4月から6月までの月分の費用の徴収については、前年度分とする。)の特別区民税又は市町村民税の課税世帯であって、その特別区民税所得割又は市町村民税所得割の額の区分が次の区分に該当するもの | 9,000円以下 | 3,300円 | 6,600円 | 3,300円 | 6,600円 | 6,600円 |
D2の1 | 9,001円以上19,000円以下 | 4,500円 | 9,000円 | 4,500円 | 9,000円 | 9,000円 | |
D2の2 | 19,001円以上27,000円以下 | ||||||
D3 | 27,001円以上57,000円以下 | 6,700円 | 13,500円 | 6,700円 | 13,500円 | ||
D4 | 57,001円以上93,000円以下 | 9,300円 | 18,700円 | 9,300円 | 18,700円 | ||
D5 | 93,001円以上177,300円以下 | 14,500円 | 29,000円 | 14,500円 | 29,000円 | ||
D6 | 177,301円以上258,100円以下 | 20,600円 | 41,200円 | 20,600円 | 41,200円 | ||
D7 | 258,101円以上348,100円以下 | 27,100円 | 54,200円 | 27,100円 | 54,200円 | ||
D8 | 348,101円以上456,100円以下 | 34,300円 | 68,700円 | 34,300円 | 68,700円 | ||
D9 | 456,101円以上583,200円以下 | 42,500円 | 85,000円 | 42,500円 | 85,000円 | ||
D10 | 583,201円以上704,000円以下 | 51,400円 | 102,900円 | 51,400円 | 102,900円 | ||
D11 | 704,001円以上852,000円以下 | 61,200円 | 122,500円 | 61,200円 | 122,500円 | ||
D12 | 852,001円以上1,044,000円以下 | 71,900円 | 143,800円 | 71,900円 | 143,800円 | ||
D13 | 1,044,001円以上1,225,500円以下 | 83,300円 | 166,600円 | 83,300円 | 166,600円 | ||
D14 | 1,225,501円以上1,426,500円以下 | 95,600円 | 191,200円 | 95,600円 | 191,200円 | ||
D15 | 1,426,501円以上 | その月におけるその児童等に係る費用の支弁額 | その月におけるその児童等に係る費用の支弁額 | その月におけるその児童等に係る費用の支弁額 | その月におけるその児童等に係る費用の支弁額 | ||
注1 助産の実施を行った妊産婦については、当該助産の実施が行われた期間にかかわらず、この表に掲げる徴収金基準額(次に掲げる場合に該当するときは、当該規定に定める額を加算した額)を徴収する。
(1) 健康保険法(大正11年法律第70号)第101条に規定する出産育児一時金の額を受給した場合 当該出産育児一時金の額(健康保険法施行令(大正15年勅令第243号)第36条ただし書の規定により加算された金額を除く。)に、B階層にあっては10パーセント、C階層にあっては15パーセント、D階層のうち特別区民税所得割又は市町村民税所得割の額が19,000円までの場合にあっては25パーセントをそれぞれ乗じて得た額
(2) 多子出産の場合 第二子以降の新生児一人につき、当該徴収金基準額に10パーセントを乗じて得た額
注2 この表に掲げる徴収金基準額が、その月におけるその児童等に係る費用の支弁額を超えるときは、この表にかかわらず、当該支弁額を限度とする。
注3 この表の「均等割の額」とは、地方税法(昭和25年法律第226号)第292条第1項第1号に規定する均等割の額(同法第323条に規定する市町村民税の減免(以下「市町村民税の減免」という。)があった場合には、当該均等割の額からその額を順次控除して得た額)をいい、同表の「所得割の額」とは、同項第2号に規定する所得割(この所得割を計算する場合には、同法第314条の7及び第314条の8並びに同法附則第5条第3項、第5条の4第6項及び第5条の4の2第6項の規定は適用しないものとする。)の額(市町村民税の減免があった場合には、当該所得割の額からその額を順次控除して得た額)をいう。
注4 所得割の額を算定する場合には、児童等及びその児童等の属する世帯の扶養義務者が指定都市(地方自治法(昭和22年法律第67号)第252条の19第1項の指定都市をいう。以下同じ。)の区域内に住所を有する者であるときは、これらの者を指定都市以外の市町村の区域内に住所を有する者とみなして、所得割の額を算定するものとする。
注5 注1から注4までに定めるもののほか、この表の適用に関し必要な事項は、区長が別に定める。
(2)
本人の属する世帯の階層区分 | 徴収金基準額(月額) | ||
障害児入所施設 指定発達支援医療機関 | |||
A | 生活保護法による被保護世帯(単給世帯を含む。)及び中国残留邦人等の円滑な帰国の促進並びに永住帰国した中国残留邦人等及び特定配偶者の自立の支援に関する法律による支援給付受給世帯 | 0円 | |
B | A階層を除き当該年度分(4月から6月までの月分の費用の徴収については、前年度分とする。)の特別区民税又は市町村民税の非課税世帯 | 0円 | |
C | A階層を除き当該年度分(4月から6月までの月分の費用の徴収については、前年度分とする。)の特別区民税又は市町村民税の課税世帯であって、その特別区民税又は市町村民税の額が均等割の額のみのもの(所得割の額のない世帯) | 4,500円 | |
D1 | A階層及びC階層を除き当該年度分(4月から6月までの月分の費用の徴収については、前年度分とする。)の特別区民税所得割又は市町村民税の課税世帯であって、その特別区民税所得割又は市町村民税所得割の額の区分が次の区分に該当するもの | 12,000円以下 | 6,600円 |
D2 | 12,001円以上30,000円以下 | 9,000円 | |
D3 | 30,001円以上60,000円以下 | 13,500円 | |
D4 | 60,001円以上96,000円以下 | 18,700円 | |
D5 | 96,001円以上189,000円以下 | 29,000円 | |
D6 | 189,001円以上277,000円以下 | 41,200円 | |
D7 | 277,001円以上348,000円以下 | 54,200円 | |
D8 | 348,001円以上465,000円以下 | 68,700円 | |
D9 | 465,001円以上594,000円以下 | 85,000円 | |
D10 | 594,001円以上716,000円以下 | 102,900円 | |
D11 | 716,001円以上864,000円以下 | 122,500円 | |
D12 | 864,001円以上1,056,000円以下 | 143,800円 | |
D13 | 1,056,001円以上1,238,000円以下 | 166,600円 | |
D14 | 1,238,001円以上1,439,000円以下 | 191,200円 | |
D15 | 1,439,001円以上 | その月におけるその児童等に係る費用の支弁額 | |
注1 この表に掲げる徴収金基準額が、その月におけるその児童等に係る費用の支弁額を超えるときは、この表にかかわらず、当該支弁額を限度とする。
注2 この表の「均等割の額」とは、地方税法第292条第1項第1号に規定する均等割の額(市町村民税の減免があった場合には、当該均等割の額からその額を順次控除して得た額)をいい、同表の「所得割の額」とは、同項第2号に規定する所得割(この所得割を計算する場合には、同法第314条の7及び第314条の8並びに同法附則第5条第3項、第5条の4第6項及び第5条の4の2第5項の規定は適用しないものとする。)の額(市町村民税の減免があった場合には、当該所得割の額からその額を順次控除して得た額)をいう。
注3 地方税法等の一部を改正する法律(平成22年法律第4号)第1条の規定による改正前の地方税法第292条第1項第8号に規定する扶養親族(16歳未満の者に限る。以下「16歳未満扶養親族」という。)及び同法第314条の2第1項第11号に規定する特定扶養親族(19歳未満の者に限る。以下「特定扶養親族」という。)があるときは、同号に規定する額(16歳未満扶養親族に係るもの及び特定扶養親族に係るもの(16歳未満扶養親族に係る額に相当するものを除く。)に限る。)に同法第314条の3第1項に規定する所得割の税率を乗じて得た額を控除するものとする。
注4 所得割の額を算定する場合には、児童等及びその児童等の属する世帯の扶養義務者が指定都市の区域内に住所を有する者であるときは、これらの者を指定都市以外の市町村の区域内に住所を有する者とみなして、所得割の額を算定するものとする。
注5 障害児入所施設及び指定発達支援医療機関へ入所した児童等が、3歳に達する日以後の最初の3月31日を経過した障害児であって小学校就学の始期に達するまでの間にあるものである場合は、法第56条第2項の規定にかかわらず、当該児童等に係る費用については徴収しないものとする。ただし、当該費用のうち、実費負担に相当する部分については、この表の基準額を上限として徴収することができる。
注6 注1から注5までに定めるもののほか、この表の適用に関し必要な事項は、区長が別に定める。
別表第2(第23条関係)
(一部改正〔令和2年規則36号・3年44号〕)
母子生活支援施設等費用徴収金減額基準
階層区分 | 条件番号 | 条件 | 適用される額 | |
C階層及びD階層 | 1 | 生活保護法による保護又は中国残留邦人等の円滑な帰国の促進及び永住帰国後の自立の支援に関する法律による支援給付を受けたとき。 | A階層に適用する基準額(当月分のみ。) | |
2 | その世帯の収入額が生活保護法による基準に満たないとき(収入額の算定は、生活保護法の実施について定められた関係要領等に定めるところによる。)。 | B階層に適用する基準額 | ||
3 | 地方税法(昭和25年法律第226号)第295条又は地方公共団体の条例の規定により今年度分の市町村民税(特別区民税を含む。以下同じ。)が非課税のとき又は免除されたとき。 | |||
4 | 地方税法第15条又は地方公共団体の条例の規定により前年度分又は今年度分の市町村民税の徴収を猶予され、又は納期を延長されたときは、その事情のやむまで | C階層に適用する基準額 | ||
5 | 地方公共団体の条例の規定により前年度分の市町村民税が均等割以下に減額されたとき。 | |||
6 | 今年度分の市町村民税が均等割以下に課税又は減額されたとき。 | |||
D階層 | 7 | その年に災害又は盗難若しくは横領による損失が生じた場合において、当該損失の金額(保険金等により補てんされる部分の金額を除く。)が前年の所得金額の10分の1に相当する金額を超えるとき(損失金額の認定及び災害の範囲は、所得税法(昭和40年法律第33号)の例による。)。 | 条件番号10に規定する場合を除き、前年分市町村民税所得割の額を右欄の算式のとおり仮定し、仮定した前年分市町村民税所得割の額に対応する階層に適用する基準額。ただし、仮定前年分市町村民税所得割の額が0円以下のときは、C階層に適用する基準額を適用するものとする。 | 仮定前年分市町村民税所得割の額=前年分市町村民税所得割の額-(損失金額-保険金等により補てんされる部分の金額-前年の所得金額の10分の1に相当する金額)×0.06 |
8 | その年に医療費を支払った場合において、当該医療費の金額(保険金等により補てんされる部分の金額を除く。)が前年の所得金額の100分の5に相当する金額(当該金額が所得税法に定める金額を超える場合には、同法に定める金額)を超えるとき(医療費の金額の認定及び医療費の範囲は、所得税法の例による。)。 | 仮定前年分市町村民税所得割の額=前年分市町村民税所得割の額-{支払った医療費の金額-保険金等により補てんされる部分の金額-前年の所得金額の100分の5に相当する金額(当該金額が所得税法に定める金額を超える場合には、同法に定める金額)}×0.06 | ||
9 | その年に稼動能力のない世帯員(被扶養者に限る。)が増加したとき。 | 仮定前年分市町村民税所得割の額=前年分市町村民税所得割の額-{前年分市町村民税所得割の額-(扶養控除額等×対象人員)}×0.06 | ||
10 | その年に稼動能力のない世帯員が増加したとき又はその年の主たる稼動者が失業したとき。 | 1 徴収金の減額を受けようとする者が主たる稼働者であるときは、C階層に適用する基準額 2 徴収金の減額を受けようとする者が従たる稼働者であるときは、前年分市町村民税所得割の額を次の算式のとおり仮定し、仮定した前年分市町村民税所得割の額に対応する階層に適用する基準額。ただし、仮定前年分市町村民税所得割の額が0円以下のときは、C階層に適用する基準額を適用するものとする。 仮定前年分市町村民税所得割の額=前年分市町村民税所得割の額-その者の前年分市町村民税所得割の額 | ||
C階層及びD階層 | 11 | その世帯の前3月の平均収入月額(賞与を除く。)が前年の平均収入月額(賞与を除く。)より10分の1以上低額と認められるとき。 | 1階層低位に適用する基準額。ただし、階層を低位に適用しても減額されない場合は、最初に減額されるまで順次1階層ずつ低位に適用する(適用期間は、3月を限度とする。)。 | |
12 | 以上条件番号1から11までによりがたいもので、区長が特に調査の上必要と認めたとき。 | 2階層低位に適用する基準額の範囲内で認定した額。ただし、階層を低位に適用しても減額されない場合は、最初に減額されるまで順次1階層ずつ低位に適用する。 | ||
(全部改正〔令和6年規則58号〕)










(一部改正〔令和2年規則36号〕)


(一部改正〔令和2年規則36号〕)



(全部改正〔令和6年規則29号〕)

(全部改正〔令和4年規則35号〕)

(追加〔令和2年規則36号〕)

(全部改正〔令和6年規則58号〕)

(全部改正〔令和4年規則35号〕)

(追加〔令和2年規則36号〕)

(全部改正〔令和6年規則29号〕)

(全部改正〔令和4年規則35号〕)

(全部改正〔令和6年規則29号〕)

(全部改正〔令和6年規則58号〕)

(追加〔令和2年規則36号〕)

(全部改正〔令和4年規則35号〕)

(追加〔令和2年規則36号〕)

(全部改正〔令和4年規則35号〕)

(追加〔令和2年規則36号〕)

(全部改正〔令和4年規則35号〕)


(全部改正〔令和3年規則46号〕)

(全部改正〔令和3年規則46号〕)

(全部改正〔令和4年規則35号〕)

(全部改正〔令和7年規則41号〕)


(全部改正〔令和3年規則46号〕)

(全部改正〔令和3年規則46号〕)

(全部改正〔令和3年規則46号〕)

(追加〔令和2年規則36号〕)

(全部改正〔令和3年規則45号〕)

(全部改正〔令和3年規則45号〕)

(全部改正〔令和6年規則58号〕)


(全部改正〔令和3年規則45号〕)

(全部改正〔令和6年規則58号〕)



(全部改正〔令和6年規則58号〕)

(全部改正〔令和3年規則45号〕)

(全部改正〔令和3年規則45号〕)

(全部改正〔令和6年規則58号〕)


(全部改正〔令和3年規則45号〕)

(全部改正〔令和3年規則45号〕)

(全部改正〔令和3年規則45号〕)

(追加〔平成24年規則32号〕)

(追加〔平成24年規則32号〕)

(全部改正〔令和3年規則45号〕)

(全部改正〔令和6年規則58号〕)

(全部改正〔令和3年規則45号〕)

(全部改正〔令和3年規則20号〕)

(全部改正〔令和3年規則64号〕)

(全部改正〔令和3年規則64号〕)

(一部改正〔平成24年規則32号・27年59号〕)

(全部改正〔平成28年規則25号〕)

(全部改正〔平成28年規則25号〕)

(全部改正〔令和3年規則64号〕)

(全部改正〔平成28年規則25号〕)

(追加〔令和7年規則39号〕)

(追加〔令和7年規則39号〕)

(追加〔令和7年規則39号〕)

(追加〔令和7年規則39号〕)

(追加〔令和7年規則39号〕)

(全部改正〔令和3年規則64号〕)

(全部改正〔平成28年規則25号〕)

(一部改正〔平成24年規則32号〕)

(全部改正〔平成28年規則25号〕)

(全部改正〔平成28年規則25号〕)

(一部改正〔平成24年規則32号〕)

(全部改正〔令和3年規則64号〕)

(全部改正〔令和3年規則64号〕)

(全部改正〔令和3年規則64号〕)

(全部改正〔平成28年規則25号〕)

(全部改正〔令和3年規則64号〕)

(全部改正〔令和3年規則64号〕)

(全部改正〔令和7年規則48号〕)


(全部改正〔令和2年規則36号〕)

(全部改正〔令和2年規則36号〕)

(全部改正〔令和6年規則58号〕)


(全部改正〔令和6年規則58号〕)


(全部改正〔令和7年規則48号〕)

(追加〔令和2年規則36号〕)

(追加〔令和2年規則36号〕)

(全部改正〔令和6年規則58号〕)

(追加〔令和2年規則36号〕)

(全部改正〔令和6年規則58号〕)

(追加〔令和2年規則36号〕)

(全部改正〔令和3年規則45号〕)

(全部改正〔令和3年規則45号〕)

(追加〔平成24年規則32号〕、一部改正〔平成27年規則59号〕)

(全部改正〔令和3年規則45号〕)

(全部改正〔令和2年規則36号〕)

(全部改正〔令和3年規則64号〕)

(全部改正〔令和3年規則64号〕、一部改正〔令和7年規則25号〕)

(全部改正〔令和3年規則64号〕)

(全部改正〔令和3年規則64号〕)

(全部改正〔令和3年規則64号〕)

(全部改正〔令和3年規則64号〕、一部改正〔令和7年規則25号〕)

(全部改正〔令和3年規則64号〕、一部改正〔令和7年規則25号〕)

(全部改正〔令和3年規則64号〕、一部改正〔令和7年規則25号〕)

(全部改正〔令和3年規則64号〕)

(全部改正〔令和3年規則64号〕、一部改正〔令和7年規則25号〕)

(全部改正〔令和3年規則64号〕)

(全部改正〔令和3年規則64号〕)

(全部改正〔令和7年規則25号〕)

(全部改正〔令和7年規則25号〕)

(追加〔令和2年規則36号〕)

(追加〔令和2年規則36号〕)

(全部改正〔令和3年規則64号〕)

(全部改正〔令和7年規則39号〕)

(全部改正〔令和3年規則64号〕)

(全部改正〔令和3年規則64号〕)

(全部改正〔令和3年規則64号〕、一部改正〔令和7年規則25号〕)

(全部改正〔令和3年規則64号〕)

(全部改正〔令和3年規則64号〕)

(全部改正〔令和3年規則64号〕)

(全部改正〔令和7年規則39号〕)

(全部改正〔令和3年規則64号〕)

(全部改正〔令和3年規則64号〕)

(全部改正〔令和3年規則64号〕)

(全部改正〔令和7年規則39号〕)

(全部改正〔令和7年規則39号〕)

(全部改正〔令和7年規則39号〕)

(追加〔令和7年規則39号〕)

(追加〔令和7年規則39号〕)

(追加〔令和7年規則39号〕)

(全部改正〔令和3年規則43号〕)

(全部改正〔令和3年規則43号〕)

(全部改正〔令和3年規則43号〕)

(追加〔令和2年規則36号〕)

(全部改正〔令和3年規則64号〕)

(追加〔令和2年規則36号〕)

(追加〔平成27年規則32号〕)










(追加〔平成27年規則32号〕)

(全部改正〔平成28年規則25号〕)

(全部改正〔令和7年規則41号〕)













(追加〔平成27年規則32号〕)

(全部改正〔令和3年規則64号〕)

(全部改正〔令和3年規則64号〕)

(追加〔令和2年規則36号〕)

(全部改正〔令和3年規則64号〕)

(追加〔令和2年規則36号〕)

(全部改正〔令和7年規則41号〕)





(全部改正〔令和7年規則25号〕)

(全部改正〔令和7年規則25号〕)

(全部改正〔令和7年規則25号〕)

(追加〔令和2年規則36号〕)

(追加〔令和2年規則36号〕)

(追加〔令和2年規則36号〕)

(追加〔令和2年規則36号〕)

(追加〔令和2年規則36号〕)

(追加〔令和2年規則36号〕)

(追加〔令和2年規則36号〕)

(追加〔令和2年規則36号〕)

(追加〔令和2年規則36号〕)

(追加〔令和2年規則36号〕)

(追加〔令和2年規則36号〕)

(全部改正〔令和3年規則64号〕)

(追加〔令和2年規則36号〕)

(追加〔令和2年規則36号〕)

(追加〔令和2年規則36号〕)

(追加〔令和2年規則36号〕)

(全部改正〔平成28年規則25号〕、一部改正〔令和2年規則36号〕)
