○荒川区廃棄物の処理及び再利用に関する規則
平成12年3月31日
規則第8号
目次
第1章 総則(第1条―第7条)
第2章 廃棄物の適正処理(第8条―第43条)
第3章 再利用等による廃棄物の減量(第44条―第52条の11)
第4章 一般廃棄物処理業(第53条―第67条)
第4章の2 生活環境影響調査結果の縦覧等(第67条の2―第67条の6)
第5章 雑則(第68条―第72条)
第6章 罰則(第73条)
附則
第1章 総則
(趣旨)
第1条 この規則は、廃棄物の処理及び清掃に関する法律(昭和45年法律第137号。以下「法」という。)及び荒川区廃棄物の処理及び再利用に関する条例(平成11年荒川区条例第25号。以下「条例」という。)の施行について必要な事項を定めるものとする。
(定義)
第2条 この規則における用語の意義は、法及び条例の例による。
(ごみ集積所)
第2条の2 条例第2条第2項第5号のごみ集積所は、ごみ集積所の設置を希望する区民の協議に基づき定められた場所で、区長が次に掲げる基準に適合していることを確認したところとする。
(1) 2棟以上(共同住宅にあっては、1棟以上)で共同して利用することができる場所に設置されていること。
(2) 区長又は区長から家庭廃棄物の収集及び運搬の委託を受けた事業者が当該家庭廃棄物の収集及び運搬に使用する車両が通行することができる道路に面した敷地に設置されていること。
(3) 水平な場所に設置されていること。
(4) 家庭廃棄物の収集及び運搬の作業の効率性及び安全性が確保された場所に設置されていること。
(5) 第1号の規定によりごみ集積所を共同して利用する場合において、当該共同して利用する全ての者が排出する家庭廃棄物を集積するために必要な措置が講じられていること。
3 ごみ集積所には、次に掲げる事項を表示した標識を設置するものとする。
(1) ごみ集積所である旨
(2) 分別して収集を行う家庭廃棄物の分別の区分
(3) 分別の区分ごとの家庭廃棄物の収集を行う曜日
(4) 前3号に掲げるもののほか、区長が必要と認める事項
(追加〔平成30年規則40号〕)
(集団回収対象物)
第2条の3 条例第2条第2項第6号の規則で定める廃棄物は、次に掲げる廃棄物とする。
(1) 古紙
(2) 古布
(3) 瓶
(4) 缶
(5) 発泡スチロール製食品用トレイ
(6) 容器包装に係る分別収集及び再商品化の促進等に関する法律施行規則(平成7年大蔵省・厚生省・農林水産省・通商産業省令第1号)別表第1の7の項に規定するもの
(追加〔平成30年規則40号〕)
(1) 学識経験者 2人以内
(2) 区議会議員 5人以内
(3) 区民・事業者 7人以内
(4) 職員 1人
(会長及び副会長)
第4条 審議会に会長及び副会長を置き、それぞれ委員の互選によりこれを定める。
2 会長は、審議会を代表し、会務を総理する。
3 副会長は、会長を補佐し、会長に事故があるとき、又は会長が欠けたときは、その職務を代理する。
(招集等)
第5条 審議会は、会長が招集する。
2 審議会は、委員の過半数が出席しなければ、会議を開くことができない。
3 審議会の議事は、出席した委員の過半数をもって決し、可否同数のときは、会長の決するところによる。
(委員以外の者の出席)
第6条 会長は、審議のため必要があると認めるときは、委員以外の者を審議会に出席させて意見を述べさせ、又は説明させることができる。
(庶務)
第7条 審議会の庶務は、環境清掃部清掃リサイクル推進課において処理する。
(一部改正〔平成31年規則23号〕)
第2章 廃棄物の適正処理
(適正処理困難物の指定及び公表)
第8条 区長は、条例第17条第1項の規定に基づき適正処理困難物の指定をしようとするときは、あらかじめ審議会の意見を聴かなければならない。
2 条例第17条第1項の規定による公表は、区長の指定した適正処理困難物の名称、指定の理由その他必要な事項を荒川区公告式条例(昭和25年荒川区条例第12号)第1条第2項に規定する掲示場に掲示し、及び区のホームページに掲載して行うものとする。
(一部改正〔平成30年規則40号〕)
(回収命令)
第9条 条例第17条第4項の規定による回収命令は、その処分の内容及び理由を記載した書面により行うものとする。
(一部改正〔平成30年規則40号〕)
(一般廃棄物処理計画)
第10条 条例第18条第1項の一般廃棄物の処理に関する計画(以下「一般廃棄物処理計画」という。)には、一般廃棄物の処理に関する基本的な事項について定める基本計画及び基本計画の実施のために必要な各年度の事業について定める実施計画により、次に掲げる事項をそれぞれ定めるものとする。
(1) 一般廃棄物の発生量及び処理量の見込み
(2) 一般廃棄物の発生の抑制のための方策に関する事項
(3) 分別して収集するものとした一般廃棄物の種類及び分別の区分
(4) 一般廃棄物の適正な処理及びこれを実施する者に関する基本的事項
(5) 一般廃棄物の処理施設の整備に関する事項
(6) その他一般廃棄物の処理に関し必要な事項
2 一般廃棄物処理計画には、条例第31条第1項の規定に基づき区長が一般廃棄物とあわせて処理する産業廃棄物の処理に関し必要な事項を定めるものとする。
(一般廃棄物の処理の基準)
第11条 条例第19条第3項の規則で定める基準は、廃棄物の処理及び清掃に関する法律施行令(昭和46年政令第300号。以下「政令」という。)第3条各号(同条第2号イを除く。)及び第4条の2各号の規定によるほか、次に掲げるとおりとする。
(1) 一般廃棄物の処理に当たっては、再利用に努めること。
(2) 一般廃棄物の埋立処分に当たっては、あらかじめ、焼却し、破砕し、切断し、又は圧縮する等の当該一般廃棄物に応じた処理を行い、その減量化又は減容化を図ること。
(1) 容量が90リットル以下であること。
(2) 軽量で持ち運びが容易であること。
(3) 廃棄物の収納、容器の移動及び設置の際に安定性のあること。
(4) ふたにより密閉でき、及び容器が倒れたときにふたの取れないものであること。
(5) 汚水が漏れず、容易に破損しない強度を持ち、及び耐久性を有するものであること。
(6) 収集作業の際の操作が容易であること。
(7) その他収集作業を困難にするおそれのないものであること。
2 前項の基準による容器の持ち出し及び引取りが困難である場合には、次に掲げる基準に適合した袋を用いることができる。
(1) 容量が90リットル以下であること。
(2) 耐水性があり、丈夫なものであること。
(3) 内容物が識別できる程度の透明度を有するものであること。
(4) 可燃物を収納する場合は、焼却に適した素材を使用したものであること。
(一部改正〔平成30年規則40号〕)
(行政回収対象物)
第14条の2 条例第23条の2第1項の規則で定める家庭廃棄物は、次に掲げる家庭廃棄物とする。
(1) 古紙
(2) 古布
(3) 瓶
(4) 缶
(5) 発泡スチロール製食品用トレイ
(6) 容器包装に係る分別収集及び再商品化の促進等に関する法律施行規則別表第1の7の項に規定するもの
(7) 鍋
(8) フライパン
(9) 釜
(10) やかん
(11) 使用済小型電子機器等の再資源化の促進に関する法律施行令(平成25年政令第45号)第1条で定めるもの
(追加〔平成30年規則40号〕)
(行政回収対象物の収集又は運搬の禁止命令)
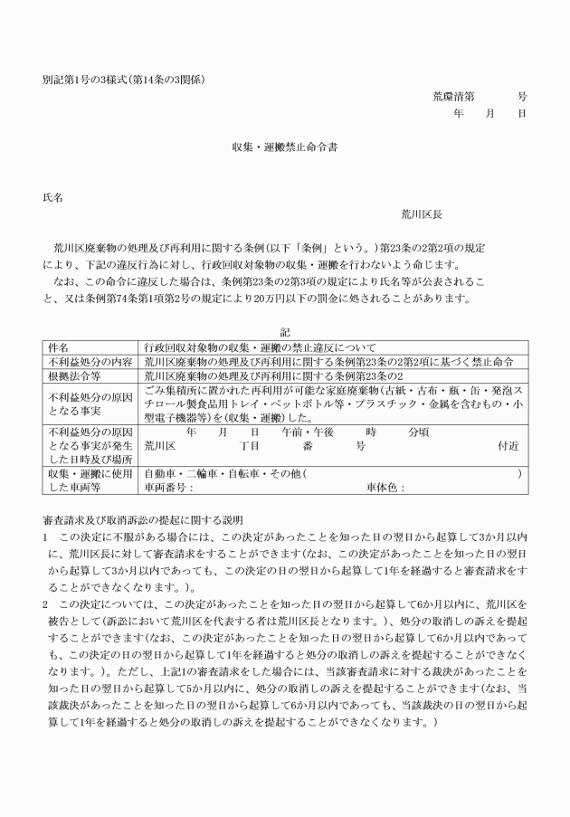
第14条の3 条例第23条の2第2項(条例第30条及び第33条において準用する場合を含む。)の規定による収集又は運搬の禁止命令は、収集・運搬禁止命令書(別記第1号の2様式)により行うものとする。
(追加〔平成30年規則40号〕)
(公表)
第14条の4 条例第23条の2第3項(条例第30条及び第33条において準用する場合を含む。)の規定による公表は、その者の氏名(法人にあっては、名称及び代表者の氏名)、住所、公表の理由その他必要な事項を荒川区公告式条例第1条第2項に規定する掲示場に掲示し、及び区のホームページに掲載して行うものとする。
(追加〔平成30年規則40号〕)
(集団回収対象物の収集又は運搬の禁止命令)
第14条の5 条例第23条の3第2項の規定による収集又は運搬の禁止命令は、収集・運搬禁止命令書(別記第1号の3様式)により行うものとする。
(追加〔平成30年規則40号〕)
(公表)
第14条の6 条例第23条の3第3項の規定による公表は、その者の氏名(法人にあっては、名称及び代表者の氏名)、住所、公表の理由その他必要な事項を荒川区公告式条例第1条第2項に規定する掲示場に掲示し、及び区のホームページに掲載して行うものとする。
(追加〔平成30年規則40号〕)
(一般廃棄物の処理の基準)
第15条 条例第24条の規則で定める基準は、政令第3条各号及び政令第4条の2各号の規定によるほか、次に掲げるとおりとする。
(1) 一般廃棄物の処理に当たっては、再利用に努めること。
(2) 一般廃棄物の埋立処分に当たっては、あらかじめ、焼却し、破砕し、切断し、又は圧縮する等の当該一般廃棄物に応じた処理を行い、その減量化又は減容化を図ること。
(1) 次のいずれにも該当しないものであること。
ア 特別管理一般廃棄物に指定されている物
イ ふん尿
ウ 動物の死体
エ 有害性の物
オ 爆発性のある物、火災発生の原因となるおそれのある物等危険性のある物
カ 液状の物(し尿を取り扱う作業所に運搬する場合のし尿を除く。)
キ 粉末状又は顆粒状で飛散するおそれのある物
ク 焼却施設にあっては、焼却に適さない物
ケ 埋立処分場にあっては、著しい悪臭又は刺激臭を発する物
コ その他区長の指定する処理施設の管理運営に支障を来すおそれのある物
(2) その他区長の指定する処理施設の適正な管理運営のために区長が別に定める事項
(1) 事業系一般廃棄物を十分に収納し、その種類に応じた適切な保管ができること。
(2) 事業系一般廃棄物の搬入、搬出等の作業が容易にできること。
(3) 事業系一般廃棄物が飛散し、流出し、地下へ浸透し、悪臭が発散し、及び雨水が流入するおそれがないようにすること。
(4) ねずみが生息し、及び蚊、はえその他の害虫が発生しないようにすること。
(5) 作業の安全を確保するために換気、採光、排水等必要な措置が講じられていること。
(6) 運搬車を建築物に横付けし、又は進入させて事業系一般廃棄物を搬出する場合には、作業に支障が生じない場所であるとともに、運搬車の安全な運行の確保のために必要な措置が講じられていること。
(7) 区の収集運搬業務の提供を受ける場合には、区の収集運搬作業の方法に適合する保管容器又は保管施設を設置すること。この場合において、保管施設は、運搬車への積込みが容易な構造であること。
(8) 保管場所には、保管する事業系一般廃棄物の種類、保管方法、保管施設の取扱いその他注意事項を表示すること。
(一部改正〔平成30年規則40号〕)
(運搬等の命令に係る排出量)
第18条 条例第27条の規則で定める事業系一般廃棄物(し尿を除く。)の量は、1日平均又は臨時に50キログラム以上とする。
(1) 事業系一般廃棄物を1日平均100キログラム以上排出する者
(2) 事業系一般廃棄物を臨時に排出する者
(1) 一般廃棄物管理票(A票)(条例第28条第1項の事業者の控とし、以下「A票」という。)
(2) 一般廃棄物管理票(B票)(事業系一般廃棄物の運搬を受託した者の保存用とし、以下「B票」という。)
(3) 一般廃棄物管理票(C票)(区長の指定する処理施設の管理者(以下「管理者」という。)の保存用とし、以下「C票」という。)
(4) 一般廃棄物管理票(D票)(条例第28条第1項の事業者の保存用とし、以下「D票」という。)
(一般廃棄物管理票の回付等)
第21条 条例第28条第1項の規定により事業者は、管理者にC票及びD票を提出するものとする。
4 受託者は、前項の規定により管理者からB票及びD票の回付を受けたときには、B票を保存するとともに、速やかにD票を事業者に回付するものとする。
5 事業者は、前2項の規定によりD票の回付を受けたときには、A票と照合し、当該D票を保存するものとする。
(事業者の措置)
第22条 条例第28条第2項に規定する事業者は、受託者に一般廃棄物管理票を交付した日から1月以内にD票が回付されないとき、又は当該事業系一般廃棄物が不適正に処理されたおそれがあると認めるときは、受託者に対する確認その他適切な措置を講ずるとともに、速やかに区長に報告しなければならない。
(一部改正〔平成30年規則40号〕)
(大規模建築物の廃棄物保管場所等の設置)
第25条 条例第34条第1項の規則で定める大規模建築物は、延べ面積1,000平方メートル以上の建築物又は荒川区住宅等の建築に係る住環境の整備に関する条例(平成19年荒川区条例第29号)の規定の適用を受ける建築物(ただし、廃棄物保管場所等の設置が明らかに困難であると区長が認めるものを除く。)とする。
(1) 仮設等による短期的利用を目的とした建築物
(2) 建築物の利用用途が明確で、その用途からの一般廃棄物の発生がきん少と見込まれる建築物
(3) その他区長が特に大規模建築物から除く必要があると認めた建築物
(1) 一般廃棄物を十分に収納し、及びその種類に応じた適切な保管を確保するため、区長が別に定める基準に適合すること。
(2) 保管設備は、容易に腐食し、又は破損しない材質のものとし、一般廃棄物の搬入及び運搬車への積込み作業が安全かつ容易にできること。
5 条例第34条第3項の規定による保管場所等の設置等の命令は、その処分の理由及び内容を記載した書面により行うものとする。
(一部改正〔平成25年規則24号・30年40号〕)
第1期 4月1日から6月30日まで
第2期 7月1日から9月30日まで
第3期 10月1日から12月31日まで
第4期 1月1日から3月31日まで
(排出量算定基準の特例)
第27条 条例第35条第4項の規定による廃棄物処理手数料の算定は、廃棄物の容量1立方メートルを廃棄物の重量250キログラムに換算する。
(廃棄物処理手数料の徴収方法)
第29条 廃棄物処理手数料は、納入通知書により徴収する。ただし、第26条第2項に規定する廃棄物に係る廃棄物処理手数料については、納入通知書を省略することができる。
第1期分 8月15日
第2期分 11月15日
第3期分 2月15日
第4期分 5月15日
3 第26条第1項ただし書及び第2項の規定による廃棄物処理手数料については、納入通知書を発行した日の翌日から起算して15日目を納付期限とする。ただし、納付期限の日が土曜日に当たるときは、その日に最も近い月曜日(その日が休日に当たるときは、その日の翌日)とする。
2 有料ごみ処理券を交付する場合の廃棄物処理手数料を徴収したときは、納入者に対し、廃棄物処理手数料領収書又は事業系一般廃棄物処理手数料領収書(別記第5号の3様式)を交付するものとする。
(処理手数料の徴収の委託)
第32条 地方自治法(昭和22年法律第67号)第243条の2の規定により有料粗大ごみ処理券又は有料ごみ処理券を交付する場合の廃棄物処理手数料(以下この条において「処理手数料」という。)の徴収の事務の委託を受けた者(以下この条において「受託者」という。)は、その徴収した処理手数料を、荒川区会計事務規則(昭和39年荒川区規則第6号)第27条に規定する期日までに、納付書(別記第6号様式)により、指定金融機関、収納代理金融機関又は郵便局(以下「指定金融機関等」という。)に払い込まなければならない。
3 前2項に定めるもののほか、受託者に係る処理手数料の徴収の事務について必要な事項は、廃棄物処理手数料徴収事務委託契約書で定める。
(一部改正〔令和6年規則13号〕)
(廃棄物処理手数料の還付)
第33条 条例第35条第5項ただし書の規定により既納の廃棄物処理手数料を還付することができるのは、次の各号のいずれかに該当する場合とする。
(1) 有料粗大ごみ処理券の交付を受けた占有者が、再利用の目的で当該粗大ごみの排出を取り止めたとき。
(2) 有料ごみ処理券を交付した後、一般廃棄物処理計画の改定又は条例第27条の規定による運搬等の命令により将来に向け区長が廃棄物の収集及び運搬を行わないこととなるとき。
(3) 有料ごみ処理券を所有している事業者が、区内において事業を廃止し、又は区内から転出するとき。
(4) その他区長が特別の理由があると認めるとき。
3 区長は、廃棄物処理手数料を還付するときには、廃棄物処理手数料領収書その他の書類をもって廃棄物処理手数料の納付を確認しなければならない。
(一部改正〔平成30年規則40号〕)
(有料粗大ごみ処理券の添付方法等)
第34条 条例第36条に規定する有料粗大ごみ処理券の添付に当たっては、次によらなければならない。
(1) 著しく汚損した有料粗大ごみ処理券は、添付しないこと。
(2) 有料粗大ごみ処理券は、粗大ごみごとに必要な枚数を確認しやすい箇所に添付すること。
(3) 複数の有料粗大ごみ処理券を添付するときは、重なることのないよう添付すること。
(4) 有料粗大ごみ処理券は、粗大ごみからはがれることのないよう添付すること。
(5) 有料粗大ごみ処理券には収集予定日及び占有者名又は受付番号を記入すること。
(一部改正〔令和3年規則58号〕)
(有料ごみ処理券の添付方法等)
第35条 条例第37条に規定する有料ごみ処理券の添付に当たっては、次によらなければならない。
(1) 著しく汚損した有料ごみ処理券は、添付しないこと。
(2) 有料ごみ処理券は、確認しやすい箇所に添付すること。
(3) 複数の有料ごみ処理券を添付するときは、重なることのないよう添付すること。
(4) 有料ごみ処理券は、容器又は袋から離れることのないよう添付すること。
(5) 有料ごみ処理券には事業者名を記入すること。
(有料粗大ごみ処理券の種別)
第36条 条例第38条第1項の有料粗大ごみ処理券の種別は、次のとおりとする。
廃棄物処理手数料の額 | 有料粗大ごみ処理券の種別及び枚数 |
300円 | 有料粗大ごみ処理券B 1枚 |
400円 | 有料粗大ごみ処理券A 2枚 |
900円 | 有料粗大ごみ処理券B 3枚 |
1,300円 | 有料粗大ごみ処理券A 2枚 有料粗大ごみ処理券B 3枚 |
2,300円 | 有料粗大ごみ処理券A 1枚 有料粗大ごみ処理券B 7枚 |
3,200円 | 有料粗大ごみ処理券A 1枚 有料粗大ごみ処理券B 10枚 |
(一部改正〔平成25年規則10号・29年3号・令和5年25号〕)
(有料ごみ処理券の種別)
第38条 条例第39条第1項の有料ごみ処理券の種別及び用途は、次のとおりとする。
有料ごみ処理券の種別 | 廃棄物処理手数料 | 1組の枚数 |
有料ごみ処理券・特大 | 3,045円 | 5枚 |
有料ごみ処理券・大 | 3,910円 | 10枚 |
有料ごみ処理券・中 | 1,740円 | 10枚 |
有料ごみ処理券・小 | 870円 | 10枚 |
(一部改正〔平成25年規則10号・29年3号・令和5年25号〕)
(動物死体処理手数料の徴収方法)
第40条 条例第40条の動物死体処理手数料は、納入通知書により徴収する。ただし、納入通知書により難い場合は、納入通知書を省略することができる。
(手数料の減免)
第41条 条例第41条の規定により区長が廃棄物処理手数料又は動物死体処理手数料を減額し、又は免除する者並びにその減額割合及び免除は、次のとおりとする。
(1) 暴風、豪雨、地震等の天災その他大規模な災害を受けた者 免除
(2) 生活保護法(昭和25年法律第144号)第11条に掲げる保護を受けている者 免除
(3) 児童扶養手当法(昭和36年法律第238号)に基づく児童扶養手当の支給を受けている者及び特別児童扶養手当等の支給に関する法律(昭和39年法律第134号)に基づく特別児童扶養手当の支給を受けている者 免除
(4) 国民年金法等の一部を改正する法律(昭和60年法律第34号)附則第28条第1項の規定に基づく遺族基礎年金の支給を受けている者及び同法附則第32条第1項の規定によりなお従前の例によるものとされた同法第1条の規定による改正前の国民年金法(昭和34年法律第141号)に基づく老齢福祉年金の支給を受けている者 免除
(5) 火災等の災害を受けた者(第1号に掲げる者を除く。) 減額(9割以内)
(6) その他区長が特別の理由があると認める者 減額(5割以内)又は免除
第43条 削除
(削除〔平成25年規則43号〕)
第3章 再利用等による廃棄物の減量
(再利用に関する計画)
第44条 条例第46条の再利用に関する計画には、次に掲げる事項を定めるものとする。
(1) 区長の再利用の促進のための施策に関する事項
(2) 事業者の再利用の促進のための取組に関する事項
(3) 区民の再利用の促進のための取組に関する事項
2 区長は、前項の計画において、特に再利用の促進を図る必要があると認める物を指定し、その再利用の目標を明らかにするものとする。
(事業用大規模建築物)
第45条 条例第52条第1項の規則で定める事業用大規模建築物は、事業用途に供する部分の床面積の合計が3,000平方メートル以上の建築物とする。
(1) 仮設等による短期的利用を目的とした建築物
(2) 建築物の利用用途が明確で、その用途からの再利用の対象となる物(以下「再利用対象物」という。)の発生がきん少と見込まれる建築物
(3) その他区長が特に事業用大規模建築物から除く必要があると認めた建築物
(廃棄物管理責任者の選任等)
第46条 条例第52条第2項の規定による廃棄物管理責任者の選任は、事業用大規模建築物ごとに行わなければならない。
2 前項の選任を行うに当たっては、一の事業用大規模建築物の廃棄物管理責任者が、同時に他の事業用大規模建築物の廃棄物管理責任者とならないようにしなければならない。ただし、同一敷地内又は近接する場所に存する2以上の事業用大規模建築物の所有者が同じである場合で、1人の廃棄物管理責任者が当該2以上の事業用大規模建築物の廃棄物管理責任者となってもその職務を遂行するに当たって特に支障がないときは、この限りでない。
(事業用大規模建築物における再利用計画の作成等)
第47条 条例第52条第3項の規定による再利用に関する計画(以下「再利用計画」という。)の作成は、年度(4月1日から翌年の3月31日までとする。以下同じ。)ごとに行うものとする。
2 再利用計画の提出は、事業用大規模建築物における再利用計画書(別記第19号様式)により毎年5月31日までに行わなければならない。
(住居用大規模建築物)
第47条の2 条例第52条の2の規則で定める住居用大規模建築物は、延べ面積(住戸以外の部分が併設されるものにあっては、当該部分を含む。)1,000平方メートル以上の建築物又は荒川区住宅等の建築に係る住環境の整備に関する条例の規定の適用を受ける建築物(ただし、再利用対象物の保管場所の設置が明らかに困難であると区長が認めるものを除く。)とする。
(一部改正〔平成25年規則24号〕)
(1) 廃棄物の保管場所とは明確に区分し、再利用対象物に廃棄物が混入しないようにするとともに、廃棄物から生ずる汚水等により再利用対象物が汚染されないようにすること。
(2) 再利用対象物を十分に収納し、及びその種類に応じた適切な保管を確保するため、区長が別に定める基準に適合すること。
(3) 再利用対象物が飛散し、及び雨水が流入するおそれがないようにすること。
(4) 再利用対象物の搬入、搬出等の作業が容易にできること。
(5) 保管場所には、再利用対象物の種類その他注意事項を表示すること。
(改善勧告)
第50条 条例第53条の勧告は、その勧告の理由及び内容を記載した書面により行うものとする。
(公表)
第51条 条例第54条第1項の規定による公表は、次の各号に掲げる区分に従い、当該各号に定める事項を荒川区公告式条例第1条第2項に規定する掲示場に掲示し、及び区のホームページに掲載して行うものとする。
(2) 条例第53条第3号に該当するときは、住居用大規模建築物の名称及び所在地、住居用大規模建築物の建設者の氏名、公表の理由その他必要な事項
(一部改正〔平成30年規則40号〕)
(収集拒否等)
第52条 区長は、条例第55条の規定に基づき事業系一般廃棄物の収集若しくは運搬を拒否し、又は区長の指定する処理施設への搬入を差し止めるための措置をとるときは、事業用大規模建築物の所有者又は事業用大規模建築物の建設者に対し、その処分の理由及び内容を記載した書面により通知するものとする。
(リサイクル推進団体の登録の申請等)
第52条の2 条例第57条の2第1項の規定による登録の申請をしようとする団体は、リサイクル推進団体登録申請書兼資源回収拠点申出書(別記第19号の2様式)に区長が必要と認める書類を添付して申請しなければならない。
2 区長は、条例第57条の2第1項の規定による登録をしたときは、リサイクル推進団体登録証(別記第19号の3様式)を当該団体に交付する。
(追加〔平成30年規則40号〕)
(リサイクル推進団体を構成する世帯数)
第52条の3 条例第57条の2第2項第2号イの規則で定める世帯数は、30世帯とする。
(追加〔平成30年規則40号〕)
(リサイクル推進団体に係る登録内容の変更の届出)
第52条の4 条例第57条の2第1項の規定による登録を受けた団体(以下「リサイクル推進団体」という。)は、同項の規定による登録の内容に変更があったときは、リサイクル推進団体変更届(別記第19号の4様式)により区長に届け出なければならない。
(追加〔平成30年規則40号〕)
(リサイクル推進団体に係る登録の廃止の届出)
第52条の5 リサイクル推進団体は、条例第57条の2第1項の規定による登録を廃止しようとするときは、リサイクル推進団体廃止届(別記第19号の5様式)により区長に届け出なければならない。
(追加〔平成30年規則40号〕)
(リサイクル推進団体の登録の取消しの通知等)
第52条の6 区長は、条例第57条の2第4項の規定により登録を取り消すときは、リサイクル推進団体取消通知書(別記第19号の6様式)により行うものとする。
(追加〔平成30年規則40号〕)
(集団回収事業者の登録の申請等)
第52条の7 条例第57条の3第1項の規定による登録の申請をしようとする事業者は、集団回収事業者登録申請書(別記第19号の7様式)に区長が必要と認める書類を添付して申請しなければならない。
2 区長は、条例第57条の3第1項の規定による登録をしたときは、集団回収事業者登録証(別記第19号の8様式)を当該事業者に交付する。
(追加〔平成30年規則40号〕)
(集団回収事業者に係る登録内容の変更の届出)
第52条の8 集団回収事業者は、条例第57条の3第1項の規定による登録の内容に変更があったときは、集団回収事業者変更届(別記第19号の9様式)により区長に届け出なければならない。
(追加〔平成30年規則40号〕)
(集団回収事業者に係る登録の廃止の届出)
第52条の9 集団回収事業者は、条例第57条の3第1項の規定による登録を廃止しようとするときは、集団回収事業者廃止届(別記第19号の10様式)により区長に届け出なければならない。
(追加〔平成30年規則40号〕)
(集団回収事業者に係る登録の取消しの通知等)
第52条の10 区長は、条例第57条の3第4項の規定により登録を取り消すときは、集団回収事業者取消通知書(別記第19号の11様式)により行うものとする。
(追加〔平成30年規則40号〕)
(資源回収拠点の表示事項)
第52条の11 条例第57条の4第3項の規則で定める事項は、次に掲げるものとする。
(1) 当該場所が条例第57条の4第3項に規定する資源回収拠点である旨
(2) リサイクル推進団体の名称
(3) 集団回収を実施する曜日
(4) 集団回収対象物の名称
(5) リサイクル推進団体からの第57条の2第3項の規定による委託を受けた集団回収事業者以外の者は、資源回収拠点に置かれた集団回収対象物を収集し、又は運搬することができない旨
(追加〔平成30年規則40号〕)
第4章 一般廃棄物処理業
(1) 住所及び氏名(法人にあっては、主たる事務所の所在地、名称及び代表者の氏名)
(2) 取り扱う一般廃棄物の種類
(3) 事業の区分
(4) 継続的な作業場所
(5) 運搬先
(6) 運搬車、運搬船その他主たる運搬施設の種類及び数量
(7) 保管・積替えを行う場合には、保管・積替えを行う施設の設置場所
(8) 主たる事務所以外の事務所、事業場及び運搬車の車庫等の名称及び所在地
(9) 作業計画
(10) 従業員の数
2 前項の申請書には、次に掲げる書類及び図面を添付しなければならない。
(1) 住民票の写し(法人にあっては、定款又は寄附行為及び登記事項証明書)
(2) 営業に関し成年者と同一の行為能力を有する未成年者は、その行為能力を証明する書類
(3) 申請者(個人にあっては、政令第4条の7に規定する使用人(以下単に「使用人」という。)、法人にあっては、その役員及び使用人を含む。第5項第3号において同じ。)が、条例第58条第3項第4号アからオまでに該当しない者であることを誓約する書面
(4) 印鑑証明書
(5) 保管・積替えを行う施設を設置する場合には、当該施設を自ら所有することを証明する書類(借用する場合には、その契約書の写し)、当該施設の平面図、立面図、断面図及び案内図、当該施設の概況を示す書類並びに関係諸官庁の設置許可証の写し
(6) 運搬先を証明できる書類(区長の指定する処理施設以外を運搬先とする場合に限る。)
(7) 運搬車の車庫、洗車施設、けい船場等を自ら所有することを証明する書類(借用する場合には、その契約書の写し)並びに当該施設の配置図、写真及び付近の見取図
(8) 主たる事務所の案内図
(9) 自動車検査証記録事項の写し(運搬船にあっては、船舶検査証書の写し)
(10) 従業員名簿
(11) 事業資金及びその調達方法を記載した書類
(12) 排出事業者との一般廃棄物処理に係る委託契約書の写し又は委託を証明する書類
(13) その他区長が必要と認める書類及び図面
(1) 住所及び氏名(法人にあっては、主たる事務所の所在地、名称及び代表者の氏名)
(2) 取り扱う一般廃棄物の種類
(3) 処分(最終処分を除く。)又は最終処分の区別
(4) 処分の方法
(5) 処分(最終処分を除く。)の場合は、処分先
(6) 一般廃棄物の処理施設の種類、数量、設置場所及び処理能力(当該施設が最終処分場である場合には、埋立地の面積及び埋立容量をいう。)
(7) 主たる事務所以外の事務所及び事業場の名称及び所在地
(8) 作業計画
(9) 従業員の数
5 前項の申請書には、次に掲げる書類及び図面を添付しなければならない。
(1) 住民票の写し(法人にあっては、定款又は寄附行為及び登記事項証明書)
(2) 営業に関し成年者と同一の能力を有する未成年者は、その能力を証明する書類
(3) 申請者が、条例第58条第3項第4号アからオまでに該当しない者であることを誓約する書面
(4) 印鑑証明書
(5) 処分先を証明できる書類(区長の指定する処理施設以外を処分先とする場合に限る。)
(6) 一般廃棄物の処理施設を自ら所有することを証明する書類(借用する場合には、その契約書の写し)、当該施設の平面図、立面図、断面図、構造図、設計計算書、写真、付近の見取図及び案内図並びに最終処分場にあっては、周囲の地形、地質及び地下水の状況を明らかにする書類及び図面
(7) 主たる事務所の案内図
(8) 従業員名簿
(9) 事業資金及びその調達方法を記載した書類
(10) その他区長が必要と認める書類及び図面
(一部改正〔平成25年規則10号・令和7年13号〕)
(一般廃棄物処理業の許可を要しない者)
第54条 条例第58条第1項ただし書の規則で定める者は、法第9条の8又は法第9条の9の規定による環境大臣の認定を受けた者(法第9条の9の規定による認定にあっては、当該認定を受けた者から委託を受けて当該認定に係る処理を業として行う者を含む。以下この条において同じ。)及び廃棄物の処理及び清掃に関する法律施行規則(昭和46年厚生省令第35号。以下「省令」という。)第2条各号に掲げる者とする。
2 条例第58条第2項ただし書の規則で定める者は、法第9条の8又は法第9条の9の規定による環境大臣の認定を受けた者及び省令第2条の3各号に掲げる者とする。
(一般廃棄物処理業の許可基準)
第55条 条例第58条第3項第3号の規則で定める基準は、一般廃棄物収集運搬業にあっては省令第2条の2各号の規定に、一般廃棄物処分業にあっては省令第2条の4各号の規定によるほか、次に掲げるとおりとする。
(1) 一般廃棄物収集運搬業の場合
ア 次に掲げる者が、新規に許可を申請する場合には区長が別に定める試験に合格していること、許可の更新を申請する場合には区長が別に定める講習会を修了していること。
(ア) 申請者が法人である場合には、その代表者又はその業務を行う役員のうち、会計参与及び監査役並びに監事を除く者(許可の更新を申請する場合にあっては、政令第4条の7に定める使用人を含む。)
(イ) 申請者が個人である場合には、当該申請者(許可の更新を申請する場合にあっては、政令第4条の7に定める使用人を含む。)
イ 一般廃棄物の運搬先を確保すること。
ウ その他特に区長が必要と認める事項
(2) 一般廃棄物処分業の場合
ア 次に掲げる者が、新規に許可を申請する場合には区長が別に定める試験に合格していること、許可の更新を申請する場合には区長が別に定める講習会を修了していること。
(ア) 申請者が法人である場合には、その代表者又はその業務を行う役員のうち、会計参与及び監査役並びに監事を除く者(許可の更新を申請する場合にあっては、政令第4条の7に定める使用人を含む。)
(イ) 申請者が個人である場合には、当該申請者(許可の更新を申請する場合にあっては、政令第4条の7に定める使用人を含む。)
イ 最終処分を業として行う者を除き、一般廃棄物の処分先を確保すること。
ウ その他特に区長が必要と認める事項
(一部改正〔平成25年規則10号〕)
(許可の更新期間)
第56条 条例第58条第4項の規則で定める期間は、2年とする。
(業の変更の許可申請)
第58条 一般廃棄物収集運搬業者は、条例第59条第1項の規定により第53条第1項第2号又は第3号に規定する事項を変更しようとするときは、一般廃棄物収集運搬業変更許可申請書(別記第24号様式)に次に掲げる事項を記載し、区長に提出しなければならない。ただし、その変更が事業の一部の廃止であるときは、この限りでない。
(1) 住所及び氏名(法人にあっては、主たる事務所の所在地、名称及び代表者の氏名)
(2) 許可の番号
(3) 変更の内容
(4) 変更の理由
(5) 変更に係る事業の用に供する運搬車、運搬船その他主たる運搬施設の種類及び数量
(6) 前号に掲げるもののほか、変更に伴い許可事項に変更がある場合には、その変更後の内容
(7) 変更予定年月日
3 一般廃棄物処分業者は、条例第59条第1項の規定により第53条第4項第2号から第4号までに規定する事項を変更しようとするときは、一般廃棄物処分業変更許可申請書(別記第25号様式)に、次に掲げる事項を記載し、区長に提出しなければならない。ただし、その変更が事業の一部の廃止であるときは、この限りでない。
(1) 住所及び氏名(法人にあっては、主たる事務所の所在地、名称及び代表者の氏名)
(2) 許可の番号
(3) 変更の内容
(4) 変更の理由
(5) 変更に係る事業の用に供する一般廃棄物の処理施設の種類、数量、設置場所及び処理能力(当該施設が最終処分場である場合には、埋立地の面積及び埋立容量をいう。)
(6) 前号に掲げるもののほか、変更に伴い許可事項に変更がある場合には、その変更後の内容
(7) 変更予定年月日
(変更の承認申請)
第59条 一般廃棄物収集運搬業者が第53条第1項第5号から第7号までに規定する事項を変更しようとするとき、又は一般廃棄物処分業者が同条第4項第5号若しくは第6号に規定する事項を変更しようとするときは、あらかじめ、区長の承認を受けなければならない。
(変更届)
第60条 一般廃棄物収集運搬業者及び一般廃棄物処分業者は、次に掲げるいずれかの変更をしたときは、その変更をした日から10日以内に、変更届(別記第28号様式)により区長に届け出なければならない。
(1) 一般廃棄物収集運搬業者の場合
ア 第53条第1項第1号、第8号又は第9号に規定する事項を変更したとき。
イ 第53条第1項第6号の運搬車、運搬船その他主たる運搬施設を変更(その種類及び数量の変更を除く。)し、又は同条第2項第9号に規定する自動車検査証記録事項(運搬船にあたっては、船舶検査証書)の内容を変更したとき。
ウ 業者が個人の場合にあっては使用人、法人の場合にあってはその役員又は使用人を変更したとき(氏名の変更を含む。)。
エ 第58条第1項ただし書きに規定する事業の一部を廃止したとき。
オ その他区長が必要と認める事項を変更したとき。
(2) 一般廃棄物処分業の場合
ア 第53条第4項第1号、第7号又は第8号に規定する事項を変更したとき。
イ 業者が個人の場合にあっては使用人、法人の場合にあってはその役員又は使用人を変更したとき(氏名の変更を含む。)。
ウ 第58条第3項ただし書に規定する事業の一部を廃止したとき。
エ その他区長が必要と認める事項を変更したとき。
2 一般廃棄物収集運搬業者は、第53条第1項第4号に規定する事項を変更したときは、その変更をした日の属する月の翌月の10日までに変更届によりまとめて区長に届け出なければならない。
(一部改正〔令和7年規則13号〕)
(業の廃止届)
第61条 一般廃棄物収集運搬業又は一般廃棄物処分業の事業を廃止した者は、業を廃止した日から10日以内に業の廃止届(別記第29号様式)により区長に届け出なければならない。
(欠格要件に係る届出)
第61条の2 一般廃棄物収集運搬業者及び一般廃棄物処分業者は、条例第58条第3項第4号アからカまで(法第7条第5項第4号チに係るものを除く。)のいずれかに該当するに至ったときは、その該当した日から2週間以内に欠格要件に係る届出書(別記第29号の2様式)により区長に届け出なければならない。
(一部改正〔令和元年規則21号〕)
(許可証の返納)
第64条 許可の期間が満了したとき、又は条例第62条の2の規定により業の許可を取り消されたときは、直ちに許可証を区長に返納しなければならない。
(実績報告)
第65条 一般廃棄物収集運搬業者及び一般廃棄物処分業者は、法第18条第1項の規定により、毎年1回、一般廃棄物の処理に関する実績を区長に報告しなければならない。
(帳簿)
第66条 一般廃棄物収集運搬業者及び一般廃棄物処分業者は、法第7条第15項に規定する帳簿を備え、省令第2条の5第1項の表に規定するもののほか、次に掲げる事項を記載しなければならない。
(1) 一般廃棄物収集運搬業者の場合には、処理料金
(2) 一般廃棄物処分業者の場合には、処分料金
2 前項の一般廃棄物収集運搬業者の帳簿には、車両ごと運行日ごとに、次に掲げる事項を記載した運転日報を備えなければならない。
(1) 自動車登録番号
(2) 収集時間
(3) 作業場所の名称及び所在地
(4) 収集量
(5) 処理施設への搬入状況(処理施設の名称、計量値及び搬入時間)
(一般廃棄物再生利用業の指定)
第67条 省令第2条第2号に規定する再生利用されることが確実な一般廃棄物のみを収集し、又は運搬する業及び省令第2条の3第2号に規定する再利用されることが確実な一般廃棄物のみの処分をする業の指定について必要な事項は、区長が定める。
第4章の2 生活環境影響調査結果の縦覧等
(追加〔平成25年規則10号〕)
(縦覧等の告示)
第67条の2 区長は、条例第64条の3の規定により調査書を縦覧に供しようとするときは、次に掲げる事項をあらかじめ告示するものとする。
(1) 対象施設の名称
(2) 対象施設の設置の場所
(3) 対象施設の種類
(4) 縦覧に供する場所(以下「縦覧の場所」という。)
(5) 縦覧に供する期間(以下「縦覧の期間」という。)
(6) 縦覧に供する時間(以下「縦覧の時間」という。)
(7) 条例第64条の5に規定する意見書の提出先及び提出期限
(8) その他必要な事項
(追加〔平成25年規則10号〕)
(縦覧の期間等)
第67条の3 縦覧の期間のうち、日曜日、土曜日、国民の祝日に関する法律に規定する休日並びに1月2日及び同月3日並びに12月29日から同月31日までの日は、休日とする。
2 1月1日から同月3日まで及び12月29日から同月31日までの日は、縦覧の期間及び意見書の提出期限までの日数には算入しない。
3 縦覧の時間は、午前8時30分から午後5時までとする。
(追加〔平成25年規則10号〕)
(追加〔平成25年規則10号〕)
(縦覧者の遵守事項)
第67条の5 縦覧者は、次に掲げる事項を遵守しなければならない。
(1) 調査書を縦覧の場所から持ち出さないこと。
(2) 調査書を汚損し、又は損傷しないこと。
(3) 他の縦覧者に迷惑を及ぼさないこと。
(4) 係員の指示があった場合は、それに従うこと。
2 区長は、前項の規定に違反した者に対し、縦覧を停止させ、又は禁止することができる。
(追加〔平成25年規則10号〕)
(意見書の記載事項)
第67条の6 意見書には、次に掲げる事項を記載するものとする。
(1) 氏名及び住所
(2) 対象施設の名称
(3) 生活環境の保全上の見地からの意見
(追加〔平成25年規則10号〕)
第5章 雑則
(1) 土地区画整理法(昭和29年法律第119号)による土地区画整理事業であって、施行する土地の区域の面積が10ヘクタール以上のもの。ただし、事業の計画を変更する場合には、実質的な変更に係る土地の区域の面積が10ヘクタール以上であって、その実質的な変更に係る土地の区域における当該事業に限る。
(2) 新住宅市街地開発法(昭和38年法律第134号)による新住宅市街地開発事業。ただし、事業の計画を変更する場合には、実質的な変更に係る土地の区域の面積が5ヘクタール以上であって、その実質的な変更に係る土地の区域における当該事業に限る。
(3) 首都圏の近郊整備地帯及び都市開発区域の整備に関する法律(昭和33年法律第98号)による工業団地造成事業。ただし、事業の計画を変更する場合には、実質的な変更に係る土地の区域における当該事業に限る。
(4) 都市再開発法(昭和44年法律第38号)による市街地再開発事業であって施行する土地の区域の面積が5ヘクタール以上のもの。ただし、事業の計画を変更する場合には、実質的な変更に係る土地の区域の面積が5ヘクタール以上であって、その実質的な変更に係る土地の区域における当該事業に限る。
(5) 新都市基盤整備法(昭和47年法律第86号)による新都市整備事業。ただし、事業の計画を変更する場合には、実質的な変更に係る土地の区域の面積が5ヘクタール以上であって、その実質的な変更に係る土地の区域における当該事業に限る。
(6) 大都市地域における住宅及び住宅地の供給の促進に関する特別措置法(昭和50年法律第67号)による住宅整備事業であって、施行する土地の区域が5ヘクタール以上のもの。ただし、事業の計画を変更する場合には実質的な変更に係る土地の区域の面積が5ヘクタール以上であって、その実質的な変更に係る土地の区域における当該事業に限る。
(7) 都市計画法(昭和43年法律第100号)第11条第1項第8号に掲げる一団地の住宅施設の整備事業であって、施行する土地の区域の面積が5ヘクタール以上のもの。ただし、事業の計画を変更する場合には、実質的な変更に係る土地の区域の面積が5ヘクタール以上であって、その実質的な変更に係る土地の区域における当該事業に限る。
(8) 都市計画法第11条第1項第9号に掲げる一団地の官公庁施設の整備事業。ただし、事業の計画を変更する場合には、実質的な変更に係る土地の区域おける当該事業に限る。
(9) 流通業務市街地の整備に関する法律(昭和41年法律第110号)による流通業務団地造成事業。ただし、事業の計画を変更する場合には、実質的な変更に係る土地の区域における当該事業に限る。
(1) 市街地開発事業の概要
(2) 案内図
(3) 周辺概況図
(4) 事業の日程
(5) 施行の区域内の土地利用計画
(6) 施行の区域内から生ずる一般廃棄物の種類及び量
(7) 施行の区域内から生ずる一般廃棄物の処理方法
(8) 一般廃棄物の処理施設を設置する場合は、その処理施設の概要
(廃棄物管理指導員)
第71条 条例第72条の廃棄物管理指導員は、省令第16条の規定に準ずる資格を有する職員のうちから区長が任命する。
(委任)
第72条 この規則の施行について必要な事項は、区長が定める。
第6章 罰則
(追加〔平成30年規則40号〕)
(追加〔平成30年規則40号〕)
附則
(施行期日)
1 この規則は、平成12年4月1日から施行する。
(処分、申請等に関する経過措置)
2 この規則の施行の日(以下「施行日」という。)前に東京都廃棄物の処理及び再利用に関する規則(平成5年東京都規則第14号。以下「都規則」という。)の規定により東京都知事がした承認等の処分その他の行為(以下この項において「処分等の行為」という。)又はこの規則の施行の際、現に東京都知事に対して行っている承認の申請その他の行為(以下この項において「申請等の行為」という。)で、この規則の施行日以後において区長が管理し、及び執行することとなる事務に係るものは、同日以後においては、区長のした処分等の行為又は区長に対して行った申請等の行為とみなす。
3 施行日前に都規則の規定により東京都知事に対して届出その他の手続をしなければならない事項で、施行日前にその手続がされていないものについて、施行日以後において区長が管理し、及び執行することとなる事務に係るものについては、区長に対して届出その他の手続がされていないものとみなして、この規則の相当規定を適用する。
(一般廃棄物処理業の許可手数料の特例)
4 条例附則第6項の規定による一般廃棄物処理業の許可手数料の減額及び免除は、次により行うものとする。
(1) 他の特別区に同時に許可申請する場合で、本区における一般廃棄物の処理量がいずれかの当該他の特別区の一般廃棄物の処理量より少ない場合 免除
(2) 他の特別区で許可を受けている事業範囲及び許可期限で、許可申請をする場合 免除
(3) 前2項に準ずるものとして、区長が許可手数料を減額し、又は免除することが相当であると認める場合 減額又は免除
(残存用紙に関する経過措置)
5 この規則の施行前、都規則により作成された様式の用紙で区長が認めるものは、現に残存するものについて、所要の修正を加えたうえで、なお、当分の間使用することができるものとする。
附則(平成13年3月30日規則第17号)
この規則は、平成13年4月1日から施行する。
附則(平成15年3月31日規則第34号)
この規則は、平成15年4月1日から施行する。
附則(平成15年9月30日規則第46号)
この規則は、平成15年10月1日から施行する。
附則(平成15年11月30日規則第50号)
この規則は、平成15年12月1日から施行する。
附則(平成16年8月13日規則第57号)
この規則は、平成16年10月1日から施行する。
附則(平成17年3月31日規則第25号)
この規則は、平成17年4月1日から施行する。
附則(平成18年3月28日規則第25号)
この規則は、平成18年4月1日から施行する。
附則(平成19年9月27日規則第51号)
1 この規則は、公布の日から施行する。ただし、第25条第1項の改正(「3,000平方メートル」を「1,000平方メートル」に改める部分に限る。)及び第45条の改正(同条に第2項を加える部分に限る。)は、平成19年11月6日から施行する。
2 改正後の第47条の2の規定については、前項ただし書に規定する日の前日までの間、同条中「延べ面積1,000平方メートル以上の建築物又は荒川区集合住宅の建築及び管理に関する条例の規定の適用を受ける建築物」とあるのは、「荒川区集合住宅の建築及び管理に関する条例の規定の適用を受ける建築物」と読み替えて適用するものとする。
附則(平成19年12月18日規則第65号)
1 この規則は、公布の日から施行する。
2 この規則の施行の際、改正前の別記第6号様式による用紙で現に残存するものは、当分の間、なお使用することができる。
附則(平成20年2月12日規則第3号)
(施行期日)
1 この規則は、平成20年4月1日から施行する。ただし、次項の規定は、平成20年3月21日から施行する。
(有料ごみ処理券に関する経過措置)
2 平成20年4月1日(以下「施行日」という。)以後に区長が収集し、及び運搬する廃棄物に添付するための有料ごみ処理券については、区長は、施行日前においても、改正後の規定の例により、事業者に交付することができる。この場合において、区長は、前項前段の規定にかかわらず、改正後に規定する廃棄物処理手数料を事業者に納付させるものとする。
3 施行日前に改正前の規定により区長が交付した有料ごみ処理券については、事業者は、施行日以後1月の間は、区長が収集し、及び運搬する廃棄物に添付するものに限り、添付することができる。この場合において、事業者が添付した有料ごみ処理券は、改正後の規定による廃棄物処理手数料を納付したものとして、改正後の規定により交付したものとみなす。
(粗大ごみに係る廃棄物処理手数料に関する経過措置)
4 改正後の第37条及び別表第1の規定は、施行日以後に区長が収集及び運搬の申込みを受けた場合の廃棄物処理手数料について適用し、施行日前に区長が収集及び運搬の申込みを受けた場合の廃棄物処理手数料については、なお従前の例による。
附則(平成20年3月25日規則第8号)
この規則は、公布の日から施行する。ただし、第53条第2項及び第5項並びに第60条第1項の改正は、平成20年4月1日から施行する。
附則(平成21年3月30日規則第14号)
この規則は、平成21年4月1日から施行する。
附則(平成21年4月1日規則第29号)
この規則は、公布の日から施行する。
附則(平成25年3月29日規則第10号)
(施行期日)
1 この規則は、平成25年4月1日から施行する。ただし、別記第11号様式から第14号様式までの改正及び次項の規定は、平成25年10月1日から施行する。
(有料ごみ処理券に関する経過措置)
2 平成25年10月1日(以下「施行日」という。)前に改正前の規定により区長が交付した有料ごみ処理券については、事業者は、施行日以後1月の間は、区長が収集し、及び運搬する廃棄物に添付するものに限り、添付することができる。この場合において、事業者が添付した有料ごみ処理券は、改正後の規定による廃棄物処理手数料を納付したものとして、改正後の規定により交付したものとみなす。
3 この規則による改正前の荒川区廃棄物の処理及び再利用に関する規則の規定による有料ごみ処理券(以下「旧有料ごみ処理券」という。)の交付を受けた者は、当分の間、区長に対して、旧有料ごみ処理券に係る廃棄物処理手数料と新規則の規定による有料ごみ処理券(以下「新有料ごみ処理券」という。)に係る廃棄物処理手数料との差額を納付することにより、旧有料ごみ処理券を新有料ごみ処理券と交換することができる。
(粗大ごみに係る廃棄物処理手数料に関する経過措置)
4 改正後の第37条及び別表第1の規定は、施行日以後に区長が収集及び運搬の申込みを受けた場合の廃棄物処理手数料について適用し、施行日前に区長が収集及び運搬の申込みを受けた場合の廃棄物処理手数料については、なお従前の例による。
附則(平成25年3月29日規則第24号抄)
1 この規則は、平成25年4月1日から施行する。(後略)
附則(平成25年10月10日規則第43号)
1 この規則は、公布の日から施行する。
2 この規則の施行の際現にあるこの規則による改正前の様式による証明書は、この規則による改正後の様式によるものとみなす。
附則(平成27年3月31日規則第21号)
この規則は、公布の日から施行する。
附則(平成28年3月30日規則第16号)
1 この規則は、平成28年4月1日から施行する。
2 この規則の施行の際現にあるこの規則による改正前の様式により調製した用紙は、この規則の施行後においても当分の間、所要の修正を加え使用することができる。
附則(平成29年2月3日規則第3号)
(施行期日)
1 この規則は、平成29年10月1日から施行する。
(有料ごみ処理券に関する経過措置)
2 平成29年10月1日(以下「施行日」という。)前に改正前の規定により区長が交付した有料ごみ処理券については、事業者は、施行日以後1月の間は、区長が収集し、及び運搬する廃棄物に添付するものに限り、添付することができる。この場合において、事業者が添付した有料ごみ処理券は、改正後の規定による廃棄物処理手数料を納付したものとして、改正後の規定により交付したものとみなす。
3 この規則による改正前の荒川区廃棄物の処理及び再利用に関する規則の規定による有料ごみ処理券(以下「旧有料ごみ処理券」という。)の交付を受けた者は、当分の間、区長に対して、旧有料ごみ処理券に係る廃棄物処理手数料と新規則の規定による有料ごみ処理券(以下「新有料ごみ処理券」という。)に係る廃棄物処理手数料との差額を納付することにより、旧有料ごみ処理券を新有料ごみ処理券と交換することができる。
(粗大ごみに係る廃棄物処理手数料に関する経過措置)
4 改正後の第37条及び別表第1の規定は、施行日以後に区長が収集及び運搬の申込みを受けた場合の廃棄物処理手数料について適用し、施行日前に区長が収集及び運搬の申込みを受けた場合の廃棄物処理手数料については、なお従前の例による。
附則(平成30年7月17日規則第40号)
(施行期日)
1 この規則は、平成30年10月1日から施行する。ただし、次項の規定は、公布の日から施行する。
(経過措置)
2 改正後の荒川区廃棄物の処理及び再利用に関する規則(以下「新規則」という。)第52条の2第1項の登録の申請、新規則第52条の4の変更の届出、新規則第52条の5の廃止の届出、新規則第52条の7の登録の申請、新規則第52条の8の変更の届出、新規則第52条の9の廃止の届出は、この規則の施行の日前においても行うことができる。
附則(平成31年3月29日規則第23号抄)
(施行期日)
1 この規則は、平成31年4月1日から施行する。
附則(令和元年12月13日規則第21号)
この規則は、令和元年12月14日から施行する。
附則(令和3年3月24日規則第11号)
1 この規則は、公布の日から施行する。
2 この規則の施行の際現にあるこの規則による改正前の様式により調製した用紙は、この規則の施行後においても当分の間、所要の修正を加え使用することができる。
附則(令和3年10月1日規則第58号)
(施行期日)
1 この規則は、令和3年10月1日から施行する。
(経過措置)
2 この規則の施行の際現にあるこの規則による改正前の様式による有料粗大ごみ処理券は、この規則による改正後の様式による有料粗大ごみ処理券とみなし、なお使用することができる。
附則(令和5年3月31日規則第25号)
(施行期日)
1 この規則は令和5年10月1日から施行する。ただし、別記第15号様式及び別記第16号様式の改正は同年4月1日から施行する。
(経過措置)
2 この規則の施行の際現にあるこの規則による改正前の様式により調製した用紙は、この規則の施行後においても当分の間、所要の修正を加え使用することができる。
(有料ごみ処理券に関する経過措置)
3 令和5年10月1日(以下「施行日」という。)前に改正前の規定により区長が交付した有料ごみ処理券については、事業者は、施行日以後1月の間は、区長が収集し、及び運搬する廃棄物に添付するものに限り、添付することができる。この場合において、事業者が添付した有料ごみ処理券は、改正後の規定による廃棄物処理手数料を納付したものとして、改正後の規定により交付したものとみなす。
4 この規則による改正前の荒川区廃棄物の処理及び再利用に関する規則の規定による有料ごみ処理券(以下「旧有料ごみ処理券」という。)の交付を受けた者は、当分の間、区長に対して、旧有料ごみ処理券に係る廃棄物処理手数料と新規則の規定による有料ごみ処理券(以下「新有料ごみ処理券」という。)に係る廃棄物処理手数料との差額を納付することにより、旧有料ごみ処理券を新有料ごみ処理券と交換することができる。
(粗大ごみに係る廃棄物処理手数料に関する経過措置)
5 改正後の第37条及び別表第1の規定は、施行日以後に区長が収集及び運搬の申込みを受けた場合の廃棄物処理手数料について適用し、施行日前に区長が収集及び運搬の申込みを受けた場合の廃棄物処理手数料については、なお従前の例による。
附則(令和6年3月7日規則第13号)
この規則は、令和6年4月1日から施行する。
附則(令和7年3月14日規則第13号)
1 この規則は、令和7年4月1日から施行する。
2 この規則の施行の際現にあるこの規則による改正前の様式により調製した用紙は、この規則の施行後においても当分の間、所要の修正を加え使用することができる。
別表第1 粗大ごみの廃棄物処理手数料(第28条関係)
(全部改正〔平成29年規則3号〕、一部改正〔令和5年規則25号〕)
種目 | 番号 | 品目 | 単価 |
電気・ガス・石油器具 | 1 | ミシン(卓上式のもの) | 400円 |
2 | ミシン(卓上式のものを除く。) | 2,300円 | |
3 | ガステーブル(ガスこんろ。1口のもの。) | 300円 | |
4 | ガステーブル(ガスこんろ。1口のものを除く。) | 400円 | |
5 | 電子レンジ | 400円 | |
6 | ガスオーブン | 1,300円 | |
7 | ポット | 300円 | |
8 | 食器洗い乾燥機 | 900円 | |
9 | 湯沸器 | 400円 | |
10 | ふろがま | 1,300円 | |
11 | ストーブ・ファンヒーター | 400円 | |
12 | 扇風機 | 300円 | |
13 | 除湿器 | 300円 | |
14 | 換気扇 | 300円 | |
15 | 掃除機(ハンディタイプのもの) | 300円 | |
16 | 掃除機(ハンディタイプのものを除く。) | 400円 | |
17 | 照明器具 | 400円 | |
18 | ラジオカセット | 300円 | |
19 | ミニコンポーネントステレオセット(幅80cm未満のもの) | 400円 | |
20 | ステレオセット(ミニコンポーネントステレオセットを除く。) | 2,300円 | |
21 | カラオケ演奏装置 | 900円 | |
22 | スピーカー(最大辺50cm未満)(1個) | 400円 | |
23 | スピーカー(最大辺50cm以上)(1個) | 900円 | |
24 | オーディオ機器(単体のもの。カラオケ演奏装置及びスピーカーを除く。) | 300円 | |
25 | ビデオデッキ | 300円 | |
26 | こたつ(こたつ板を除く。) | 400円 | |
家具・寝具 | 1 | こたつ板 | 400円 |
2 | 箱物家具(幅と高さの合計が135cm以下のもの) | 400円 | |
3 | 箱物家具(幅と高さの合計が135cmを超え180cm以下のもの) | 900円 | |
4 | 箱物家具(幅と高さの合計が180cmを超え270cm以下のもの) | 1,300円 | |
5 | 箱物家具(幅と高さの合計が270cmを超え360cm以下のもの) | 2,300円 | |
6 | 箱物家具(幅と高さの合計が360cmを超えるもの) | 3,200円 | |
7 | テーブル又は座卓(最大辺が100cm未満のもの、ガラス天板除く) | 400円 | |
8 | テーブル又は座卓(最大辺が100cm以上150cm未満のもの、ガラス天板除く) | 900円 | |
9 | テーブル又は座卓(最大辺が150cm以上のもの、ガラス天板除く) | 1,300円 | |
10 | テーブル又は座卓(ガラス天板で最大辺が100cm未満のもの) | 900円 | |
11 | テーブル又は座卓(ガラス天板で最大辺が100cm以上のもの) | 1,300円 | |
12 | ソファー(1人用のもの) | 900円 | |
13 | ソファー(2人用のもの) | 1,300円 | |
14 | ソファー(3人以上用のもの) | 2,300円 | |
15 | 椅子(ソファーを除く。) | 400円 | |
16 | 鏡台(姫鏡台/高さ40cm未満) | 300円 | |
17 | 鏡台(高さ40cm以上70cm未満) | 900円 | |
18 | 鏡台(高さ70cm以上) | 1,300円 | |
19 | 両そで机 | 3,200円 | |
20 | 机(両そで机を除く。) | 1,300円 | |
21 | 敷物・ホットカーペット(1畳以下) | 300円 | |
22 | 敷物・ホットカーペット(3畳以下) | 400円 | |
23 | 敷物・ホットカーペット(3畳を超えるもの) | 900円 | |
24 | ウッドカーペット(6畳未満) | 900円 | |
25 | ウッドカーペット(6畳以上) | 1,300円 | |
26 | アコーディオンカーテン | 900円 | |
27 | ブラインド | 400円 | |
28 | ベッドマット | 1,300円 | |
29 | シングルベッド(ベッドマットを除く。) | 1,300円 | |
30 | ダブルベッド(ベッドマットを除く。) | 2,300円 | |
31 | 布団 | 300円 | |
32 | 座布団(5枚まで) | 300円 | |
オフィスオートメーション機器 | 1 | ワードプロセッサー | 400円 |
2 | プリンター(高さ30cm以下のもの) | 400円 | |
3 | プリンター(高さ30cmを超えるもの) | 900円 | |
4 | 電話機・ファクシミリ | 300円 | |
5 | オフィスオートメーション機器(ワードプロセッサー、パーソナルコンピューターを除く。) | 1,300円 | |
趣味用品 | 1 | オルガン | 2,300円 |
2 | シンセサイザー | 900円 | |
3 | スキー板 | 300円 | |
4 | ゴルフ用具 | 400円 | |
5 | サーフボード | 400円 | |
6 | サイクリングマシーン(自転車を除く。) | 1,300円 | |
7 | ローイングマシーン | 900円 | |
8 | ランニングマシーン | 2,300円 | |
9 | ぶら下がり健康器 | 900円 | |
10 | マッサージチェア | 2,300円 | |
その他 | 1 | スーツケース | 300円 |
2 | 編み機 | 900円 | |
3 | 米びつ | 300円 | |
4 | 浴槽 | 1,300円 | |
5 | 風呂ふた | 300円 | |
6 | 洗面化粧台 | 1,300円 | |
7 | たたみ(半畳) | 900円 | |
8 | たたみ(一畳) | 1,300円 | |
9 | たたみ(軽量・ウレタンのみ) | 300円 | |
10 | 建具(アルミサッシ及びガラス戸) | 900円 | |
11 | 建具(アルミサッシ及びガラス戸を除く。) | 400円 | |
12 | 物干し台(1個) | 900円 | |
13 | 水槽(最大辺50cm未満のもの) | 400円 | |
14 | 水槽(最大辺50cm以上のもの) | 900円 | |
15 | 衣装箱 | 300円 | |
16 | かご類 | 300円 | |
17 | 自転車(16インチ未満のもの) | 400円 | |
18 | 自転車(16インチ以上。電動バッテリーを外してあるもの) | 900円 | |
19 | 台車 | 900円 | |
20 | 脚立 | 400円 | |
21 | ブランコ | 900円 | |
22 | 滑り台(プラスチック製のもの) | 300円 | |
23 | 滑り台(プラスチック製のものを除く。) | 900円 | |
24 | 子供用遊具(ブランコ及び滑り台を除く。) | 400円 | |
25 | ベビーベッド | 900円 | |
26 | 乳児用具(ベビーベッドを除く。) | 300円 | |
27 | 軽量なもの | 300円 | |
28 | その他のもの | 400円 |
備考
1 条例第21条第1項に規定する排出禁止物を除く。
2 粗大ごみの廃棄物処理手数料の額は、品目の欄に掲げる品目の数量に当該品目に係る単価の欄に掲げる金額を乗じて得た額とする。
3 品目の欄に掲げる品目以外の品目は、大きさ、重さ及び用途を考慮して、品目の欄に掲げる品目に最も近い品目とみなし、当該品目の単価は、最も近いとみなした品目の単価の欄に掲げる金額とする。ただし、これによってもなお単価が定められない品目は、「その他」のものとする。
別表第2 大規模な市街地開発事業の協議開始時期(第69条関係)
対象事業の種類 | 協議開始時期 |
第68条第1号に規定する事業 | 次に掲げる行為のうち、いずれか早く行う行為の前 1 都市計画法第17条第1項(同法第21条第2項において準用する場合を含む。以下同じ。)の規定に基づく公告 2 土地区画整理法第4条第1項又は第14条第1項の規定に基づく認可の申請 |
第68条第2号に規定する事業 | 都市計画法第17条第1項の規定に基づく公告の前 |
第68条第3号に規定する事業 | 都市計画法第17条第1項の規定に基づく公告の前 |
第68条第4号に規定する事業 | 次に掲げる行為のうち、いずれか早く行う行為の前 1 都市計画法第17条第1項の規定に基づく公告 2 都市再開発法第7条の9第1項の規定に基づく認可の申請 |
第68条第5号に規定する事業 | 都市計画法第17条第1項の規定に基づく公告の前 |
第68条第6号に規定する事業 | 次に掲げる行為のうち、いずれか早く行う行為の前 1 都市計画法第17条第1項の規定に基づく公告 2 大都市地域における住宅及び住宅地の供給の促進に関する特別措置法第33条第1項又は第37条第1項の規定に基づく認可の申請 |
第68条第7号に規定する事業 | 都市計画法第17条第1項の規定に基づく公告の前 |
第68条第8号に規定する事業 | 都市計画法第17条第1項の規定に基づく公告の前 |
第68条第9号に規定する事業 | 都市計画法第17条第1項の規定に基づく公告の前 |
(追加〔平成30年規則40号〕)
(追加〔平成30年規則40号〕)
(全部改正〔平成28年規則16号〕)
(一部改正〔平成31年規則23号〕)
(全部改正〔平成27年規則21号〕)
(全部改正〔令和3年規則58号〕)
(全部改正〔令和3年規則58号〕)
(全部改正〔令和5年規則25号〕)
(全部改正〔令和5年規則25号〕)
(全部改正〔令和5年規則25号〕)
(全部改正〔令和5年規則25号〕)
(全部改正〔令和5年規則25号〕)
(全部改正〔令和5年規則25号〕)
別記第17号様式 削除
(削除〔平成25年規則43号〕)
(全部改正〔令和3年規則11号〕)
(追加〔平成30年規則40号〕)
(追加〔平成30年規則40号〕)
(追加〔平成30年規則40号〕)
(追加〔平成30年規則40号〕)
(全部改正〔令和3年規則11号〕)
(追加〔平成30年規則40号〕)
(追加〔平成30年規則40号〕)
(追加〔平成30年規則40号〕)
(追加〔平成30年規則40号〕)
(追加〔平成30年規則40号〕)
(全部改正〔平成28年規則16号〕)
(全部改正〔平成28年規則16号〕)
(全部改正〔令和7年規則13号〕)
(全部改正〔令和7年規則13号〕)
(全部改正〔令和7年規則13号〕)
(全部改正〔令和7年規則13号〕)
(全部改正〔令和7年規則13号〕)
(全部改正〔平成25年規則10号〕)
(全部改正〔平成28年規則16号〕)
(全部改正〔平成28年規則16号〕)
(全部改正〔令和7年規則13号〕)
(全部改正〔平成25年規則43号〕)
(全部改正〔平成25年規則43号〕)
(追加〔平成30年規則40号〕)
(追加〔平成30年規則40号〕)