○荒川区後期高齢者医療に関する条例施行規則
平成20年7月1日
規則第38号
(目的)
第1条 この規則は、荒川区後期高齢者医療に関する条例(平成20年荒川区条例第3号。以下「条例」という。)の施行について必要な事項を定めることを目的とする。
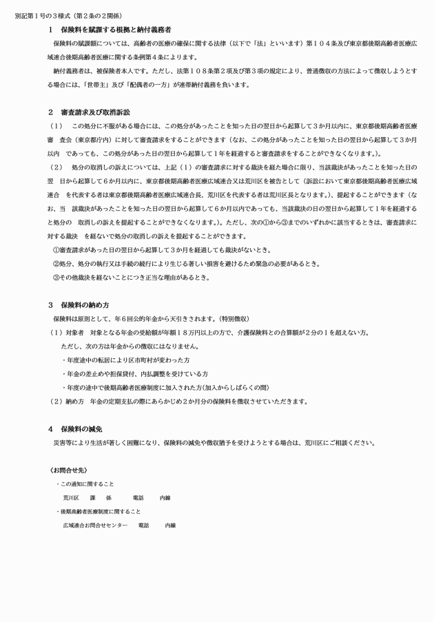
2 保険料の額に変更を生じたときは、後期高齢者医療保険料納入通知書兼特別徴収額変更・中止通知書(別記第1号の2様式)により通知するものとする。
(一部改正〔平成30年規則30号・令和7年74号〕)
(特別徴収の通知)
第2条の2 次に掲げる通知は、それぞれ後期高齢者医療保険料納入通知書兼特別徴収開始通知書により行うものとする。
(1) 高齢者の医療の確保に関する法律(昭和57年法律第80条)第110条において準用する介護保険法(平成9年法律第123号。以下「準用介護保険法」という。)第136条第1項の規定による特別徴収対象被保険者への通知
(2) 準用介護保険法第138条第1項の規定による特別徴収対象被保険者への通知
(3) 準用介護保険法第140条第3項において準用する同条第1項及び第2項の規定による特別徴収対象被保険者への通知
(一部改正〔平成27年規則61号・30年30号・令和7年74号〕)
(保険料の納付)
第3条 普通徴収に係る保険料の納付は、荒川区納付書(納入済通知書)(別記第2号様式)により行うものとする。
(一部改正〔令和7年規則74号〕)
(納期前の納付)
第4条 被保険者又は連帯納付義務者は、条例第4条の規定にかかわらず、当該納期限後に係る保険料を併せて納付することができる。
(1) 広域連合条例第17条の規定により保険料を徴収猶予したとき。
(2) 広域連合条例第18条の規定により保険料を減免したとき。
(3) 賦課の誤りにより調査中に属するものであるとき。
(4) 第2条第1項に規定する通知書の送達の事実を被保険者又は連帯納付義務者において知ることができない正当な事由があると認められたとき。
(5) その他区長が減免の必要があると認めたとき。
(一部改正〔令和5年規則23号・7年74号〕)
(保険料の督促)
第6条 区長は、保険料を納期限までに納付しない被保険者又は連帯納付義務者に対して、督促状(別記第5号様式)により督促するものとする。
(一部改正〔平成27年規則61号・令和7年74号〕)
(過誤納に係る保険料の取扱い)
第7条 区長は、保険料の過誤納があった場合において、当該被保険者又は連帯納付義務者に未徴収の保険料があるときは、当該過誤納に係る保険料を当該未徴収の保険料に充当するものとする。
(一部改正〔平成30年規則30号・令和7年74号〕)
(滞納処分)
第8条 徴収金に係る滞納処分の事務手続については、地方税法(昭和25年法律第226号)に規定する滞納処分の例による。
(証の携帯)
第9条 職員は、保険料の徴収に従事する場合及び保険料の滞納処分に係る事務に従事する場合は、保険料徴収職員証(荒川区国民健康保険条例施行規則(平成6年荒川区規則第38号)第22号様式)を携帯し、関係人の請求があった時はこれを提示しなければならない。
(委任)
第11条 この規則に関して必要な事項は、区長が別に定める。
(一部改正〔平成27年規則14号〕)
附則
この規則は、公布の日から施行する。
附則(平成21年3月31日規則第15号)
この規則は、平成21年4月1日から施行する。
附則(平成21年4月1日規則第29号)
この規則は、公布の日から施行する。
附則(平成27年3月27日規則第14号)
この規則は、平成27年4月1日から施行する。
附則(平成27年12月28日規則第61号)
1 この規則は、平成28年1月1日から施行する。
2 この規則の施行の際現にあるこの規則による改正前の様式により調整した用紙は、この規則の施行後においても当分の間、所要の修正を加え使用することができる。
附則(平成28年3月30日規則第20号)
1 この規則は、平成28年4月1日から施行する。
2 この規則の施行の際現にあるこの規則による改正前の様式により調製した用紙は、この規則の施行後においても当分の間、所要の修正を加え使用することができる。
附則(平成30年3月30日規則第30号)
1 この規則は、平成30年4月1日から施行する。
2 この規則の施行の際現にあるこの規則による改正前の様式により調製した用紙は、この規則の施行後においても当分の間、所要の修正を加え使用することができる。
附則(令和2年3月31日規則第14号)
1 この規則は、令和2年4月1日から施行する。
2 この規則の施行の際現にあるこの規則による改正前の様式により調製した用紙は、この規則の施行後においても当分の間、所要の修正を加え使用することができる。
附則(令和4年3月31日規則第21号)
1 この規則は、令和4年4月1日から施行する。
2 この規則の施行の際現にあるこの規則による改正前の様式により調製した用紙は、この規則の施行後においても当分の間、所要の修正を加え使用することができる。
附則(令和5年3月31日規則第23号)
この規則は、令和5年4月1日から施行する。
附則(令和6年12月2日規則第58号抄)
1 この規則は、令和6年12月2日から施行する。
2 この規則の施行の際現にあるこの規則による改正前の様式により調製した用紙は、この規則の施行後においても当分の間、所要の修正を加え使用することができる。
附則(令和7年12月3日規則第74号)
1 この規則は、令和8年1月13日から施行する。
2 この規則の施行の際現にあるこの規則による改正前の様式により調製した用紙は、この規則の施行後においても当分の間、所要の修正を加え使用することができる。
(全部改正〔令和7年規則74号〕)


(全部改正〔令和7年規則74号〕)


(全部改正〔令和7年規則74号〕)


(全部改正〔令和7年規則74号〕)

(全部改正〔令和7年規則74号〕)

(全部改正〔令和7年規則74号〕)

(全部改正〔令和7年規則74号〕)

(追加〔令和7年規則74号〕)

(全部改正〔令和7年規則74号〕)

(全部改正〔令和7年規則74号〕)

(全部改正〔令和7年規則74号〕)

(追加〔令和7年規則74号〕)

別記第7号様式から別記第9号様式まで 削除
(削除〔平成30年規則30号〕)
(全部改正〔平成28年規則20号〕)
