○荒川区国民健康保険条例施行規則
平成6年9月30日
規則第38号
東京都荒川区国民健康保険条例施行規則(昭和34年荒川区規則第8号)の全部を改正する。
目次
第1章 総則(第1条・第2条)
第2章 被保険者(第3条―第6条の2)
第3章 保険給付(第7条―第15条の2)
第4章 徴収金(第16条―第28条)
第5章 雑則(第29条―第33条)
第1章 総則
(目的)
第1条 この規則は、荒川区国民健康保険条例(昭和34年荒川区条例第14号。以下「条例」という。)の施行について必要な事項を定めることを目的とする。
(用語の意義)
第2条 この規則における用語の意義は、次の各号に定めるところによる。
(1) 法とは、国民健康保険法(昭和33年法律第192号)をいう。
(2) 法施行規則とは、国民健康保険法施行規則(昭和33年厚生省令第53号)をいう。
(3) 徴収金とは、法及び条例に規定する保険料その他の徴収金をいう。
第2章 被保険者
第3条 削除
(被保険者資格に係る届書の様式)
第4条 被保険者の資格に係る届書は、次に掲げる様式による。
(2) 削除
(3) 法施行規則第5条に定める届出は、国民健康保険修学中の被保険者該当・非該当届(第1号の6様式)による。
(4) 法施行規則第5条の2に定める届出は、国民健康保険住所地特例適用・変更・終了届(第1号の7様式)による。
(5) 法施行規則第5条の4に定める届出は、介護保険適用除外該当・非該当届(第1号の8様式)による。
(一部改正〔平成27年規則13号・62号・30年28号・令和2年25号・6年58号〕)
(資格確認書の交付)
第4条の2 世帯主は、法施行規則第6条第1項に定める資格確認書の交付を受けようとするときは、国民健康保険資格確認書交付申請書(第1号の5様式)により、区長に申請しなければならない。
(追加〔令和6年規則58号〕)
(資格確認書の無効)
第5条 区長は、次の各号のいずれかに該当する被保険者の国民健康保険資格確認書について無効とし、その旨公告する。
(1) 法施行規則第27条の5の2第1項の規定による返還がないとき。
(2) 亡失し、又は返還できないことが明らかであるとき。
(一部改正〔令和6年規則58号〕)
(資格確認書の再交付)
第6条 世帯主は、法施行規則第7条第1項に定める資格確認書の再交付又は法施行規則第27条の13第8項に定める特定疾病療養受療証の再交付を受けようとするときは、国民健康保険資格確認書等再交付申請書(第2号様式)により、区長に申請しなければならない。
(一部改正〔平成27年規則62号・30年28号・令和6年58号〕)
(資格情報通知書による再通知)
第6条の2 世帯主は、法施行規則第7条の3の2第1項に定める再通知を受けようとするときは、国民健康保険資格情報通知書再通知申請書(第2号の2様式)により、区長に申請しなければならない。
(追加〔令和6年規則58号〕)
第3章 保険給付
(基準収入額適用の申請)
第7条 世帯主は、法施行規則第24条の3に定める申請を行うときは、国民健康保険基準収入額適用申請書(第3号の7様式)により、区長に申請しなければならない。
(標準負担額)
第7条の2 世帯主は、法施行規則第26条の3及び第26条の6の4の規定により標準負担額減額認定証の交付を受けようとするときは、国民健康保険限度額適用・標準負担額減額認定申請書(第3号様式)により、区長に申請しなければならない。
2 世帯主は、法施行規則第26条の5(法施行規則第26条の6の4第6項において準用する場合を含む。)の規定により食事療養標準負担額減額差額支給を受けようとするとき又は法施行規則第27条の14の4第6項の規定により生活療養標準負担額減額差額支給を受けようとするときは、国民健康保険食事・生活療養標準負担額減額差額支給申請書(第3号の2様式)により、区長に申請しなければならない。
(一部改正〔平成27年規則62号・28年20号・30年28号〕)
(限度額適用認定の申請)
第7条の3 世帯主は、法施行規則第27条の14の2の規定により、自己負担額限度額の適用認定を受けようとするときは、国民健康保険限度額適用・標準負担額減額認定申請書により、区長に申請しなければならない。
(追加〔平成27年規則62号〕、一部改正〔平成30年規則28号・令和2年25号〕)
(限度額適用・標準負担額減額認定の申請)
第7条の4 世帯主は、法施行規則第27条の14の4の規定により、自己負担限度額の適用及び食事療養標準負担額の減額認定を受けようとするときは、国民健康保険限度額適用・標準負担額減額認定申請書により、区長に申請しなければならない。
(追加〔平成27年規則62号〕、一部改正〔平成30年規則28号・令和2年25号〕)
(一部改正〔平成27年規則62号・30年28号・令和7年74号〕)
第10条 削除
2 世帯主は、法施行規則第27条の13第1項に規定する特定疾病に係る認定の申請を行うときは、国民健康保険特定疾病認定申請書(第7号の2様式)により、区長に申請しなければならない。
(一部改正〔平成27年規則13号・62号・令和2年25号・7年74号〕)
(追加〔令和2年規則25号〕、一部改正〔令和7年規則74号〕)
(一部改正〔平成27年規則13号・62号・30年28号・令和2年25号・7年74号〕)
(一部改正〔令和2年規則25号〕)
(第三者行為による被害の届出)
第14条 世帯主は、給付事由が第三者の行為によって生じたものであるときは、第三者行為による傷病届(第10号様式)により、区長に届出なければならない。
2 前項の場合において、被保険者が第三者から損害賠償又は見舞金に類するものを受けたときは、直ちにその額を区長に通知しなければならない。
(1) 震災、風水害、火災、落雷等により資産に被害があったとき。
(2) 疾病、負傷その他の理由により収入を絶たれ、生活程度が著しく低下したとき。
(3) その他特に区長が必要と認めたとき。
4 一部負担金の徴収猶予期間は6月(急患等として保険医療機関等を受診した被保険者に係る一部負担金の徴収猶予については、当該被保険者の資力の活用が可能となるまでの期間として1年)以内とし、一部負担金の減免期間は原則として3か月以内とする。
(一部改正〔令和6年規則58号〕)
(特別の事情に関する届出)
第15条の2 世帯主は、区長が保険給付の全部又は一部の支払を一時差し止めている場合において、国民健康保険法施行令(昭和33年12月27日政令第362号)第29条の5において準用する同令第1条の2に定める特別の事情があるときは、直ちに、法施行規則第32条の3の規定により特別の事情に関する届出書(第11号の4様式)を区長に提出しなければならない。
(追加〔平成27年規則62号〕)
第4章 徴収金
第16条及び第17条 削除
(削除〔平成24年規則54号〕)
(普通徴収に係る保険料の納付方法)
第18条 法第76条の3第1項の規定による普通徴収に係る保険料の納付は、口座振替の方法による。ただし、口座振替の方法によることができないときは、納付書による納付その他の方法による。
(追加〔平成24年規則54号〕)
(納期前の納付)
第19条 保険料の納付義務者は、到来した納期に係る保険料を納付しようとするときにおいて、条例第18条第1項の規定にかかわらず当該納期限の後の納期に係る保険料を併せて納付することができる。
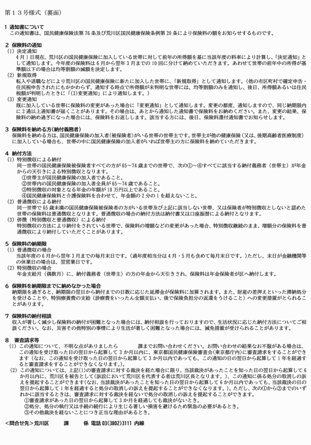
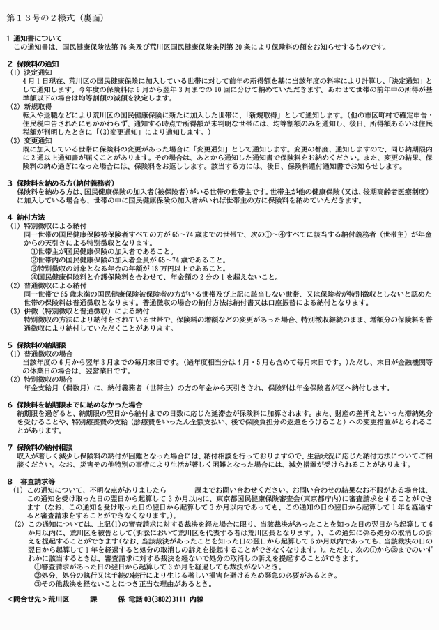
2 保険料の額に変更を生じたときは、国民健康保険料決定(更正)通知書(第13号の2様式)により通知するものとする。
(一部改正〔令和7年規則74号〕)
(保険料の仮徴収額の通知)
第20条の2 次に掲げる通知は、それぞれ国民健康保険料納入通知書により行うものとする。
(1) 高齢者の医療の確保に関する法律(昭和57年法律第80号)第110条において準用する介護保険法(平成9年法律第123号。以下「準用介護保険法」という。)第136条第1項の規定による特別徴収対象被保険者への通知
(2) 準用介護保険法第138条第1項の規定による特別徴収対象被保険者への通知
(3) 準用介護保険法第140条第3項において準用する同条第1項及び第2項の規定による特別徴収対象被保険者への通知
(一部改正〔平成28年規則20号・令和7年74号〕)
(普通徴収に係る保険料の納付)
第21条 普通徴収に係る保険料の納付は、荒川区納付書(納入済通知書)(第14号様式)によって行う。
(一部改正〔令和7年規則74号〕)
(1) 条例第24条の規定により保険料を減免したとき。
(2) 賦課の誤りにより調査中に属するものであるとき。
(3) 保険料納入通知書の送達の事実を納付義務者において知ることができない正当な事由があると認められたとき。
(4) その他区長が減免の必要があると認めたとき。
(一部改正〔令和5年規則20号・7年74号〕)
(一部改正〔令和7年規則74号〕)
(保険料の減免)
第24条 条例第24条第1項第1号に規定する「災害その他特別の事情」とは、保険料の賦課期日後において、次の各号のいずれかに該当する場合をいう。
(1) 特別区民税の減免を行っているとき。
(2) 震災、風水害、火災、落雷等により資産に被害があったとき。
(3) 疾病、負傷その他の理由により収入を絶たれ、生活程度が著しく低下したとき。
(4) その他特に区長が必要と認めたとき。
(一部改正〔平成30年規則28号・令和7年74号〕)
(一部改正〔令和7年規則74号〕)
(出産被保険者に関する届書)
第25条の2 条例第24条の6第1項の規定による届書は、産前産後期間に係る保険料軽減届(第18号の2様式)によるものとする。
(追加〔令和5年規則63号〕)
(保険料の督促状)
第26条 区長は、保険料を納期限までに納付しない世帯主に対して、督促状(第19号様式)により督促するものとする。
(一部改正〔令和7年規則74号〕)
(過誤納に係る保険料の取扱い)
第27条 区長は、保険料の過誤納があった場合において、当該世帯主に未徴収の保険料があるときは、当該過誤納に係る保険料を当該未徴収の保険料に充当するものとする。
(一部改正〔平成30年規則28号・令和7年74号〕)
(滞納処分)
第28条 徴収金に係る滞納処分の事務手続については、地方税法(昭和25年法律第226号)に規定する滞納処分の例による。
第5章 雑則
(証の携帯)
第29条 職員は、保険料の徴収に従事する場合及び保険料の滞納処分に関わる事務に従事する場合は、保険料徴収職員証(第22号様式)を携帯し、関係人の請求があった時はこれを提示しなければならない。
(1) 徴収猶予を受けた者の資力その他の事情が変化したため、徴収猶予を行う必要がなくなったと認められるとき。
(2) 一部負担金又は保険料の納付を不当に免れようとする行為があったと認められるとき。
2 区長は、虚偽の申請その他不正の行為により一部負担金又は保険料の減免の措置を受けた者があった場合において、これを発見したときは、直ちに、その措置を取り消すとともに、その旨を当該世帯主及び関係保険医療機関に通知するものとする。この場合において、減免により支払いを免れた一部負担金又は保険料を当該世帯主から徴収するものとする。
第32条 削除
(削除〔平成27年規則13号〕)
(一部改正〔平成27年規則62号・28年20号・30年28号・令和7年74号〕)
附則
(施行期日)
第1条 この規則は、平成6年10月1日から施行する。
(一部改正〔令和2年規則30号〕)
(経過措置)
第2条 この規則の施行の際、この規則による改正前の東京都荒川区国民健康保険条例施行規則(以下「旧規則」という。)の規定により現に行っている申請、通知その他の行為は、この規則による改正後の東京都荒川区国民健康保険条例施行規則の規定により行った申請、通知その他の行為とみなす。
(一部改正〔令和2年規則30号〕)
(一部改正〔令和2年規則30号〕)
(被災国保被保険者に係る一部負担金の支払の免除等)
第4条 第15条の規定にかかわらず、東日本大震災に対処するための特別の財政援助及び助成に関する法律(平成23年法律第40号)第50条に規定する特例対象期間において、同法第67条に規定する被災国保被保険者に対し、法第44条第1項第2号に基づく一部負担金の支払の免除を適用する場合及び東日本大震災に対処するための特別の財政援助及び助成に関する法律第67条から同法第71条までに規定する療養費等の額の特例を適用する場合に必要な手続その他の事項は、区長が別に定める。
(一部改正〔令和2年規則30号〕)
(追加〔令和2年規則30号〕)
附則(平成7年7月6日規則第38号)
この規則は、公布の日から施行する。
附則(平成8年11月1日規則第49号)
この規則は、公布の日から施行する。
附則(平成11年6月14日規則第33号)
この規則は、公布の日から施行する。
附則(平成11年6月14日規則第34号)
この規則は、公布の日から施行する。
附則(平成12年3月31日規則第47号)
この規則は、平成12年4月1日から施行する。
附則(平成13年8月1日規則第45号)
この規則は、公布の日から施行する。
附則(平成14年3月29日規則第25号)
この規則は、平成14年4月1日から施行する。
附則(平成15年3月27日規則第16号)
この規則は、平成15年4月1日から施行する。
附則(平成16年3月30日規則第13号)
この規則は、平成16年4月1日から施行する。
附則(平成18年4月1日規則第50号)
この規則は、公布の日から施行する。
附則(平成18年6月1日規則第56号)
この規則は、公布の日から施行する。
附則(平成18年9月29日規則第77号)
この規則は、平成18年10月1日から施行する。
附則(平成19年6月1日規則第37号)
1 この規則は、公布の日から施行する。
2 この規則の施行の際、この規則による改正前の第1号様式による用紙で現に残存するものは、所要の修正を加え、なお使用することができる。
附則(平成19年11月27日規則第63号)
1 この規則は、公布の日から施行する。
2 この規則の施行の際、第1条の規定による改正前の荒川区国民健康保険条例施行規則第14号様式、第19号様式及び第20号の2様式から第20号の4様式まで並びに第2条の規定による改正前の荒川区介護保険規則別記第36号様式、別記第37号様式、別記第39号様式、別記第45号様式、別記第47号様式から別記第48号様式まで及び別記第54号様式による用紙で現に残存するものは、当分の間、なお使用することができる。
附則(平成20年4月1日規則第21号)
1 この規則は、公布の日から施行する。ただし、第3条の規定は、平成20年8月1日から施行する。
2 第1条の規定による改正前の第18条及び第19条の2の規定並びに第2条の規定による改正前の第12号様式及び第12号の2様式の規定は、平成18年度分及び平成19年度分の保険料については、なおその効力を有する。
附則(平成20年5月30日規則第33号)
この規則は、平成20年6月1日から施行する。
附則(平成20年8月18日規則第41号)
この規則は、平成20年8月19日から施行する。
附則(平成21年4月1日規則第16号)
この規則は、公布の日から施行する。
附則(平成21年12月18日規則第61号)
この規則は、平成21年12月21日から施行する。
附則(平成23年3月31日規則第8号)
この規則は、平成23年4月1日から施行する。
附則(平成23年5月30日規則第24号)
この規則は、公布の日から施行し、平成23年3月11日から適用する。ただし、第2条の規定は、平成23年6月1日から施行する。
附則(平成24年7月6日規則第39号)
1 この規則は、平成24年7月9日から施行する。
2 この規則の施行の際、改正前の規則の様式による用紙で現に残存するものは、所要の修正を加え、なお使用することができる。
附則(平成24年12月28日規則第54号)
この規則は、平成25年4月1日から施行する。
附則(平成27年3月27日規則第13号)
この規則は、平成27年4月1日から施行する。
附則(平成27年12月28日規則第62号)
1 この規則は、平成28年1月1日から施行する。
2 この規則の施行の際現にあるこの規則による改正前の様式により調整した用紙は、この規則の施行後においても当分の間、所要の修正を加え使用することができる。
附則(平成28年3月30日規則第20号)
1 この規則は、平成28年4月1日から施行する。
2 この規則の施行の際現にあるこの規則による改正前の様式により調製した用紙は、この規則の施行後においても当分の間、所要の修正を加え使用することができる。
附則(平成30年3月30日規則第28号)
1 この規則は、平成30年4月1日から施行する。ただし、第3条及び第4条並びに附則第3項の規定は、平成30年8月1日から施行する。
2 この規則の施行の際現にある第2条の規定による改正前の様式により調製した用紙は、この規則の施行後においても当分の間、所要の修正を加え使用することができる。
3 附則第1項ただし書に規定する規定の施行の際現にある第4条の規定による改正前の様式により調製した用紙は、同項ただし書に規定する規定の施行後においても当分の間、所要の修正を加え使用することができる。
附則(令和2年3月31日規則第25号)
1 この規則は、令和2年4月1日から施行する。
2 この規則の施行の際現にある第2条の規定による改正前の様式により調製した用紙は、この規則の施行後においても当分の間、所要の修正を加え使用することができる。
附則(令和2年5月29日規則第30号)
この規則は、公布の日から施行する。
附則(令和3年2月26日規則第6号)
1 この規則は、令和3年4月1日から施行する。
2 この規則の施行の際現にあるこの規則による改正前の様式により調製した用紙は、この規則の施行後においても当分の間、所要の修正を加え使用することができる。
附則(令和3年3月31日規則第20号抄)
1 この規則は、公布の日から施行する。
2 この規則の施行の際現にあるこの規則による改正前の様式により調製した用紙は、この規則の施行後においても当分の間、所要の修正を加え使用することができる。
附則(令和4年3月31日規則第38号)
1 この規則は、令和4年4月1日から施行する。
2 この規則の施行の際現にあるこの規則による改正前の様式により調製した用紙は、この規則の施行後においても当分の間、所要の修正を加え使用することができる。
附則(令和5年3月31日規則第20号)
1 この規則は、令和5年4月1日から施行する。
2 この規則の施行の際現にあるこの規則による改正前の様式により調製した用紙は、この規則の施行後においても当分の間、所要の修正を加え使用することができる。
附則(令和5年9月11日規則第48号)
1 この規則は、公布の日から施行する。
2 この規則の施行の際現にあるこの規則による改正前の様式により調製した用紙は、この規則の施行後においても当分の間、所要の修正を加え使用することができる。
附則(令和5年12月28日規則第63号)
この規則は、令和6年1月1日から施行する。
附則(令和6年12月2日規則第58号)
1 この規則は、令和6年12月2日から施行する。
2 この規則の施行の際現にあるこの規則による改正前の様式により調製した用紙は、この規則の施行後においても当分の間、所要の修正を加え使用することができる。
3 この規則の施行の際、次の表の左欄に掲げる規定による改正前の同表の右欄に定める様式による受給者証等で現に効力を有するものは、その有効期間に限り、それぞれ同表の左欄に掲げる規定による改正後の同表の右欄に定める様式による受給者証等とみなす。
規定 | 様式 |
第3条 | 荒川区児童福祉法施行細則別記第7号様式 |
荒川区児童福祉法施行細則別記第8号様式 | |
荒川区児童福祉法施行細則別記第43号様式 | |
荒川区児童福祉法施行細則別記第44号様式 | |
第5条 | 荒川区ひとり親家庭の医療費の助成に関する条例施行規則別記第3号の1様式 |
荒川区ひとり親家庭の医療費の助成に関する条例施行規則別記第3号の2様式 | |
第7条 | 荒川区子どもの医療費の助成に関する条例施行規則別記第2号様式 |
荒川区子どもの医療費の助成に関する条例施行規則別記第2号の2様式 | |
荒川区子どもの医療費の助成に関する条例施行規則別記第2号の3様式 | |
第9条 | 荒川区障害者の日常生活及び社会生活を総合的に支援するための法律施行細則別記第3号様式 |
荒川区障害者の日常生活及び社会生活を総合的に支援するための法律施行細則別記第3号様式の3 | |
荒川区障害者の日常生活及び社会生活を総合的に支援するための法律施行細則別記第20号様式 | |
荒川区障害者の日常生活及び社会生活を総合的に支援するための法律施行細則別記第20号様式の2 | |
第10条 | 荒川区国民健康保険条例施行規則第3号の8様式 |
4 行政手続における特定の個人を識別するための番号の利用等に関する法律等の一部を改正する法律(令和5年法律第48号)附則第16条の規定によりなお従前の例によることとされる被保険者証については、第10条の規定による改正前の荒川区国民健康保険条例施行規則第5条の規定は、この規則の施行後も、なおその効力を有する。
附則(令和7年5月30日規則第41号)
1 この規則は、令和7年6月1日から施行する。
2 この規則の施行の際現にあるこの規則による改正前の様式により調製した用紙は、この規則の施行後においても当分の間、所要の修正を加え使用することができる。
附則(令和7年12月3日規則第74号)
1 この規則は、令和8年1月13日から施行する。
2 この規則の施行の際現にあるこの規則による改正前の様式により調製した用紙は、この規則の施行後においても当分の間、所要の修正を加え使用することができる。
(全部改正〔令和6年規則58号〕)

(全部改正〔令和6年規則58号〕)

(全部改正〔令和6年規則58号〕)

(全部改正〔令和6年規則58号〕)

(追加〔令和6年規則58号〕)

(全部改正〔令和6年規則58号〕)

(全部改正〔令和6年規則58号〕)

(全部改正〔令和6年規則58号〕)

(全部改正〔令和6年規則58号〕)

(追加〔令和6年規則58号〕)

(全部改正〔令和7年規則74号〕)

(全部改正〔令和6年規則58号〕)

(全部改正〔令和7年規則74号〕)


(全部改正〔平成28年規則20号〕)

(全部改正〔平成28年規則20号〕)

(全部改正〔令和6年規則58号〕)

(全部改正〔令和7年規則74号〕)

(全部改正〔令和7年規則74号〕)


(全部改正〔令和7年規則74号〕)


(全部改正〔令和7年規則74号〕)

(全部改正〔令和7年規則74号〕)

(全部改正〔令和7年規則74号〕)

(全部改正〔令和6年規則58号〕)

(全部改正〔令和6年規則58号〕)

(全部改正〔令和6年規則58号〕)

第6号様式 削除
(全部改正〔令和7年規則74号〕)

(全部改正〔令和7年規則74号〕)

(全部改正〔令和7年規則74号〕)

(全部改正〔令和7年規則74号〕)


(全部改正〔令和6年規則58号〕)


(全部改正〔令和7年規則74号〕)

(全部改正〔令和7年規則74号〕)

(全部改正〔令和7年規則74号〕)

(全部改正〔令和7年規則74号〕)

(全部改正〔令和7年規則74号〕)

(全部改正〔令和7年規則74号〕)

(全部改正〔令和7年規則74号〕)

(全部改正〔令和4年規則38号〕)

(全部改正〔令和6年規則58号〕)

(全部改正〔令和6年規則58号〕)

(全部改正〔令和4年規則38号〕)

(全部改正〔令和6年規則58号〕)

(全部改正〔令和6年規則58号〕)

(全部改正〔令和6年規則58号〕)

第12号様式 削除
(全部改正〔令和7年規則74号〕)

(全部改正〔令和7年規則74号〕)

(全部改正〔令和7年規則74号〕)


(全部改正〔令和7年規則74号〕)

(追加〔令和7年規則74号〕)

(追加〔令和7年規則74号〕)

(全部改正〔令和7年規則74号〕)

(全部改正〔令和7年規則74号〕)

(全部改正〔令和7年規則74号〕)

(全部改正〔令和7年規則74号〕)

(追加〔令和7年規則74号〕)

(全部改正〔令和7年規則74号〕)

(全部改正〔令和7年規則74号〕)

(追加〔令和7年規則74号〕)

(全部改正〔令和6年規則58号〕)

(全部改正〔令和7年規則74号〕)

(追加〔令和7年規則74号〕)

(全部改正〔令和7年規則74号〕)

(追加〔令和5年規則63号〕)

(全部改正〔令和7年規則74号〕)

(全部改正〔令和7年規則74号〕)

(全部改正〔令和7年規則74号〕)

(追加〔令和7年規則74号〕)

(全部改正〔令和6年規則58号〕)



第23号様式及び第24号様式 削除
(削除〔平成27年規則13号〕)
(全部改正〔平成28年規則20号〕)

(全部改正〔令和6年規則58号〕)




(全部改正〔令和6年規則58号〕)

(全部改正〔令和6年規則58号〕)
