○荒川区中小企業GX経営推進支援事業補助金交付要綱
令和5年3月22日
制定
(4荒産経第2393号)
(副区長決定)
(通則)
第1条 荒川区(以下「区」という。)の区域内(以下「区内」という。)における中小企業者が、グリーントランスフォーメーションに係る経営(以下「GX経営」という。)に取り組むために行う設備投資に要する経費に対する補助金(以下「補助金」という。)の交付については、荒川区補助金等交付規則(昭和62年荒川区規則第27号)によるほか、この要綱の定めるところによる。
(目的)
第2条 この要綱は、区内の中小企業者が、経済及び環境の好循環を目指すGX経営に取り組むために行う設備投資に要する経費の一部を区が補助することにより、区内の中小企業者における、GX経営に取り組むことによるブランドの構築を通じた競争力の強化及びコストの低減による経営基盤の強化を促進し、当該中小企業者の事業活動の持続化及び地域経済の一層の活性化を図ることを目的とする。
(1) 中小企業者 中小企業基本法(昭和38年法律第154号)第2条第1項第1号に規定するものをいう。
(2) 設備投資 別表の補助事業の欄に定める事業に係る設備の購入等を行うことをいう。
(3) 会社 会社法(平成17年法律第86号)第2条第1号に規定する会社をいう。
(4) グリーントランスフォーメーション 環境に対する負荷の高い化石燃料を中心とする社会経済活動を、電気等の再生可能エネルギー源(再生可能エネルギー電気の利用の促進に関する特別措置法(平成23年法律第108号)第2条第3項に規定する再生可能エネルギー源をいう。)を中心とする社会経済活動に転換していくための活動をいう。
(補助対象者)
第4条 この要綱による補助の対象となる者(以下「補助対象者」という。)は、中小企業者で、次の各号の全てに該当するものとする。
(1) 区内に本社(会社については登記上の本店をいい、個人事業者については主たる事業所をいう。以下同じ。)を有する者
(2) 大企業(中小企業者以外の会社をいう。)がその経営に実質的に参画していない者
(3) 会社については申告の完了した直近の事業年度分の法人都民税を、個人事業者については前年度分の個人住民税を滞納していない者
(4) 荒川区暴力団排除条例(平成24年荒川区条例第2号)第2条第3号に規定する暴力団関係者がその経営に関与していない者
(5) 風俗営業等の規制及び業務の適正化等に関する法律(昭和23年法律第122号)第2条に規定する営業を営む者でない者
(6) 第8条第1項の規定による補助金の交付の申請をする日の時点(以下「申請日時点」という。)で区内に本社を有することとなった日から起算して1年以上区内で継続して事業を営み、かつ、引き続き区内で継続して事業を営む意向のある者
(7) その他区長が補助金を交付することが適当であると認める要件を満たす者
(補助事業)
第5条 この要綱による補助の対象となる事業(以下「補助事業」という。)は、補助対象者が実施する別表の補助事業の欄に定める事業とする。
2 前項の規定にかかわらず、補助対象者が所有していない事業所に設備を導入する場合であって、当該事業所の所有者から当該設備の導入についての同意を得ていないときは、当該設備の導入に係る事業は補助事業としない。
(補助対象経費)
第6条 この要綱による補助の対象となる経費(以下「補助対象経費」という。)は、別表の補助対象経費の欄に定める経費(次に掲げる経費を除く。)とする。ただし、当該経費について、区以外の公的機関等が実施する補助金の交付を受けるときは、その金額を控除したものとする。
(1) 第8条第1項の規定による補助金の交付の申請をする日の属する会計年度の末日までに完了しない補助事業に要する経費又は支払が完了しない経費
(2) 第8条第1項の規定による補助金の交付の申請の際現にその全部若しくは一部が完了している補助事業に要した経費又は支払が完了している経費
(3) リース料
(4) その総額が別表の補助対象経費の下限額の欄に定める額を下回る経費
(5) 支払に係る見積書、契約書、仕様書、納品書、領収書等の書類に不備がある経費
(6) 補助事業以外の事業と混同して支払が行われること等により補助事業の実施に必要と認められる経費として特定することができない経費
(7) 補助事業について区が実施する他の補助金の交付を受ける場合における当該他の補助金の交付の対象となる経費
(8) その他区長がこの要綱による補助の対象とならない経費と認める経費
2 補助対象者が、ISO14001、ISO50001、エコアクション21又はエコステージ(ステージ2以上のものに限る。)のいずれかの認証を受けている場合における当該補助対象者に係る補助金の額についての前項の規定の適用については、「一般の補助率等の欄」とあるのは、「特例の補助率等の欄」と読み替えるものとする。
(補助金の交付の申請)
第8条 補助金の交付を受けようとする者(以下「申請者」という。)は、荒川区中小企業GX経営推進支援事業補助金交付申請書(別記第1号様式)に、次に掲げる書類を添えて、区長に提出しなければならない。
(1) 計画書
(2) 収支予算書
(3) 申請日時点で区内に本社を有することとなった日から起算して1年以上区内で継続して事業を営んでいる者であることを確認することができる書類
(4) 会社の場合は、その資本の額及び出資の総額を確認することができる書類
(5) 従業員の人数を確認することができる書類
(6) 会社については申告の完了した直近の事業年度分の法人都民税を、個人事業者については前年度分の個人住民税を滞納していないことを確認することができる書類
(7) 補助対象経費に係る見積書の写し(当該補助に係る補助対象経費の見込額が40万円以上のときは、2者以上の者から提出を受けた見積書の写し)
(9) その他区長が必要と認める書類
2 申請者は、前項の規定による補助金の交付の申請をする日の属する会計年度(以下「申請年度」という。)において、この要綱に基づき既に補助を受けたことがある場合は、産業経済部長が別に定める設備の区分のうち、既に補助を受けた区分と同一の区分の設備についての申請をすることができない。
3 申請者は、申請年度において、既に前条第2項の規定の適用を受けて補助を受けたことがある場合は、当該適用を受けて補助を受けることについての申請をすることができない。
(専門家の派遣等)
第9条 申請者は、前条第1項の規定による補助金の交付の申請をするときは、あらかじめ区長が派遣する専門家から、申請者が補助対象者であるか否かの確認及び当該申請に係る書類の内容についての助言を受けなければならない。
(補助金の交付の決定等)
第10条 区長は、第8条第1項の規定による補助金の交付の申請があったときは、当該申請に係る書類等の審査又は必要に応じて行う現地調査等により、当該申請に係る補助金の交付が法令及び予算で定めるところに違反しないかどうか、補助事業の目的及び内容が適正であるかどうか、金額の算定に誤りがないかどうか等を調査するものとする。
(補助条件)
第11条 区長は、前条第3項の規定により補助金の交付の決定をしたときは、区長が別に定める補助条件を付すものとする。
2 区長は、前項の規定による申請があった場合において、必要があると認めるときは、補助事業者に対し、当該申請に係る設備投資に関して区長が指定する専門家から助言及び経営に関する指導を受けさせることができる。
3 区長は、第1項の規定による申請があったときは、その内容について審査するものとする。
(事故報告等)
第13条 補助事業者は、補助事業が予定の期間内に完了しない場合又は補助事業の遂行が困難となった場合は、速やかに荒川区中小企業GX経営推進支援事業補助金事故報告書(別記第6号様式)により、区長に報告しなければならない。
2 区長は、前項の規定による報告を受けたときは、その理由を調査し、速やかに補助事業者に必要な処理について、適切な指示をするものとする。
(状況の調査等)
第14条 区長は、補助事業の円滑適正な執行を図ること等のため必要があると認めるときは、補助事業の遂行の状況に関し調査し、又は補助事業者に報告を求めることができる。
(補助事業の遂行命令等)
第15条 区長は、補助事業者が提出する報告又は地方自治法(昭和22年法律第67号)第221条第2項の規定による調査等により、補助事業者の補助事業が補助金の交付の決定の内容又はこれに付した条件に従って遂行されていないと認めるときは、補助事業者に対し、これらに従って補助事業を遂行すべきことを命じるものとする。
2 区長は、補助事業者が前項の規定による命令に違反したときは、補助事業者に対し、補助事業の一時停止を命じることができる。
(実績報告等)
第16条 補助事業者は、補助事業が完了したとき又は補助金の交付の決定に係る会計年度が終了したときは、荒川区中小企業GX経営推進支援事業補助金実績報告書(別記第7号様式)に次に掲げる書類を添えて、速やかに区長に提出しなければならない。
(1) 収支決算書
(2) 契約書、領収書等の写しその他の補助事業に係る支出を証明する書類
(3) その他区長が必要と認める書類
2 補助事業者は、前項の規定による実績報告をしたときは、区長から交付される書類を設備に貼付することその他の方法により、補助金の交付の決定を受けて設備投資をしたことを明示しなければならない。
(是正のための措置)
第18条 区長は、前条の規定による調査の結果、補助事業の成果が補助金の交付の決定の内容及びこれに付した条件に適合しないと認めるときは、補助事業者に対し、当該補助事業について、これらに適合させるための措置をとるべきことを命じることができる。
2 区長は、前項の規定による補助金の請求があったときは、速やかに補助金を交付するものとする。
(決定の取消し)
第20条 区長は、補助事業者が次の各号のいずれかに該当する場合は、補助金の交付の決定の全部又は一部を取り消すことができる。
(1) 偽りその他不正の手段により補助金の交付を受けたとき。
(2) 補助金を補助事業以外の用途に使用したとき。
(3) 補助金の交付の決定の内容又はこれに付した条件その他法令、荒川区補助金等交付規則又はこの要綱の規定に基づく命令に違反したとき。
(補助金の返還)
第21条 区長は、補助金の交付の決定の全部又は一部を取り消した場合において、当該取消しに係る部分について既に補助金が交付されているときは、期限を定めて、補助事業者にその全部又は一部の返還を命じることができる。
(取得財産の管理)
第22条 補助事業者は、補助金の交付の決定を受けて設備投資をした設備(以下「取得財産」という。)について、その管理状況を明らかにしておかなければならない。
(取得財産の処分等の制限等)
第23条 補助事業者は、あらかじめ区長の承認を受けずに、次に掲げる行為(以下「取得財産の処分等」という。)をしてはならない。ただし、取得財産に設備投資をしてから減価償却資産の耐用年数等に関する省令(昭和40年大蔵省令第15号)に規定する年数が経過している場合は、この限りでない。
ア 取得財産の設備投資に係る補助対象経費が合計で100万円以上となるもの
イ 第7条第2項の規定の適用を受けている者
(2) 取得財産を補助金の交付の目的に反して使用し、譲渡し、交換し、貸し付け、又は担保に供すること。
2 補助事業者は、取得財産の処分等をしようとするときは、荒川区中小企業GX経営推進支援事業補助金取得財産処分等承認申請書(別記第11号様式)をあらかじめ区長に提出しなければならない。
7 区長は、補助事業者に取得財産の処分等による収入があったときは、当該補助事業者に交付された補助金に相当する額を限度として、その全部又は一部を区に納付させることができる。
(関係書類の保管等)
第24条 補助事業者は、この補助金及び補助事業に係る経理について収支の事実を明らかにした証拠書類を整理し、かつ、これらの書類を補助金の交付を受けた日の属する会計年度の終了後、5年間保管しなければならない。
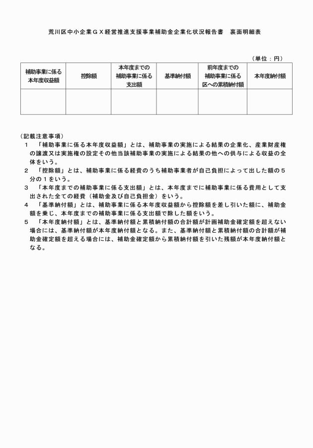
(企業化状況等の報告)
第25条 該当事業者は、補助金の交付を受けた日の属する会計年度の終了後5年間、毎会計年度終了後速やかに補助事業に係る過去1年間の企業化状況等について、荒川区中小企業GX経営推進支援事業補助金企業化状況報告書(別記第14号様式。以下「企業化状況報告書」という。)により区長に報告しなければならない。
2 該当事業者は、補助事業に基づく発明、考案等に関して特許権、実用新案権又は意匠権(以下「産業財産権」という。)を補助金の交付を受けた日の属する会計年度又は当該会計年度終了後5年以内に出願し、又は取得した場合は、企業化状況報告書にその旨を記載しなければならない。
(収益の納付)
第26条 区長は、補助事業が完了した日の属する会計年度の終了後5年間において、該当事業者に、当該補助事業に基づく産業財産権の譲渡又は実施権の設定のほか、当該補助事業の実施の結果による第23条第7項に規定する収入以外の収益が生じたときは、該当事業者と協議し、その全部又は一部を区に納付させることができる。
(その他)
第27条 この要綱の施行に関し必要な事項は、産業経済部長が別に定める。
附則
この要綱は、令和5年4月1日から施行する。
附則
1 この要綱は、令和6年4月1日から施行する。
2 改正後の荒川区中小企業GX経営推進支援事業補助金交付要綱の規定は、この要綱の施行の日以後に申請があった場合の補助金の交付について適用し、同日前に申請があった場合については、なお従前の例による。
附則
1 この要綱は、令和7年4月1日から施行する。
2 改正後の荒川区中小企業GX経営推進支援事業補助金交付要綱の規定は、この要綱の施行の日以後に申請があった場合の補助金の交付について適用し、同日前に申請があった場合については、なお従前の例による。
附則
1 この要綱は、令和8年1月19日から施行する。
2 改正後の荒川区中小企業GX経営推進支援事業補助金交付要綱の規定は、この要綱の施行の日以後に申請があった場合の補助金の交付について適用し、同日前に申請があった場合については、なお従前の例による。
別表(第3条、第5条―第7条)
補助事業 | 補助対象経費の下限額 | 補助対象経費 | 一般の補助率等 | 特例の補助率等 | ||
補助率 | 限度額 | 補助率 | 限度額 | |||
経済及び環境の好循環を目指すGX経営の実現につながる事業の用途に限定した設備の導入を行う事業 | 20万円 | 補助事業の実施に必要と認められる経費(消費税及び振込手数料等の間接的な経費を除く。) | 2分の1 | 100万円 | 3分の2 | 200万円 |















