○荒川区事業承継促進支援事業補助金交付要綱
令和4年3月23日
制定
(3荒産経第2793号)
(副区長決定)
(通則)
第1条 荒川区(以下「区」という。)の区域内(以下「区内」という。)における中小企業者が事業承継を契機とする競争力の強化及び生産性の向上のための設備投資又は事業の引継ぎ等を伴う既存事業の廃業を行う際に要する経費に対する補助金(以下「補助金」という。)の交付については、荒川区補助金等交付規則(昭和62年荒川区規則第27号)によるほか、この要綱の定めるところによる。
(目的)
第2条 この要綱は、区内における中小企業者が事業承継を契機とする競争力の強化及び生産性の向上のために行う設備投資又は事業の引継ぎ等を伴う既存事業の廃業を行う際に要する経費の一部を区が補助することにより、実践的かつ円滑な事業の承継を支援することで、区内産業の振興を図ることを目的とする。
(1) 中小企業者 中小企業基本法(昭和38年法律第154号)第2条第1項に規定する中小企業者をいう。
(2) 製造業等 中小企業基本法第2条第1項第1号に規定する業種をいう。
(3) その他の業種 中小企業基本法第2条第1項第2号から第4号までに規定する業種をいう。
(4) 設備投資 別表事業継続化型の補助の項の補助事業の欄に規定する事業に係る設備の購入又は大規模修繕(機能の回復又は効用の増加をする修繕をいう。)等を行うことをいう。
(1) 区内に本社(会社については登記上の本店をいい、個人事業者については主たる事業所をいう。以下同じ。)を有する者
(2) 大企業がその経営に実質的に参画していない者
(3) 会社については申告の完了した直近の事業年度分の法人都民税を、個人事業者については前年度分の個人住民税を滞納していない者
(4) 荒川区暴力団排除条例(平成24年荒川区条例第2号)第2条第3号に規定する暴力団関係者がその経営に関与しない者
(5) 風俗営業等の規制及び業務の適正化等に関する法律(昭和23年法律第122号)第2条に規定する営業を営む者でない者
(7) 申請日時点で第8条の規定による補助金の交付の申請をする日の属する会計年度内に荒川区次世代へのバトンタッチ支援事業の訪問相談(以下「事業承継訪問相談」という。)を受けた事業者である者
(8) 過去にこの要綱に基づく補助金の交付を受けていない者
(9) その他区長が補助金を交付することが適当であると認める要件を満たす者
(1) 第8条の規定による補助金の交付の申請をする日の属する会計年度の末日までに完了しない補助事業に要する経費又は支払を完了しない経費
(2) 第8条の規定による補助金の交付の申請の際現にその全部若しくは一部が完了している補助事業に要した経費又は支払を完了している経費
(4) 事業継続化型の補助の場合は、その全部の額が別表事業継続化型の補助の項の補助対象経費の下限額の欄に定める額を下回る経費
(5) その支払に係る見積書、契約書、仕様書、納品書、領収書等の書類に不備がある経費
(6) 補助事業以外の事業と混同して支払が行われること等により補助事業の実施に必要と認められる経費として特定することができない経費
(7) 補助事業について区が実施する他の補助金の交付を受ける場合における当該補助事業の実施に必要と認められる経費
(8) その他区長がこの要綱による補助の対象とならない経費と認める経費
(補助金の交付の申請)
第8条 補助金の交付を受けようとする者(以下「申請者」という。)は、荒川区事業承継促進支援事業補助金交付申請書(別記第1号様式)に、次に掲げる書類を添えて、区長に提出しなければならない。
(1) 事業承継計画書
(2) 申請日時点で区内に本社を有することとなった日から起算して5年以上区内で継続して事業を営んでいる者であることを確認することができる書類
(3) 会社の場合は、その資本の額及び出資の総額を確認することができる書類
(4) 従業員の人数を確認することができる書類
(5) 会社については申告の完了した直近の事業年度分の法人都民税を、個人事業者については前年度分の個人住民税を滞納していないことを確認することができる書類
(6) 見積書の写し
(7) その他区長が必要と認める書類
(補助金の交付の決定等)
第9条 区長は、前条の規定による補助金の交付の申請があったときは、当該申請に係る書類等の審査又は必要に応じて行う現地調査等により、当該申請に係る補助金の交付が法令及び予算で定めるところに違反しないかどうか、補助事業の目的及び内容が適正であるかどうか、金額の算定に誤りがないかどうか等を調査するものとする。
2 区長は、前項の規定による調査をする場合において、必要があると認めるときは、事業承継訪問相談を実施した専門家から意見を聴取することができる。
(補助条件)
第10条 区長は、前条第3項の規定により補助金の交付の決定をしたときは、区長が別に定める補助条件を付すものとする。
(事故報告等)
第12条 補助事業者は、補助事業が予定の期間内に完了しない場合又は補助事業の遂行が困難となった場合は、速やかに荒川区事業承継促進支援事業補助金事故報告書(別記第6号様式)により、区長に報告しなければならない。
2 区長は、前項の規定による報告を受けたときは、その理由を調査し、速やかに補助事業者に必要な処理について、適切な指示をするものとする。
(状況の調査等)
第13条 区長は、補助事業の円滑適正な執行を図ること等のため必要があると認めるときは、補助事業の状況に関し調査し、又は補助事業者に報告を求めることができる。
(補助事業の遂行命令等)
第14条 区長は、補助事業者が提出する報告又は地方自治法(昭和22年法律第67号)第221条第2項の規定による調査等により、補助事業者の補助事業が補助金の交付の決定の内容又はこれに付した条件に従って遂行されていないと認めるときは、補助事業者に対し、これらに従って補助事業を遂行すべきことを命じるものとする。
2 区長は、補助事業者が前項の規定による命令に違反したときは、補助事業者に対し、補助事業の一時停止を命じることができる。
(実績報告等)
第15条 補助事業者は、補助事業が完了したとき又は補助金の交付の決定に係る会計年度が終了したときは、荒川区事業承継促進支援事業補助金実績報告書(別記第7号様式)に次に掲げる書類を添えて、速やかに区長に提出しなければならない。
(1) 収支決算書
(2) 契約書、領収書等の写しその他の補助事業に係る支出を証明する書類
(3) その他区長が必要と認める書類
(是正のための措置)
第17条 区長は、前条の規定による調査の結果、補助事業の成果が補助金の交付の決定の内容及びこれに付した条件に適合しないと認めるときは、補助事業者に対し、当該補助事業について、これらに適合させるための措置をとるべきことを命じることができる。
2 区長は、前項の規定による補助金の請求があったときは、速やかに補助金を交付するものとする。
(決定の取消し)
第19条 区長は、補助事業者が次の各号のいずれかに該当する場合は、補助金の交付の決定の全部又は一部を取り消すことができる。
(1) 偽りその他不正の手段により補助金の交付を受けたとき。
(2) 補助金を補助事業以外の用途に使用したとき。
(3) 補助金の交付の決定の内容又はこれに付した条件その他法令、荒川区補助金等交付規則又はこの要綱の規定に基づく命令に違反したとき。
(補助金の返還)
第20条 区長は、補助金の交付の決定の全部又は一部を取り消した場合において、当該取消しに係る部分について既に補助金が交付されているときは、期限を定めて、補助事業者にその全部又は一部の返還を命じることができる。
(取得財産の管理)
第21条 補助事業者は、補助金の交付の決定を受けて設備投資をした設備(以下「取得財産」という。)について、その管理状況を明らかにしておかなければならない。
(取得財産の処分等の制限等)
第22条 補助事業者は、あらかじめ区長の承認を受けずに、取得財産を廃棄し、又は補助金の交付の目的に反して使用し、譲渡し、交換し、貸し付け、若しくは担保に供すること(以下「取得財産の処分等」という。)をしてはならない。ただし、取得財産に設備投資をしてから減価償却資産の耐用年数等に関する省令(昭和40年大蔵省令第15号)に規定する年数が経過している場合は、この限りでない。
2 補助事業者は、取得財産の処分等をしようとするときは、荒川区事業承継促進支援事業補助金取得財産処分等承認申請書(別記第11号様式)をあらかじめ区長に提出しなければならない。
7 区長は、補助事業者に取得財産の処分等による収入があったときは、当該補助事業者に交付された補助金に相当する額を限度として、その全部又は一部を区に納付させることができる。
(関係書類の保管等)
第23条 補助事業者は、この補助金及び補助事業に係る経理について収支の事実を明らかにした証拠書類を整理し、かつ、これらの書類を補助金の交付を受けた日の属する会計年度の終了後、5年間保管しなければならない。
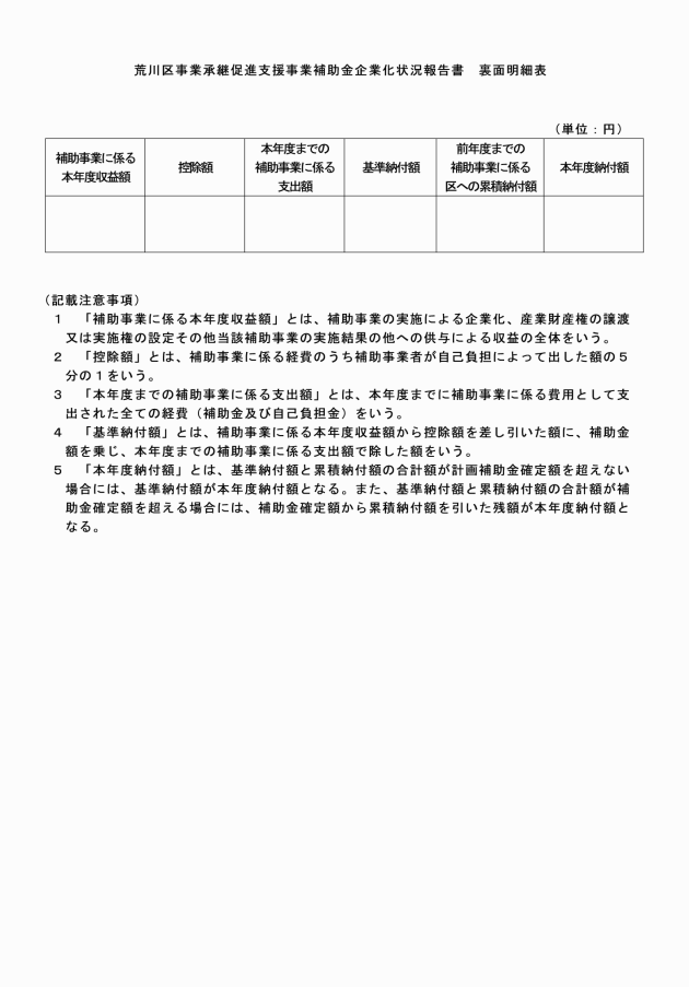
(企業化状況等の報告)
第24条 補助事業者は、補助金の交付を受けた日の属する会計年度の終了後5年間、毎会計年度終了後速やかに補助事業に係る過去1年間の企業化状況等について、荒川区事業承継促進支援事業補助金企業化状況報告書(別記第14号様式。以下「企業化状況報告書」という。)により区長に報告しなければならない。
2 補助事業者は、補助事業に基づく発明、考案等に関して特許権、実用新案権又は意匠権(以下「産業財産権」という。)を補助金の交付を受けた日の属する会計年度又は当該会計年度終了後5年以内に出願し、又は取得した場合は、企業化状況報告書にその旨を記載しなければならない。
(収益の納付)
第25条 区長は、補助事業が完了した日の属する会計年度の終了後5年間において、補助事業者に、当該補助事業に基づく産業財産権の譲渡又は実施権の設定のほか、当該補助事業の実施の結果による第22条第7項に規定する収入以外の収益が生じたときは、補助事業者と協議し、その全部又は一部を区に納付させることができる。
(その他)
第26条 この要綱の施行に関し必要な事項は、産業経済部長が別に定める。
附則
この要綱は、令和4年4月1日から施行する。
附則
この要綱は、令和8年1月19日から施行する。
別表(第3条―第7条関係)
補助 | 対象者 | 補助事業 | 補助対象経費の下限額 | 補助対象経費 | 補助率等 | ||
補助率 | 限度額 | ||||||
事業継続化型の補助 | 事業承継を3年以内に実施することを予定する中小企業者又は事業承継を実施した後3年以内の中小企業者 | 事業承継を契機とする設備投資等を行う事業 | 20万円 | 補助事業の実施に必要と認められる生産活動、販売活動、役務提供活動その他収益を得るための活動に直接的に必要な設備の更新及び競争力の強化のための設備投資に要する経費(消費税及び振込手数料等の間接的な経費を除く。) | 2分の1 | 事業承継に係る事業が製造業等に属する事業の場合 | 200万円 |
事業承継に係る事業がその他の業種に属する事業の場合 | 100万円 | ||||||
事業引継型の補助 | 中小企業者 | 事業引継ぎ等を伴う既存事業の廃業を行う事業 | ― | 補助事業の実施に必要と認められる廃業に関する登記の申請手続に伴う専門家に支払う申請資料作成費、在庫処分費、建物解体、設備機器等処分費及び事業所の原状回復費(消費税及び振込手数料等の間接的な経費を除く。) | 50万円 | ||















