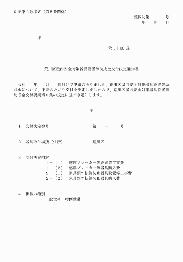
○荒川区屋内安全対策器具設置等助成金交付要綱
平成28年8月1日
制定
(28荒区防第393号)
(副区長決定)
(趣旨)
第1条 区における屋内安全対策器具の購入及び取付け(以下「設置等」という。)に係る助成金(以下「助成金」という。)の交付に関しては、荒川区補助金等交付規則(昭和62年荒川区規則第27号)によるほか、この要綱の定めるところによる。
(目的)
第2条 この要綱は、地震発生時において、区民の生命、身体及び財産を守るため、屋内で実施できる対策として屋内安全対策器具の設置等を行う費用の全部又は一部を助成することにより、区民の防災意識の高揚と区内における地震発生時の被害拡大を防ぐことを目的とする。
(定義)
第3条 この要綱において屋内安全対策器具とは、次の各号に掲げるいずれかに該当する器具のことをいう。
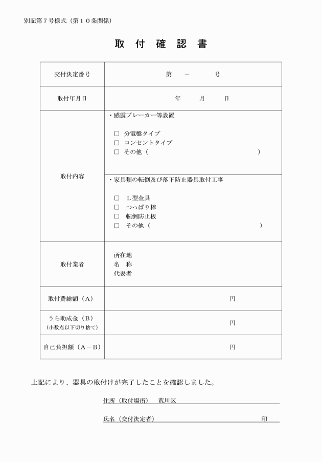
(1) 地震発生時に一定以上の揺れを感知した場合に自動的に通電を遮断し、電気に起因する火災を防ぐ器具で、次に掲げるもの(以下「感震ブレーカー等」という。)
ア 分電盤タイプ(一般社団法人日本配線システム工業会の感震機能付住宅用分電盤(JWDS0007付2)の規格で定める構造及び機能を有するもの)
イ コンセントタイプ(コンセントに内蔵されたセンサーが揺れを感知し、コンセントから電気を遮断するもの(取付工事が必要なものについては、一般社団法人日本消防設備安全センターの認証を有するものに限る。))
ウ 簡易タイプ(地震の揺れによるばねの作動や重りの落下によりブレーカーのノブを操作して電気を遮断するもの)
エ その他荒川区長が適当と認めるもの
(2) 地震発生時に家具類の転倒、落下等を防止する器具(以下「家具類の転倒・落下防止器具」という。)
(助成対象者)
第4条 この要綱による助成の対象となる者(以下「助成対象者」という。)は、区内に住所を有する者で、居住する住宅に屋内安全対策器具の設置等をする世帯の世帯主とする。
(助成対象経費)
第5条 この要綱による助成の対象となる経費(以下「助成対象経費」という。)は、次に掲げる経費とする。
(1) 感震ブレーカー等設置等工事費(感震ブレーカー等の購入及びその取付けに係る工事の費用のことをいう。以下同じ。)
(2) 感震ブレーカー等購入費(感震ブレーカー等の購入に係る費用のことをいう。以下同じ。)
(3) 家具類の転倒・落下防止器具設置等工事費(家具類の転倒・落下防止器具の購入及びその取付けに係る工事の費用のことをいう。以下同じ。)
(4) 家具類の転倒・落下防止器具購入費(家具類の転倒・落下防止器具の購入に係る費用のことをいう。以下同じ。)
2 助成金の交付は、助成対象者の属する世帯において感震ブレーカー等及び家具類の転倒・落下防止器具それぞれ1回の助成を限度とする。
3 感震ブレーカー等設置等工事費に係る助成金の交付を受けた者は、当該器具を取り外してはならない。ただし、当該器具の故障、当該器具の耐用年数、居住する住宅の除却等を勘案して、区長が特に認めるときはこの限りでない。
2 区長は、前項の規定による助成金の交付決定に際しては、必要な条件を付すことができる。
2 区長は、前項の規定による請求があったときは、提出のあった書類の内容の審査及び必要に応じて行う現地調査等により、その内容が助成金の交付の決定の内容及びこれに付した条件に適合するものであるかどうかを調査し、適合すると認めたときは、交付すべき助成金の額を確定し、助成金を速やかに交付するものとする。
4 区長は、前項の規定による請求があったときは、提出のあった書類の内容の審査及び必要に応じて行う現地調査等により、その内容が助成金の交付の決定の内容及びこれに付した条件に適合するものであるかどうかを調査し、適合すると認めたときは、交付すべき助成金の額を確定し、当該事業者に助成金を速やかに交付するものとする。
(1) 感震ブレーカー等設置等工事費 次に定める条件
ア 電気工事業の業務の適正化に関する法律(昭和45年法律第96号)第2条第3項に規定する電気工事業者又は建設業法(昭和24年法律第100号)第2条第3項に規定する建設業者であること。
イ 交付決定者からの依頼に対し、現地に出向いて住宅の感震ブレーカー等の取付位置や取付可能な感震ブレーカー等の選定について調査し、感震ブレーカー等の設置等工事費を見積ること、及び感震ブレーカー等の取付工事が可能なこと。
ウ イの調査、取付工事等により発生した問題に対し、適切な対応ができること。
(2) 家具類の転倒・落下防止器具設置等工事費 交付決定者に対する家具類の転倒・落下防止器具の取付工事について、区長との間で次に掲げる旨の協定を締結すること。
ア 家具類の転倒・落下防止器具の取付けに関する専門的な知識又は技能を有していること。
イ 交付決定者からの依頼に対し、現地に出向いて住宅の家具類の転倒・落下防止器具の取付位置や取付可能な家具類の転倒・落下防止器具の選定について調査し、家具類の転倒・落下防止器具の設置等工事費を見積ること、及び家具類の転倒・落下防止器具の取付工事が可能なこと。
ウ イの調査及び取付工事等により発生した問題に対し、適切な対応ができること。
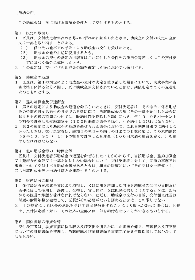
(交付決定の取消し)
第12条 区長は、交付決定者が次の各号のいずれかに該当するときは、交付決定の全部又は一部を取り消すことができる。
(1) 偽りその他不正な手段により助成金の交付を受けようとしたとき。
(2) 助成金を他の用途に使用したとき。
(3) 交付決定の内容及びこれに付した条件並びにその他法令等並びにこの要綱の規定に違反したとき。
(助成金の返還)
第13条 区長は、前条の規定により助成金の交付決定を取り消したときは、既に交付した助成金の全部又は一部を返還させることができる。
(検査)
第14条 区長は、必要があると認めるときは、助成金が交付された件について検査を行い、又は申請者若しくは関係者への調査を行うことができる。
(補則)
第15条 この要綱の施行に関し必要な事項は、区民生活部長が別に定める
附則
(施行期日)
1 この要綱は、平成28年8月1日から施行する。
(荒川区家具類の転倒及び落下防止器具取付工事費助成金交付要綱の廃止)
2 荒川区家具類の転倒及び落下防止器具取付工事費助成金交付要綱(平成23年7月21日副区長決定)は、廃止する。
附則
この要綱は、令和6年8月1日から施行する。
附則
この要綱は、令和7年4月1日から施行する。
別表(第6条関係)
世帯区分 | 1 一般世帯(特例世帯以外の世帯をいう。以下同じ。) 2 特例世帯(下記のいずれかに該当する世帯をいう。以下同じ。) (1) 世帯全員が満65歳以上の世帯 (2) 世帯全員が住民税(特別区民税及び都民税をいう。)が非課税の世帯 (3) 身体障害者手帳、愛の手帳若しくは精神障害者保健福祉手帳の交付を受けている者又は要介護4以上の認定を受けている者の属する世帯 (4) 木造住宅密集地域(荒川区防災密集地域総合整備事業制度要綱(平成21年3月31日20荒都住第1181号)第4条第1号に掲げる地区をいう。)に存する木造住宅に居住する世帯 |
交付額 | 1 感震ブレーカー等 (1) 感震ブレーカー等設置等工事費 一般世帯:助成率 1/2 上限額 6万円 特例世帯:助成率 5/6 上限額10万円 (2) 感震ブレーカー等購入費 一般世帯:助成率 1/2 上限額 5千円 特例世帯:助成率 10/10 上限額 1万円 2 家具類の転倒・落下防止器具 (1) 家具類の転倒・落下防止器具設置工事費 一般世帯:助成率 1/2 上限額 1万円 特例世帯:助成率 10/10 上限額 2万円 (2) 家具類の転倒・落下防止器具購入費 一般世帯:助成率 1/2 上限額 5千円 特例世帯:助成率 10/10 上限額 1万円 |








