○荒川区緊急一時保育実施要綱
昭和53年4月1日
制定
(目的)
第1条 この要綱は、緊急かつ一時的に保育に欠ける乳児及び幼児の保育を区長が指定した保育園等に委託することにより、この児童に適切な保護を加えるため必要な事項を定めるものとする。
(定義)
第2条 この要綱における用語の定義は、次の各号に定めるところによる。
(1) 園長 保育園を代表し、その運営について責任を有する者
(2) 保護者 児童福祉法(昭和22年法律第164号。以下「法」という。)第6条に規定する者
(実施施設等)
第3条 緊急一時保育事業は、区内に所在する法第35条第3項に規定する保育所及び同条第4項に規定する保育所並びに東京都認証保育所事業実施要綱(平成13年5月7日12福子推第1157号)に規定する東京都認証保育所で区長が緊急一時保育事業の実施を決定又は委託したもの(以下「保育園」という。)において実施する。
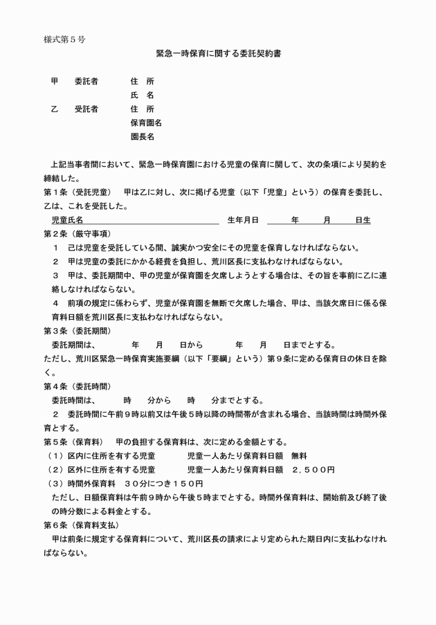
2 区長は、この要綱の目的を達成するため前項に規定する保育園(荒川区立保育所条例(昭和40年荒川区条例第10号)別表第1の保育所(同条例別表第2に掲げる保育所を除く)及び荒川区立こども園条例(平成19年荒川区条例第34号)第2条に掲げるこども園を除く。)との間で緊急一時保育事業の委託に関する契約書(様式第1号)により委託契約を締結するものとする。
(定員)
第4条 緊急一時保育の定員は、当該緊急一時保育を行う保育園の定員の空き枠の範囲とする。ただし、区長が指定する保育園はその限りでない。
(対象児童)
第5条 緊急一時保育の対象となる児童は、次の各号に該当する児童とする。
(1) 荒川区内に住所を有すること
(2) 生後3か月から小学校就学の始期に達するまでの健康な児童
(3) 保護者の入院、出産、死亡又は失踪等により緊急かつ一時的に保育に欠ける児童
2 前項の規定にかかわらず、区長が特に必要と認めた児童(生後3か月から小学校就学の始期に達するまでの健康な児童に限る。)については緊急一時保育の対象とすることができるものとする。
3 前二項に規定する児童に対する年齢計算は、認可保育園の児童に対する年齢計算方式に準ずるものとする。
(申請及び紹介等)
第6条 緊急一時保育の実施を希望する保護者は、緊急一時保育申込書(様式第2号)を区長に提出するものとする。この場合において当該保護者は、必要に応じて入園資格を証する書類を提出しなければならない。
(入園の決定)
第7条 園長は、前条の規定により区長から緊急一時保育の実施を必要と認めた児童の紹介があったときは、保護者と協議のうえ、入所の可否を決定する。この場合において、園長は正当な理由がない限り、これを拒んではならない。
(委託児童の報告)
第8条 園長は、委託児童の保育を実施したときは、緊急一時保育受託実施報告により報告し、保育を解除したときは、保育解除届(様式第6号)により速やかに区長に報告しなければならない。
(保育日及び保育時間)
第9条 保育日は、原則として次に掲げる日を除く毎日とする。
(1) 日曜日及び国民の祝日に関する法律に規定する休日
(2) 1月2日、同月3日及び12月29日から同月31日まで
2 保育時間は、原則として午前9時から午後5時までの間とし、園長が保護者と協議のうえ決定する。この場合において、やむを得ない事由があるときは、開始前及び終了後において延長することができる。
(保育委託契約期間)
第10条 保育に関する委託契約の期間は1か月以内とする。ただし、特別な事由があるときは、1か月ごとに合計3か月を限度として延長することができる。
(保育の休止)
第11条 園長は、次の各号に該当する事由が生じた場合は、区長と協議のうえその事由が消滅するまでの間、児童の保育を休止することができる。
(1) 保育園の職員及び同居家族等が、伝染性疾患にかかったとき
(2) 保育園において、児童を保育することが適切でない事由が生じたとき
2 前項の規定による保育休止期間中の委託料等については、区長と園長との協議により決定する。
(保育料等)
第12条 保育園に児童の保育を委託した保護者は、次に掲げる保育料を区長に支払うものとする。この場合において、保育料は午前9時から午後5時までの保育の利用に係る料金とし、時間外保育料は午前9時前又は午後5時後の保育の利用に係る料金とする。
(1) 区内に住所を有する児童一人あたり保育料 無料
(2) 区外に住所を有する児童一人あたり保育料 日額 2,500円
(3) 時間外保育料 30分につき150円
2 前項に規定する保育料のほか、保護者は、区長が適当と認めた範囲の実費を園長に支払うものとする。
(保育料の減免)
第13条 区長は、入園者が別表1に定める基準に該当するときは、当該区分により、保育料を減額又は免除することができる。
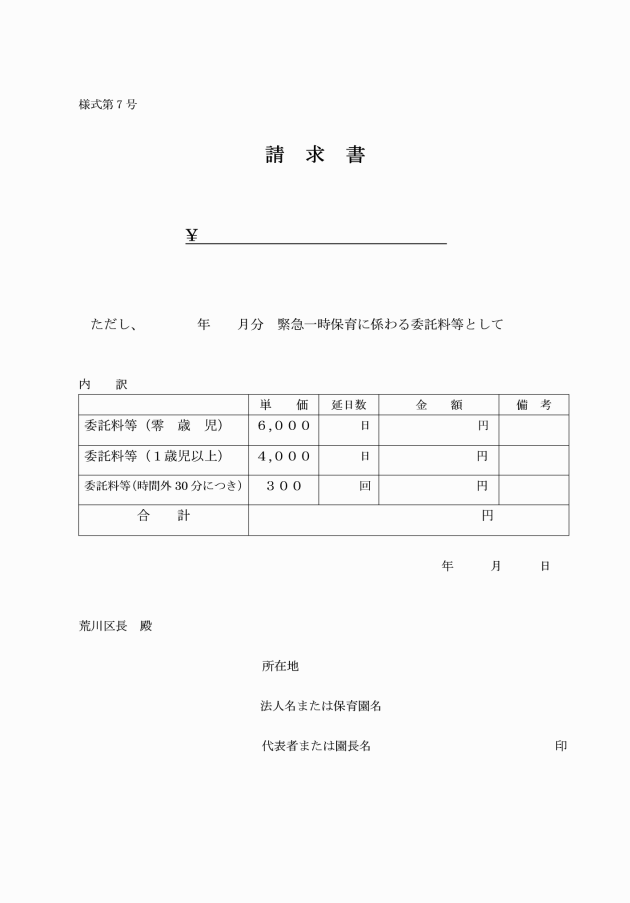
(委託料等の支払)
第16条 区長は、園長から前条の規定による委託料の請求があったときは、各月の翌月末までに当該委託料を支払うものとする。
(契約の解除)
第17条 区長は、園長が次の各号の一に該当することとなったときは、緊急一時保育委託契約を解除することができる。
(1) 園長が、契約の解除を申し入れたとき
(2) 園長が、契約の各条項に違反したとき
(3) 保育園の運営及び保育の内容に、区長が不適切と認める事由が生じたとき
2 前項第1号に規定する契約の解除をしようとするときは、3か月前までに区長に申し出て協議しなければならない。
(賠償責任保険)
第18条 園長は、賠償責任保険に加入しなければならない。
(指導等)
第19条 区長は、緊急一時保育を行う保育園に関し必要があるときは、実地に調査を行い又は資料の提出を求めることができる。
2 区長は、緊急一時保育を行う保育園の運営及び保育内容について指導、助言及び勧告をすることができる。
(委任)
第20条 本要綱に定めるもののほか必要な事項については、区長が定める。
付則
この要綱(10荒福児発第203号)は、平成10年6月11日から運用する。
附則
この要綱は、令和5年10月1日から施行する。
附則
この要綱は、令和7年9月1日から施行する。
別表1 保育料減免基準
階層区分 | 認定基準 | 減免区分 |
第一区分 | 生活保護世帯 | 全額 |
第二区分 | 住民税非課税世帯 | 保育料の1/2 |
第三区分 | 住民税均等割世帯 | 保育料の1/4 |
別表2 委託料
区分 | 金額 | 備考 |
0歳児 | 6,000円 | 児童一人あたり日額 |
1歳児以上 | 4,000円 | 児童一人あたり日額 |
時間外 | 300円 | 30分につき |
年齢については、学齢とする。









