○荒川区在宅障害者等日常生活用具給付等要綱
昭和52年7月25日
制定
(目的)
第1条 この要綱は、障害者の日常生活及び社会生活を総合的に支援するための法律(平成17年法律123号)第77条第1項第6号に規定する事業として、在宅の心身障害者(児)、難病患者等及び医療的ケア児等(以下「在宅障害者等」という。)に対し、日常生活用具(以下「用具」という。)の給付又は貸与(以下「給付等」という。)を行うことにより、日常生活の便宜を図り、もって障害者等の福祉の増進と自立の支援に寄与することを目的とする。
(1) 難病患者等 次の全ての要件を満たす者のうち、区長が給付等の必要性を真に認めた者
ア 障害者の日常生活及び社会生活を総合的に支援するための法律施行令(平成18年政令第10号)別表に定める疾病に罹患している者であること。
イ 在宅での療養が可能な程度に病状が安定していると医師によって判断される者であること。
ウ 介護保険法(平成9年法律第123号)、老人福祉法(昭和38年法律第133号)、身体障害者福祉法(昭和24年法律第283号)等の施策の対象とはならない者であること。
(2) 医療的ケア児等 次のいずれかに該当する者のうち、区長が給付等の必要性を真に認めた者(心身障害者(児)及び難病患者等を除く。)とする。
ア 18歳に達するまでの間に、身体障害者福祉法第15条に規定する身体障害者手帳1級又は2級程度の身体障害(自ら歩行することができない程度の肢体不自由に限る。)及び東京都愛の手帳交付要綱(昭和42年民児精発第58号)に規定する愛の手帳1度又は2度程度の知的障害のいずれも有するに至った者
イ 日常生活を営むために児童福祉法に基づく指定通所支援及び基準該当通所支援に要する費用の額の算定に関する基準(平成24年3月14日厚生労働省告示第122号)別表第1の1イの表の項目の欄に規定する医療行為のいずれかを必要とする状態にある18歳未満の者
(給付申請等)
第4条 用具の給付等を受けようとする対象者は、障害者(児)日常生活用具給付申請書(別記第1号様式。以下「申請書」という。)により、区長に申請するものとする。この場合において、難病患者等及び医療的ケア児等については、診断書を添付しなければならない。
2 居宅生活動作補助用具(小規模住宅改修)の給付を受けようとする対象者は、前項の申請書に、次の書類を添付して、区長に申請するものとする。
(1) 工事計画書
(2) 見積書
(3) 自己所有家屋以外に居住する者については、家屋所有者又は管理者の承諾書及び家屋に係る賃貸契約書の写し
(用具の給付等及び支払等)
第5条 用具の給付等は、現物で行うものとする。
2 用具の給付に当たっては、当該給付を受ける者又はその扶養義務者は、その負担能力に応じて用具の給付に要する費用の一部を直接業者に支払わなければならない。
4 区長は、用具を納入した業者からの請求により、別表第1に定める用具の種目及び性能に応じた基準額(給付等に要する費用が基準額に満たない場合は、当該給付等に要する費用)から給付を受けた者又はその扶養義務者が支払うべき額を減じた額を支払うものとする。
5 用具の貸与は無償とし、貸与の期間は、貸与を受けた者(以下「貸与者」という。)が障害者支援施設等への入所その他の事情により当該用具を必要としなくなるまでの期間とする。
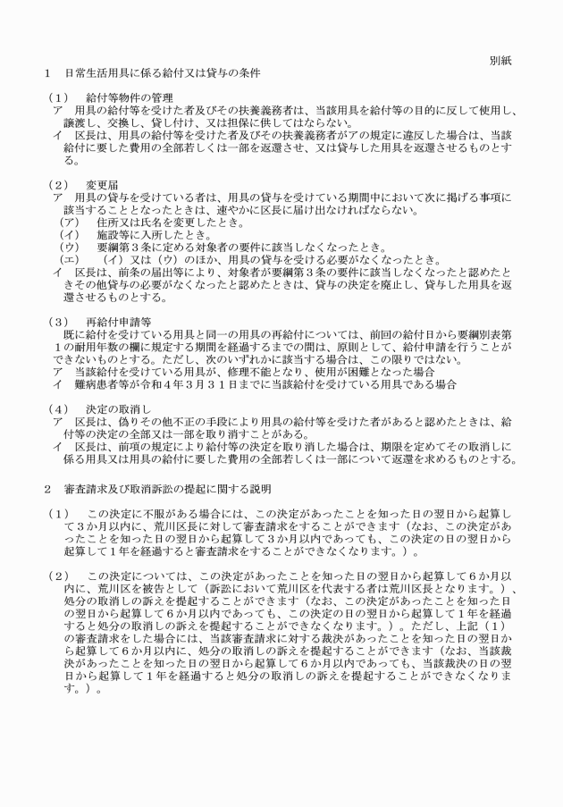
(給付等物件の管理)
第6条 区長は、未だ貸与を実施していない用具及び貸与者から返還を受けた用具を、善良な管理者の注意を持って適正に管理しなければならない。
2 用具の給付等を受けた者及びその扶養義務者は、当該用具を給付等の目的に反して使用し、譲渡し、交換し、貸し付け、又は担保に供してはならない。
3 区長は、用具の給付等を受けた者及びその扶養義務者が前項の規定に違反した場合は、当該給付に要した費用の全部若しくは一部を返還させ、又は貸与した用具を直ちに返還させるものとする。
(変更届等)
第7条 貸与者は、用具の貸与を受けている期間中において次に掲げる事項に該当することとなったときは、速やかに区長に届け出なければならない。
(1) 住所又は氏名を変更したとき。
(2) 施設等に入所したとき。
(3) 第3条に定める対象者の要件に該当しなくなったとき。
(4) 前2号のほか、用具の貸与を受ける必要がなくなったとき。
(再給付申請等)
第8条 既に給付を受けている用具と同一の用具の再給付については、前回の給付日から別表第1の耐用年数の欄に規定する期間を経過するまでの間は、原則として、給付申請を行うことができないものとする。ただし、当該給付を受けている用具が、修理不能となり、使用が困難となった場合は、この限りでない。
2 区長は、前項の期間経過後に、在宅障害者等から既に給付を受けている用具と同一の用具の再給付の申請を受けた場合においては、当該用具が修理不能の場合、再交付の方が部品の交換よりも真に合理的かつ効果的であると認められる場合又は操作機能の改善等を伴う新たな機器の方が給付を受けた者に対する用具の使用効果が向上する場合に限り、再交付できるものとする。
(決定の取消し)
第9条 区長は、偽りその他不正の手段により用具の給付等を受けた者があると認めたときは、給付等の決定の全部又は一部を取り消すことがある。
2 区長は、前項の規定により給付等の決定を取り消した場合は、期限を定めて、その取消しに係る用具又は用具の給付に要した費用の全部若しくは一部について返還を求めるものとする。
(その他)
第10条 この要綱に定めるもののほか、この事業の実施に当たり必要な事項は、福祉部長が別に定める。
附則
この要綱は、昭和52年7月25日から施行し、昭和52年4月1日から適用する。
附則
この要綱は、昭和53年7月20日から施行し、昭和53年4月1日から適用する。
附則
この要綱は、昭和54年8月9日から施行し、昭和54年4月1日から適用する。
附則
この要綱は、昭和55年9月11日から施行し、昭和55年4月1日から適用する。
附則
この要綱は、昭和56年10月29日から施行し、昭和56年4月1日から適用する。
附則
この要綱は、昭和57年11月9日から施行し、昭和57年4月1日から適用する。
附則
この要綱は、昭和58年6月28日から施行し、昭和58年4月1日から適用する。
附則
この要綱は、昭和59年6月30日から施行し、昭和59年4月1日から適用する。
附則
この要綱は、昭和60年8月20日から施行し、昭和60年4月1日から適用する。
附則
この要綱は、昭和62年8月1日から施行し、昭和62年7月1日から適用する。
附則
この要綱は、昭和63年10月25日から施行し、昭和63年10月1日から適用する。
附則
この要綱は、平成2年11月1日から施行し、平成2年4月1日から適用する。
附則
この要綱は、平成4年7月1日から施行し、平成4年8月1日から適用する。
附則
この要綱は、平成7年7月1日から施行し、平成7年4月1日から適用する。
附則
この要綱は、平成9年2月3日から施行し、平成8年4月1日から適用する。
附則
この要綱は、平成10年12月1日から施行し、平成10年4月1日から適用する。
附則
この要綱は、平成11年6月1日から施行し、平成11年4月1日から適用する。
附則
この要綱は、平成12年9月1日から施行し、平成12年4月1日から適用する。
附則
この要綱は、平成15年7月15日から施行し、平成15年4月1日から適用する。
附則
この要綱は、平成16年8月26日から施行し、平成16年4月1日から適用する。
附則
この要綱は、平成17年10月1日から施行し、平成17年4月1日から適用する。
附則
この要綱は、平成25年4月1日から施行する。
附則
この要綱は、平成26年4月1日から施行する。
附則
この要綱は、平成27年4月1日から施行する。
附則
この要綱は、平成28年4月1日から施行する。
附則
この要綱は、平成28年9月1日から施行する。
附則
この要綱は、平成29年12月1日から施行する。
附則
この要綱は、令和元年6月1日から施行する。
附則
この要綱は、令和3年4月1日から施行する。
附則
1 この要綱は、令和4年4月1日から施行する。
2 改正後の第8条第1項の規定は、この要綱の施行の日以後に用具の給付を受けた者について適用し、同日前に用具の給付を受けた者については、なお従前の例による。
附則
1 この要綱は、令和7年12月1日から施行する。
2 改正後の別表第1の規定は、この要綱の施行の日以後に用具の給付を受けた者について適用し、同日前に用具の給付を受けた者については、なお従前の例による。
別表第1(第3条・第5条・第8条関係)
用具の種目及び当該用具の給付等の対象者
種別 | 種目 | 対象者の要件 | 性能及び内容 | 基準額 | 耐用年数 |
介護・訓練支援用具 | 浴槽 (湯沸器含む) | 原則として学齢児以上の身体障害者手帳の交付を受けた者(児)であって、下肢又は体幹機能障害の程度が1級又は2級のもの | 浴槽は実用水量150リットル以上のもの。湯沸器は水温25℃上昇させたとき毎分10リットル以上給湯でき、安全性について配慮され、浴槽の性能に応じたもの | 浴槽湯沸器 同時給付 141,200 浴槽 58,300 湯沸器 104,900 | 8年 |
入浴担架 | 原則として3歳以上の身体障害者手帳の交付を受けた者(児)であって、下肢又は体幹機能障害の程度が1級又は2級のもの(入浴に当たって、家族等他人の介助を要するものに限る。) | 障害者(児)を担架に乗せたままリフト装置により入浴させるもの | 和式 133,900 洋式 82,400 | 5年 ただし、障害児は3年 | |
特殊マット | ① 原則として3歳以上の知的障害者(児)であって、障害の程度が最重度又は重度のもの ② 原則として3歳以上18歳未満の身体障害者手帳の交付を受けた児童であって、下肢又は体幹機能障害の程度が1級又は2級のもの ③ 18歳以上の身体障害者手帳の交付を受けた者であって、下肢又は体幹機能障害の程度が1級のもの(常時介護を要する者に限る。) ④ 難病患者等であって、寝たきりの状態にあるもの | じょくそう防止又は失禁による汚染若しくは損耗を防止するためマット(寝具)にビニール等を加工したもの | 94,276 | 5年 | |
特殊寝台 | ① 原則として学齢児以上の身体障害者手帳の交付を受けた者(児)であって、下肢又は体幹機能障害の程度が1級又は2級のもの ② 難病患者等であって、寝たきりの状態にあるもの | 腕、脚等の訓練のできる器具を附帯し、原則として使用者の頭部及び脚部の傾斜角度を個別に調整できる機能を有するもの | 162,800 | 8年 | |
体位変換器 | ① 原則として学齢児以上の身体障害者手帳の交付を受けた者(児)であって、下肢又は体幹機能障害の程度が1級又は2級のもの(下着交換等に当たって、家族等他人の介護を必要とする者に限る。) ② 難病患者等であって、寝たきりの状態にあるもの | 介護者が、障害者(児)、難病患者等の体位を変換させるのに容易に使用し得るもの | 15,000 | 5年 | |
特殊尿器 | ① 原則として学齢児以上の身体障害者手帳の交付を受けた者(児)であって、下肢又は体幹機能障害の程度が1級のもの(常時介護を要する者に限る。) ② 難病患者等であって、自力で排尿できないもの | 尿が自動的に吸引されるもので障害者(児)、難病患者等又は介護者が容易に使用し得るもの | 154,500 | 5年 | |
介護者用バギー | 原則として学齢児以上の知的障害者(児)であって、移動等において介助を必要とするもの | 原則として介助者が押して駆動するもの | 60,750 | 6年 | |
移動用リフト | ① 原則として3歳以上の身体障害者手帳の交付を受けた者(児)であって、下肢又は体幹機能障害の程度が1級又は2級のもの ② 難病患者等であって、下肢又は体幹機能に障害のあるもの | 介護者が、障害者(児)、難病患者等を移動させるに当たって、容易に使用し得るもの(天井走行型その他住宅改造を伴うものを除く。) | 257,500 | 4年 | |
訓練いす | 原則として3歳以上18歳未満の身体障害者手帳の交付を受けた児童であって、下肢又は体幹機能障害の程度が1級又は2級のもの | 原則として附属のテーブルを付けるものとする。 | 33,100 | 5年 | |
訓練用ベッド | 難病患者等であって、下肢又は体幹機能に障害のあるもの | 腕又は脚の訓練ができる器具を備えたもの | 159,200 | 8年 | |
自立生活支援用具 | 入浴補助用具 | ① 原則として3歳以上の身体障害者手帳の交付を受けた者(児)であって、下肢又は体幹機能障害者(児)で、入浴に介助を必要とするもの ② 難病患者等であって、入浴に介助を要する者 | 入浴時の移動、座位の保持、浴槽への入水等を補助でき、障害者(児)、難病患者等又は介護者が容易に使用し得るもの。ただし、設置に当たり住宅改修を伴うものを除く。 | 90,000 | 8年 |
便器 | ① 原則として学齢児以上の身体障害者手帳の交付を受けた者(児)であって、下肢又は体幹機能障害の程度が1級又は2級のもの ② 難病患者等であって、常時介護を要するもの | 手すりのついた腰かけ式のもので、障害者(児)、難病患者等が容易に使用し得るもの(取り替えに当たり住宅改修を伴うものを除く。) | 16,500 | 8年 | |
特殊便器 | ① 原則として学齢児以上の知的障害者(児)であって、障害の程度が最重度又は重度の自ら排便の処理が困難なもの ② 原則として学齢児以上の身体障害者手帳の交付を受けた者(児)であって、上肢障害の程度が1級又は2級のもの ③ 難病患者等であって、上肢機能に障害のあるもの | 足踏ペダルで温水温風を出し得るもの及び知的障害者(児)を介護している者が容易に使用し得るもので温水温風を出し得るもの(取り替えに当たり住宅改修を伴うものを除く。) | 151,200 | 8年 | |
頭部保護帽 | ① 知的障害者(児)であって、てんかんの発作等により頻繁に転倒するもの ② 身体障害者手帳の交付を受けた者(児)であって、平行機能又は下肢若しくは体幹の機能障害等による転倒の危険性が高いもの | 転倒の衝撃から頭部を保護できるもの | 既製品 12,160 注文製作品 36,750 | 3年 | |
歩行支援用具 | ① 原則として3歳以上の身体障害者手帳の交付を受けた者(児)であって、平衡機能又は下肢若しくは体幹機能障害を有するもので、家庭内の移動等において介助を必要とするもの ② 難病患者等であって、下肢が不自由なもの | 転倒予防、立ち上がり動作補助、移乗動作の補助、段差解消等の性能を有する手すり、スロープ等であって、必要な強度と安定性を有するもの(設置に当たり住宅改修を伴うものを除く。) | 60,000 | 8年 | |
歩行補助つえ | 下肢又は体幹機能障害者 | 木材又は軽金属を主体とする十分な強度を有するもの(一本つえに限る。) | 4,410 | 1年 | |
三輪自転車 | 脳原性運動機能障害により、身体障害者手帳の交付を受けた者であって、その障害の程度が3級以上のもの(障害が重く使用困難と認められるものは除く。) | 身体に障害があるものが利用できるように製造された身体障害者用三輪自転車 | 162,740 | ― | |
自動消火装置 | 火災発生の感知及び避難が著しく困難な次のいずれかに該当する者のみの世帯及びこれに準ずる世帯に属する者 ① 身体障害者手帳の交付を受けた者(児)で、その障害の程度が1級又は2級のもの ② 知的障害者(児)で、障害の程度が最重度又は重度のもの ③ 難病患者等 | 室内温度の異常上昇又は炎の接触で自動的に消火液を噴射し初期火災を消火し得るもの | 28,700 | 8年 | |
火災警報器 | 火災発生の感知及び避難が著しく困難な次のいずれかに該当する者のみの世帯及びこれに準ずる世帯に属する者 ① 身体障害者手帳の交付を受けた者(児)であって、その障害の程度が1級又は2級のもの ② 知的障害者(児)であって、障害の程度が最重度又は重度のもの | 室内の火災を煙又は熱により感知し、音又は光を発し、屋外にも警報ブザーで知らせ得るもの | 15,500 (2個まで給付可能) | 8年 | |
ガス安全システム | ① 18歳以上の身体障害者手帳の交付を受けた者であって、喉頭摘出等により臭覚機能を喪失したもの(喉頭摘出等により臭覚機能を喪失した者のみの世帯及びこれに準ずる世帯に属するもの限る。) ② 18歳以上の身体障害者手帳の交付を受けた者であって、下肢又は体幹機能障害の程度が1級のもの(障害者のみの世帯及びこれに準ずる世帯に属するもの限る。) | 警報器からの遮断信号、ガスの異常使用及び地震時等にガスを自動的に遮断できるもの | 42,200 | 8年 | |
電磁調理器 | ① 18歳以上の身体障害者手帳の交付を受けた者であって、視覚障害の程度が1級又は2級のもの ② 18歳以上の身体障害者手帳の交付を受けた者であって、上肢障害の程度が1級又は2級のもの ③ 18歳以上の身体障害者手帳の交付を受けた者であって、下肢又は体幹機能障害の程度が1級のもの (①、②及び③のいずれも、障害者のみの世帯及びこれに準ずる世帯にに属するもの限る。) ④ 18歳以上の知的障害者で、障害の程度が最重度又は重度のもの | 障害者が容易に使用し得るもの | 41,000 | 6年 | |
携帯用信号装置 | 原則として学齢児以上の身体障害者手帳の交付を受けた者(児)であって、聴覚又は音声、言語機能障害の程度が3級以上のもの | 送信機による合図が、視覚、触覚等により知覚できるもの | 20,200 | 6年 | |
屋内信号装置 | 18歳以上の身体障害者手帳の交付を受けた者であって、聴覚障害の程度が2級のもの(聴覚障害者のみの世帯及びこれに準ずる世帯で日常生活上必要と認められる世帯に属するものに限る。) | 音、音声等を視覚、触覚等により知覚できるもの | 87,400 | 10年 | |
在宅療養等支援用具 | 体重計 | 18歳以上の身体障害者手帳の交付を受けた者であって、視覚障害の程度が1級又は2級のもの(視覚障害者のみの世帯及びこれに準ずる世帯に属するものに限る。) | 視覚障害者が容易に使用し得るもの。 | 18,000 | 5年 |
音声式体温計 | 原則として学齢児以上の身体障害者手帳の交付を受けた者(児)であって、視覚障害の程度が1級又は2級のもの(視覚障害者のみの世帯及びこれに準ずる世帯に属するものに限る。) | 視覚障害者(児)が容易に使用し得るもの | 9,000 | 5年 | |
空気清浄器 | 18歳以上の身体障害者手帳の交付を受けた者であって、呼吸器機能障害の程度が3級以上のもの | 障害者が容易に使用し得るもの | 33,800 | 6年 | |
透析液加温器 | 原則として3歳以上の身体障害者手帳の交付を受けた者(児)であって、人工透析を必要とするもの(自己連続携行式腹膜灌流法による透析療法を行う者に限る。) | 自己連続式腹膜灌流療法による人工透析に使用する加温器で、一定温度に保つもの | 72,100 | 5年 | |
ルームクーラー | 18歳以上の身体障害者手帳の交付を受けた者であって、頸髄損傷等により体温調節機能を喪失したもの(医師により、体温調節機能を喪失したものと認められた者に限る。) | 障害者が容易に使用し得るもの | 172,100 | 6年 | |
動脈血中酸素飽和測定器(パルスオキシメーター) | 人工呼吸器を使用し、次のいずれかに該当するもの ① 呼吸器機能障害の程度が3級以上であるもの又は同程度の身体障害者(児)で必要と認められるもの ② 難病患者等又は医療的ケア児等であって、呼吸器機能に障害のあるもの | 呼吸状態を継続的にモニタリングすることが可能な機能を有し、障害者(児)、難病患者等、医療的ケア児等又は介護者が容易に使用し得るもの | 157,500 | 5年 | |
電気式たん吸引器 | ① 原則として学齢児以上の身体障害者手帳の交付を受けた者(児)であって、呼吸器機能障害の程度が3級以上であるもの又は同程度の身体障害者(児)で必要と認められるもの ② 難病患者等又は医療的ケア児等であって、呼吸器機能に障害のあるもの | 障害者(児)、難病患者等、医療的ケア児等又は介護者が容易に使用し得るもの | 56,400 | 5年 | |
ネブライザー(吸入器) | ① 原則として学齢児以上の身体障害者手帳の交付を受けた者(児)であって、呼吸器機能障害の程度が3級以上であるもの又は同程度の身体障害者(児)で必要と認められるもの ② 難病患者等又は医療的ケア児等であって、呼吸器機能に障害のあるもの | 障害者(児)、難病患者等、医療的ケア児等又は介護者が容易に使用し得るもの | 36,000 | 5年 | |
酸素吸入装置 | 原則として18歳以上の身体障害者手帳の交付を受けた者であって、呼吸器機能障害の程度が原則として3級以上のもの(医療保険その他の制度による在宅酸素療法に該当しない者であって、医師により酸素吸入装置の使用を認められたものに限る。) | 酸素ボンベ、スタンド及び吸入マスクを一体とするもの | 46,400 | 10年 | |
酸素ボンベ運搬車 | 原則として18歳以上の身体障害者手帳の交付を受けた者であって、呼吸器機能障害の程度が原則として3級以上のもの(医療保険その他の制度による在宅酸素療法を受けている者及び本制度による酸素吸入装置の給付を受けた者に限る。) | 障害者が容易に使用し得るもの | 17,000 | 10年 | |
正弦波インバーター発電機 | 人工呼吸器を使用し、災害時個別支援計画を策定している者(児)であって、次のいずれかに該当するもの ① 呼吸器機能障害の程度が3級以上であるもの又は同程度の身体障害者(児)で必要と認められるもの ② 難病患者等又は医療的ケア児等で呼吸器機能に障害のあるもの (ただし、東京都在宅人工呼吸器使用難病患者非常用電源設備整備事業の対象者は除く。) | 障害者(児)、難病患者等、医療的ケア児等又は介護者が容易に使用し得るもので、ガソリン又はガスボンベ等で作動する正弦波インバーター発電機で、定格出力が850W以上のもの | 212,000 | 6年 | |
ポータブル電源(蓄電池) | 人工呼吸器を使用し、災害時個別支援計画を策定している者(児)であって、次のいずれかに該当するもの ① 呼吸器機能障害の程度が3級以上であるもの又は同程度の身体障害者(児)で必要と認められるもの ② 難病患者等又は医療的ケア児等で呼吸器機能に障害のあるもの (ただし、東京都在宅人工呼吸器使用難病患者非常用電源設備整備事業の対象者は除く。) | 障害者(児)、難病患者等、医療的ケア児等又は介護者が容易に使用し得るもので、運搬可能な蓄電機能を有する正弦波交流出力の電源装置で、定格出力が300W以上のもの | 104,000 | 6年 | |
DC/ACインバーター(カーインバーター) | 人工呼吸器を使用し、災害時個別支援計画を策定している者(児)であって、次のいずれかに該当するもの ① 呼吸器機能障害の程度が3級以上であるもの又は同程度の身体障害者(児)で必要と認められるもの ② 難病患者等又は医療的ケア児等で呼吸器機能に障害のあるもの | 障害者(児)、難病患者等、医療的ケア児等又は介護者容易に使用.し得るもので、自動車用バッテリー等の直流電源(DC)を正弦波交流電源(AC)に変換する装置で、定格出力が300W以上のもの | 40,000 | 6年 | |
情報・意思疎通支援用具 | 人工喉頭 | 喉頭摘出者 | [笛式] 呼気によりゴム等の膜を振動させ、ビニール等の管を通じて音源を口腔内に導き構音化するもの | 5,250 | 4年 |
[電動式] 顎下部等にあてた電動板を駆動させ、経皮的に音源を口腔内に導き構音化するもの | 73,605 | 5年 | |||
人工鼻 | 喉頭摘出者であって、常時埋込型の人工喉頭を使用するもの | 常時埋込型の人工喉頭を使用して発声するために必要な消耗品一式 | 1月当たり23,760 | ― | |
携帯用会話補助装置 | 原則として学齢児以上の身体障害者手帳の交付を受けた者(児)で、音声機能若しくは言語機能障害者(児)又は肢体不自由者(児)で音声言語の著しい障害を有するもの | 携帯式でことばを音声又は文章に変換する機能を有し、障害者(児)が容易に使用し得るもの | 285,000 | 5年 | |
視覚障害者用拡大読書器 | 原則として学齢児以上の身体障害者手帳の交付を受けた視覚障害者(児)であって、本装置により文字等を読むことが可能になるもの | 画像入力装置を読みたいもの(印刷物等)の上に置くことで簡単に拡大された画像(文字等)をモニターに写し出せるもの | 198,000 | 8年 | |
ポータブルレコーダー | 原則として学齢児以上の身体障害者手帳の交付を受けた者(児)であって、視覚障害に係る障害の程度が1級又は2級のもの(既にテープレコーダーの給付を受け、給付日より2年に満たない者は、原則として対象外とする。) | 音声等により操作ボタンが知覚又は認識でき、かつ、DAISY方式による録音及び当該方式により記録された図書の再生が可能な製品であって、視覚障害者(児)が容易に使用し得るもの | 85,000 | 6年 | |
時計 | 原則として学齢児以上の身体障害者手帳の交付を受けた者(児)であって、視覚障害の程度が1級又は2級のもの | 視覚障害者が容易に使用し得るもの | 13,300 | 10年 | |
音響案内装置 | 原則として学齢児以上の身体障害者手帳の交付を受けた者(児)であって、視覚障害の程度が1級又は2級のもの(2級の者は、送信機のみに限る。) | 視覚障害者(児)が容易に使用し得るもの。送信機は、「歩行時間延長信号機用小型送信機」のこと。 | 1級 51,000 2級 7,000 | 10年 | |
点字図書 | 原則として学齢児以上の視覚障害者(児)であって、主に情報の入手を点字によっているもの | 月刊、週刊等で発行される雑誌を除く点字図書とする。 | 一般図書の購入相当額を除く。 | ― | |
点字器 | 視覚障害者 | [標準型] 32マス18行、両面書プラスチック製 | A 10,920 B 6,940 | 7年 | |
[携帯用] 32マス4行、片面書プラスチック製 | A 7,560 B 1,732 | 5年 | |||
点字タイプライター | 身体障害者手帳の交付を受けた者(児)であって、視覚障害の程度が1級又は2級のもの(本人が就労し、若しくは就学し、又は就労が見込まれている者に限る。) | 視覚障害者(児)が容易に操作できるもの | 63,100 | 5年 | |
点字ディスプレイ | 原則として学齢児以上の身体障害者手帳の交付を受けた者(児)であって、視覚障害の程度が1級又は2級のもの | 文字等のコンピューターの画面情報を点字等により示すことができるもの | 383,500 | 6年 | |
活字文書読上げ装置 | 原則として学齢児以上の身体障害者手帳の交付を受けた者(児)であって、視覚障害の程度が1級又は2級のもの | 文字情報と同一紙面上に記載された当該文字情報を暗号化した情報を読み取り、音声信号に変換して出力する機能を有するもので、視覚障害者(児)が容易に使用し得るもの | 通常の文字文書を読み取るもの 198,000 SPコード等、文字情報を暗号化した情報を読み取るもの 99,800 | 6年 | |
聴覚障害者用通信装置 | 原則として学齢児以上の身体障害者手帳の交付を受けた者(児)であって、聴覚又は音声、言語機能に著しい障害を有し、コミュニケーション、緊急連絡等の手段として必要と認められるもの | 一般の電話に接続することができ、音声の代わりに、文字等により通信が可能な機器であり障害者が容易に使用し得るもの | 71,000 | 5年 | |
フラッシュベル | 原則として学齢児以上の身体障害者手帳の交付を受けた者(児)であって、聴覚又は音声、言語機能障害の程度が3級以上のもの | 障害者(児)が容易に使用し得るもの | 12,400 | 10年 | |
情報受信装置 | 聴覚障害者(児)で、本装置によりテレビの視聴が可能になるもの | 字幕及び手話通訳付きの聴覚障害者(児)用番組並びにテレビ番組に字幕及び手話通訳の映像を合成したものを画面に出力する機能を有し、かつ、災害時の聴覚障害者(児)向け緊急信号を受信するもので、聴覚障害者(児)が容易に使用し得るもの | 88,900 | 6年 | |
会議用拡聴器 | 原則として学齢児以上の身体障害者手帳の交付を受けた者(児)であって、聴覚障害の程度が4級以上のもの | 障害者(児)が容易に使用し得るもの | 38,200 | 6年 | |
情報通信支援用具 | ① 原則として学齢児以上の身体障害者手帳の交付を受けた者(児)であって、上肢機能障害の程度が1級又は2級のもので、特殊な入力支援用具を必要とするもの ② 原則として学齢児以上の身体障害者手帳の交付を受けた者(児)であって、視覚障害の程度が1級又は2級のもの | 障害者(児)が容易に使用できるもの | 100,000 | 6年 | |
音声ICタグレコーダー | 原則として学齢児以上の身体障害者手帳の交付を受けた者(児)であって、視覚障害の程度が1級又は2級のもの(視覚障害の者のみの世帯及びこれに準ずる世帯に属する者に限る。) | 専用の読み取り装置で読み取ることによりICタグに録音された情報を音声で知らせるもので、視覚障害者(児)が容易に使用し得るもの | 20,390 | 6年 | |
福祉電話 | 18歳以上の身体障害者手帳の交付を受けた難聴者又は外出困難な者(原則として2級以上)であって、コミュニケーション、緊急連絡等の手段として必要性があると認められるもの(障害者のみの世帯及びこれに準ずる世帯で、前年分の所得税が非課税の世帯に限る。) | 障害者が容易に使用し得るもの | (貸与) | ― | |
排泄管理支援用具 | ストーマ用装具 | ① 直腸又はぼうこうの機能に障害を有する者であって、ストーマを造設しているもの ② 身体障害者手帳の交付を受けた者(児)であって、二分脊椎等の神経系の障害により、排尿又は排便の際に紙おむつ等の用具類を必要とするもの | ① 低刺激性の粘着剤を使用した密封型又は下部開放型の収納袋及び造設口の衛生処理に要する装具 ② 紙おむつ及び衛生処理に要する装具 | 消化器系 1月当たり8,858 尿路系 1月当たり11,639 紙おむつ 1月当たり13,000 | ― |
収尿器 | 高度の排尿機能障害者 | [男子用] 採尿器と蓄尿袋で構成し、尿の逆流防止装置をつけるものとする。 ラテックス製又はゴム製 A普通型 B簡易型 | A 8,085 B 5,985 | 1年 | |
[女子用] A普通型 耐久性ゴム製採尿袋を有するもの B簡易型 ポリエチレン製の採尿袋導尿ゴム管付き | A 8,925 B 6,195 | 1年 | |||
小規模住宅改修 | 居宅生活動作補助用具 | ① 学齢児以上65歳未満で、下肢又は体幹に係る障害の程度が3級以上の者及び補装具として車いすの交付を受けた内部障害者(特殊便器への取替えにあっては、上肢障害2級以上の者) ② 難病患者等で下肢又は体幹機能に障害のあるもの | 障害者(児)、難病患者等の移動を円滑にする用具で設置に小規模な住宅改修を伴うもの | 200,000 | ― |




