○荒川区住民基本台帳事務取扱規則
昭和42年11月10日
規則第31号
(住民基本台帳等の事務の所管)
第1条 住民基本台帳に関する事務は、区民生活部区民課及び同部戸籍住民課において取り扱う。
2 戸籍の附票に関する事務は、区民生活部戸籍住民課において取り扱う。
(一部改正〔平成29年規則22号〕)
(住民基本台帳の作成等)
第2条 住民基本台帳は、個人を単位とする住民票を世帯ごとに編成して、磁気ディスク(これに準ずる方法により一定の事項を確実に記録しておくことができる物を含む。以下同じ。)をもって調製する。
2 戸籍の附票は、戸籍を単位として、磁気ディスクをもって調製する。
(一部改正〔平成26年規則57号〕)
(住民票の記載事項)
第3条 住民票には、住民基本台帳法(昭和42年法律第81号。以下「法」という。)第7条に規定する事項のほか、印鑑の登録を受けている者については、その旨を記載する。
(住民基本台帳の脱漏等に関する課長等の通報)
第4条 課長及び行政機関の長は、その事務を管理し、又は執行するに当たって、住民基本台帳に脱漏若しくは誤載があり、又は住民票に誤記若しくは記載漏れがあると認めるときは、遅滞なく、その旨を区民生活部戸籍住民課長に通報しなければならない。
(住民票等の改製)
第5条 住民票又は戸籍の附票(以下「住民票等」という。)を改製した場合は、改製した住民票等には改製の理由及びその年月日を記入し、改製された住民票等には改製の理由及びその年月日を記入のうえ消除しなければならない。
(住民票等の再製)
第6条 住民票等を再製した場合は、再製した住民票等に再製の日及び滅失により再製の旨を記入しなければならない。
第7条 削除
(住民基本台帳等の持出し)
第8条 住民基本台帳又は戸籍の附票は、災害その他緊急の必要がある場合でなければ、みだりに事務所の外に持ち出してはならない。
(調査)
第9条 住民基本台帳の記録の正確性を確保するため、年1回定期調査を行うものとする。
2 住民基本台帳に関係のある事務を分掌する部課は、前項の定期調査に協力しなければならない。
(報告)
第10条 区民生活部区民課長は、前月中に取り扱った住民基本台帳に関する事項を、毎月5日までに、区民生活部戸籍住民課長に報告しなければならない。
(一部改正〔平成29年規則22号〕)
(様式及び書式)
第11条 法施行について必要な様式及び書式は、別記のとおりとする。
(委任)
第12条 この規則に定めるもののほか、法施行について必要な事項は、区民生活部長が関係のある部長又は行政委員会と協議して定める。
付則
1 この規則は、公布の日から施行する。
2 東京都荒川区住民登録施行規則(昭和27年規則第8号)は、廃止する。
付則(昭和44年9月20日規則第32号)
この規則は、公布の日から施行する。
付則(昭和46年1月9日規則第1号)
この規則は、公布の日から施行する。
付則(昭和47年1月26日規則第4号)
1 この規則は、公布の日から施行する。
2 この規則の規定にかかわらず、当分の間、従前の様式を使用することができる。
付則(昭和50年9月10日規則第58号)
1 この規則は、昭和50年10月1日から施行する。
2 この規則による改正前の規則に規定する様式の残存用紙は、当分の間、使用できるものとする。
付則(昭和52年5月9日規則第20号)
1 この規則は、昭和52年6月1日から施行する。
2 この規則の施行の際、この規則による改正前の住民基本台帳法施行規則に規定する様式の用紙で現に残存するものは、当分の間、使用できるものとする。
付則(昭和56年5月12日規則第22号)
この規則は、公布の日から施行する。
付則(昭和58年3月1日規則第9号)
この規則は、公布の日から施行する。
附則(昭和58年11月28日規則第46号)
この規則は、昭和58年12月1日から施行する。
附則(昭和60年4月1日規則第15号)
1 この規則は、公布の日から施行する。
2 この規則の施行の際、この規則による改正前の住民基本台帳法施行規則に規定する様式の用紙で現に残存するものは、当分の間、使用できるものとする。
附則(昭和63年10月31日規則第51号)
この規則は、昭和63年11月1日から施行する。
附則(平成元年3月31日規則第11号)
この規則は、平成元年4月1日から施行する。
附則(平成5年3月31日規則第8号)
1 この規則は、平成5年4月1日から施行する。
2 この規則の施行の際旧規則に規定する様式の用紙で現に残存するものは、当分の間、使用できるものとする。
附則(平成7年2月21日規則第7号)
この規則は、公布の日から施行する。
附則(平成7年3月31日規則第22号)
この規則は、平成7年4月1日から施行する。
附則(平成11年4月30日規則第28号)
1 この規則は、平成11年5月1日から施行する。
2 この規則の施行の際、改正前の住民基本台帳法施行規則に規定する様式で現に残存するものは、当分の間、使用できるものとする。
附則(平成11年6月14日規則第33号)
この規則は、公布の日から施行する。
附則(平成12年3月31日規則第22号)
1 この規則は、平成12年4月1日から施行する。
2 この規則の施行の際、この規則による改正前の住民基本台帳法施行規則別記第5号様式及び別記第7号様式による用紙で、現に残存するものは、所要の修正を加え、なお使用することができる。
附則(平成13年3月30日規則第21号)
この規則は、平成13年4月1日から施行する。
附則(平成13年10月1日規則第51号)
この規則は、平成14年1月1日から施行する。
附則(平成14年8月5日規則第53号)
1 この規則は、公布の日から施行する。
2 この規則の施行の際、この規則による改正前の別記第5号様式による用紙で現に残存するものは、所要の修正を加え、なお使用することができる。
附則(平成15年8月22日規則第46号)
この規則は、平成15年8月25日から施行する。
附則(平成17年4月1日規則第36号)
この規則は、公布の日から施行する。
附則(平成17年11月30日規則第69号)
1 この規則は、公布の日から施行する。
2 改正後の様式は、平成17年12月1日以降の住民基本台帳の一部の写しの閲覧について適用し、同日前の住民基本台帳の一部の写しの閲覧については、なお従前の例による。
附則(平成20年4月1日規則第29号)
1 この規則は、公布の日から施行する。ただし、別記第7号様式、別記第7号の2様式及び別記第11号様式の改正は、平成20年5月1日から施行する。
2 この規則の施行の際、この規則による改正前の別記第7号様式、別記第7号の2様式及び別記第11号様式による用紙で現に残存するものは、所要の修正を加え、なお使用することができる。
附則(平成22年3月31日規則第16号)
この規則は、平成22年4月1日から施行する。ただし、第1条の改正は、平成22年3月29日から施行する。
附則(平成24年7月6日規則第39号)
1 この規則は、平成24年7月9日から施行する。
2 この規則の施行の際、改正前の規則の様式による用紙で現に残存するものは、所要の修正を加え、なお使用することができる。
附則(平成26年12月22日規則第57号)
1 この規則は、平成27年1月5日から施行する。
2 この規則の施行の際現にあるこの規則による改正前の様式により調製した用紙は、この規則の施行後においても当分の間、所要の修正を加え使用することができる。
附則(平成27年10月1日規則第51号)
1 この規則は、平成27年10月5日から施行する。
2 この規則の施行の際現にあるこの規則による改正前の様式により調製した用紙は、この規則の施行後においても当分の間、所要の修正を加え使用することができる。
附則(平成27年12月28日規則第65号)
1 この規則は、平成28年1月1日から施行する。
2 この規則の施行の際現にあるこの規則による改正前の様式により調製した用紙は、この規則の施行後においても当分の間、所要の修正を加え使用することができる。
附則(平成29年3月31日規則第22号抄)
(施行期日)
1 この規則は、平成29年4月1日から施行する。
附則(令和元年10月31日規則第17号)
1 この規則は、令和元年11月5日から施行する。
2 この規則の施行の際現にあるこの規則による改正前の様式により調製した用紙は、この規則の施行後においても当分の間、所要の修正を加え使用することができる。
附則(令和2年3月31日規則第24号)
1 この規則は、令和2年4月1日から施行する。
2 この規則の施行の際現にあるこの規則による改正前の様式により調製した用紙は、この規則の施行後においても当分の間、所要の修正を加え使用することができる。
附則(令和6年12月2日規則第58号抄)
1 この規則は、令和6年12月2日から施行する。
2 この規則の施行の際現にあるこの規則による改正前の様式により調製した用紙は、この規則の施行後においても当分の間、所要の修正を加え使用することができる。
附則(令和7年5月30日規則第41号)
1 この規則は、令和7年6月1日から施行する。
2 この規則の施行の際現にあるこの規則による改正前の様式により調製した用紙は、この規則の施行後においても当分の間、所要の修正を加え使用することができる。
附則(令和7年12月26日規則第84号)
1 この規則は、令和7年12月28日から施行する。ただし、第2条の改正は、令和8年1月13日から施行する。
2 この規則の施行の際現にあるこの規則による改正前の様式により調製した用紙は、この規則の施行後においても当分の間、所要の修正を加え使用することができる。
3 附則第1項ただし書に規定する規定の施行の際現にある同項ただし書に規定する規定による改正前の様式により調製した用紙は、同項ただし書に規定する規定の施行後においても当分の間、所要の修正を加え使用することができる。
別記
(一部改正〔平成24年規則39号・26年57号・令和元年17号・2年24号〕)
第1号様式 住民票
第2号様式 住民票記載事項証明書
第3号様式 住民異動届書・職権記載書
第4号様式 転出証明書
第5号様式 住民票コード変更請求書
第6号様式 住民票コード通知票
第6号の2様式 住民票コード変更通知票
第6号の3様式 住民票コード修正通知票
第7号様式 住民票の写し等交付申請書
第7号の2様式 住民票の写し交付申請書(電話予約)
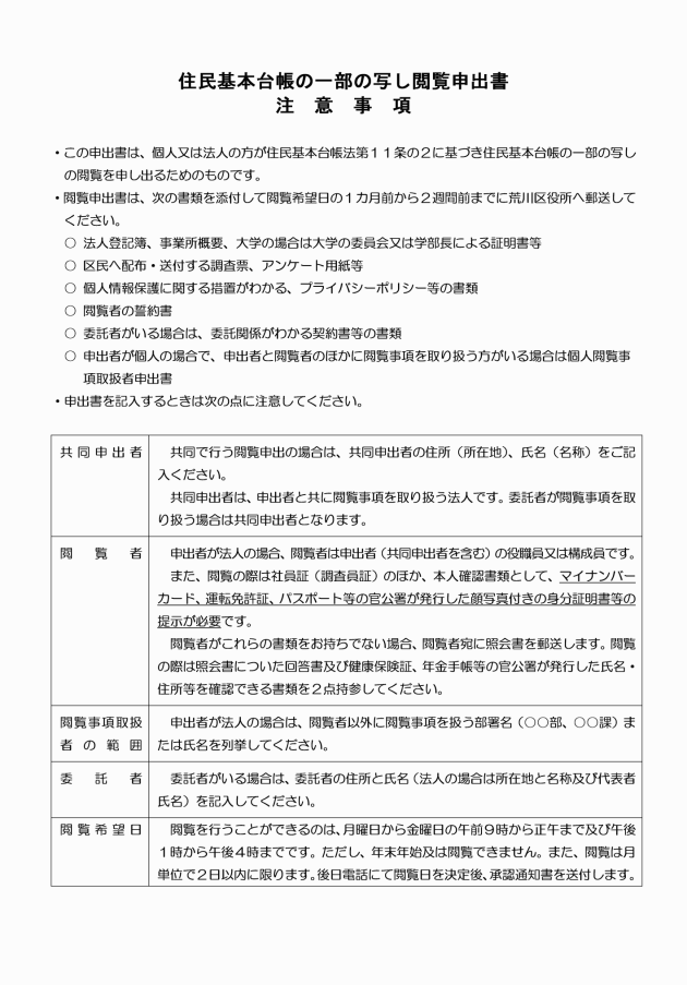
第8号様式 住民基本台帳の一部の写し閲覧請求書
第9号様式 身分証明書
第10号様式 広域交付住民票の写し交付申請書
第11号様式 旧氏記載・変更・削除請求書
第12号様式 通称記載・削除申出書
第13号様式 戸籍の附票
(全部改正〔令和7年規則84号〕)

(全部改正〔令和7年規則84号〕)

(全部改正〔令和7年規則84号〕)

(全部改正〔令和7年規則84号〕)

(全部改正〔令和元年規則17号〕)

(全部改正〔令和7年規則84号〕)

(全部改正〔令和7年規則84号〕)

(追加〔令和7年規則84号〕)

(追加〔令和7年規則84号〕)

(追加〔令和7年規則84号〕)

(全部改正〔令和7年規則84号〕)

(全部改正〔令和7年規則84号〕)


(全部改正〔令和7年規則84号〕)


(追加〔令和7年規則84号〕)

(全部改正〔令和7年規則84号〕)

(全部改正〔令和7年規則84号〕)

(全部改正〔令和7年規則84号〕)

(全部改正〔令和7年規則84号〕)

(全部改正〔令和7年規則84号〕)

(全部改正〔令和7年規則84号〕)

(全部改正〔令和7年規則84号〕)


(全部改正〔令和7年規則84号〕)

(全部改正〔令和7年規則84号〕)

(全部改正〔令和7年規則84号〕)

(全部改正〔令和7年規則84号〕)

(全部改正〔令和7年規則84号〕)

(全部改正〔令和7年規則84号〕)

(全部改正〔令和7年規則84号〕)

